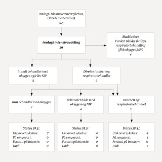
13.01.2020:
Reinnleggelse defineres ofte som ikke-planlagt akutt sykehusinnleggelse innen 30 dager etter utskrivelse. Reinnleggelse innen 30 dager for pasienter som er 67 år eller eldre, er en nasjonal kvalitetsindikator (1, 2). I 2016 ble 15,8 % av pasienter som var 67 år eller eldre i Norge reinnlagt, og andelen varierte fra 13,4 % til 19,3 % ved norske sykehus (3). Reinnleggelse av pasienter kan være uttrykk for uhensiktsmessige pasientforløp eller kvalitetssvikt, men det kan også være uttrykk for god behandling, for eksempel tett oppfølging av pasienter med kronisk sykdom som har «åpen retur»...