Hovedfunn
Ved Sørlandet sykehus Arendal i 2017–18 ble 48 % av langtids-EKG-registreringene utført etter henvisning fra fastlege eller legevakt.
«Hjertebank» var den hyppigste henvisningsgrunnen og årsak til 36 % av alle undersøkelsene – ingen pasienter ble undersøkt primærforebyggende for å avdekke eventuell ikke-erkjent atrieflimmer.
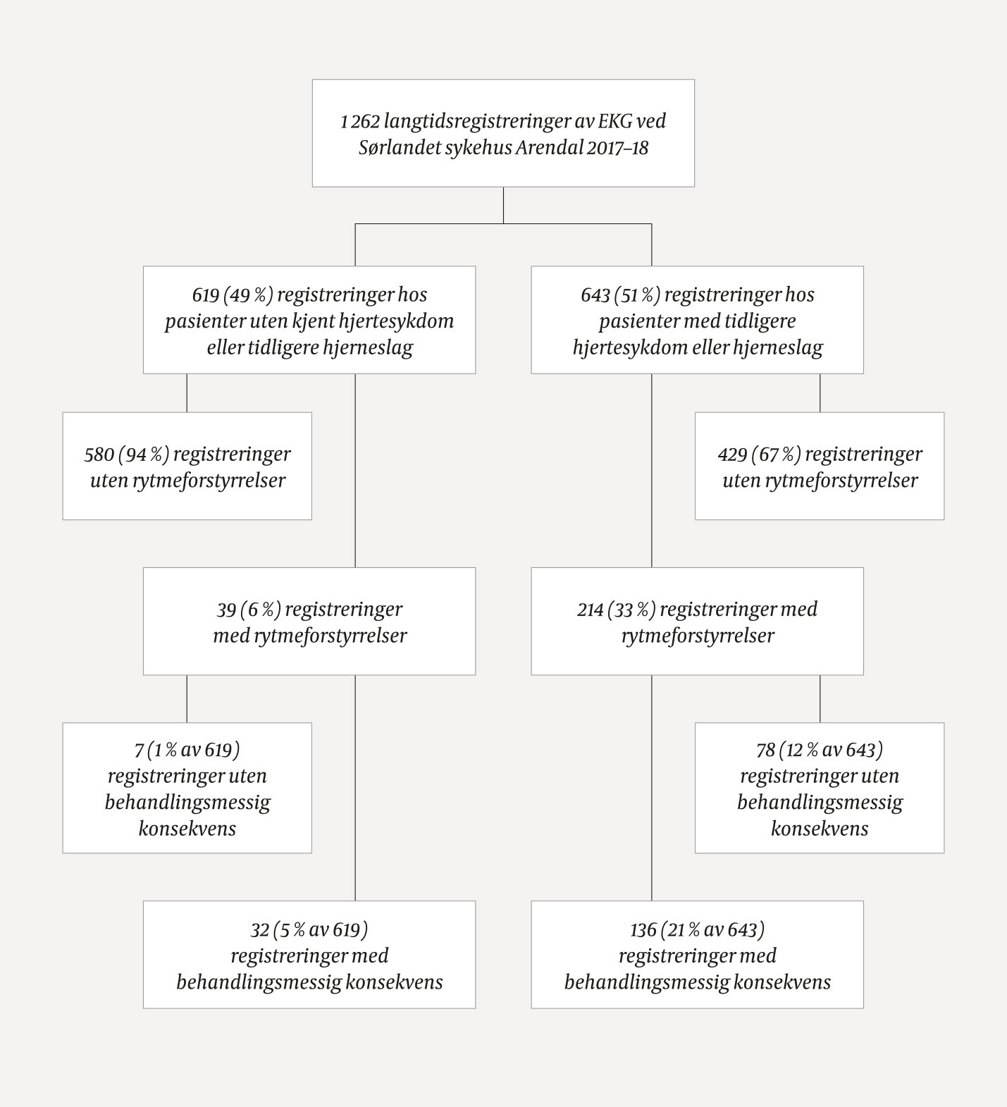
49 % av undersøkelsene ble utført hos pasienter uten kjent hjertesykdom eller tidligere hjerneslag, og i denne gruppen fikk undersøkelsen behandlingsmessige konsekvenser i 5 % av tilfellene.
De første registreringene av hjertets elektriske impulser ble beskrevet i 1870-årene. Willem Einthoven var med sitt strenggalvanometer sentral i utviklingen av elektrokardiografien (EKG) og fikk Nobelprisen i medisin for dette i 1924 (1). Et EKG-opptak gir et øyeblikksbilde av hjertets elektriske signaler, men sykdommer i det elektriske systemet kan opptre periodevis. Norskamerikaneren Norman Jefferis Holter utviklet i 1950-årene utstyr for langtidsopptak av EKG, og undersøkelsen omtales fremdeles som «Holter-undersøkelse» (2). I dag finnes det flere ulike systemer for kontinuerlig opptak, opptak ved automatisk detekterte rytmeforstyrrelser (f.eks. R-test) og opptak initiert av brukeren selv (f.eks. tommel-EKG). Brukstiden er typisk 1–3 døgn ved kontinuerlig opptak og lengre ved intermitterende opptak. Felles for alle systemene er at de hovedsakelig benyttes ved sykehusenes hjertemedisinske poliklinikker eller i private kardiologpraksiser, og må leses av ved hjelp av spesiell programvare i ettertid.
Totalt ble det registrert 65 349 langtids-EKG-registreringer (prosedyrekode FPFE15 og FPFE30) i Norsk pasientregister i 2018 (3), noe som tilsvarer ca. 1 200 undersøkelser per 100 000 innbyggere. Antall prosedyrer økte med nesten 70 % fra 2010 (n = 38 528). Årsakene til dette er ikke kjent.
Det finnes ingen felles retningslinjer for hvilke pasienter som skal henvises til langtids-EKG-registering verken i Europa eller i Norge. Vi mangler kunnskap om hvilke pasientgrupper som henvises til undersøkelsen, om funn ved undersøkelsen og om hvorvidt undersøkelsen har behandlingsmessige konsekvenser for de som undersøkes.
I denne studien har vi analysert hvilke pasienter som ble undersøkt med langtidsregistrering av EKG ved Sørlandet sykehus Arendal i perioden 2017–18, og vurdert funn og behandlingsmessige konsekvenser av undersøkelsene.
Materiale og metode
Alle langtids-EKG-registreringer (Holter- og R-test) ved Sørlandet sykehus Arendal fra og med 1.1.2017 til og med 31.12.2018 ble inkludert i studien.
Undersøkelsene ble identifisert ved søk på prosedyrekodene for langtids-EKG-registrering (FPFE15 og FPFE30) i sykehusets elektroniske journalsystem. Retrospektivt ble samtlige journalnotater i tilknytning til undersøkelsene gjennomgått, og opplysninger om pasientenes alder, kjønn, tidligere hjertesykdommer, henvisende lege/avdeling, funn ved undersøkelsen, videre utredning på grunn av funn ved undersøkelsen og direkte behandlingsmessige konsekvenser av funn ved undersøkelsen ble registrert i et lokalt elektronisk studieregister. Selve undersøkelsen ble ikke vurdert på nytt, og opplysninger om videre pasientforløp ble ikke registrert.
Kontinuerlige variabler er presentert som median (interkvartilbredde), og kategoriske variabler er presentert med antall (prosentandel). Forskjeller mellom grupper er analysert med khikvadrattest eller ikke-parametriske tester. P-verdi < 0,05 er vurdert som statistisk signifikant. Data ble analysert i statistikkprogrammet Stata (versjon 15).
Studien er vurdert som et kvalitetssikringsprosjekt uten krav om godkjenning fra regional komite for medisinsk og helsefaglig forskningsetikk (REK). Datainnsamling og håndtering av persondata er godkjent av Norsk senter for forskningsdata (NSD).
Resultater
I perioden 1.1.2017–31.12.2018 ble det registrert totalt 1 262 langtidsregistreringer av EKG ved Sørlandet sykehus Arendal. I tillegg ble det utført ca. 600 undersøkelser årlig i en privat spesialistpraksis i samme sykehusområde (personlig meddelelse). Totalt tilsvarer dette ca. 1 000 undersøkelser per 100 000 innbyggere per år i Aust-Agder fylke (ca. 117 000 innbyggere i 2018).
Totalt 606 (48 %) undersøkelser ble utført hos kvinner, median alder var 60 år (interkvartilbredde 46–71), og ved 643 (51 %) undersøkelser hadde pasienten kjent tidligere hjertesykdom eller tidligere hjerneslag (tabell 1). Median alder var lavere (52 år versus 67 år, p < 0,001) og andelen kvinner var høyere (60 % versus 36 %, p < 0,001) i de tilfellene der undersøkelsen ble utført hos pasienter uten kjent hjertesykdom eller tidligere hjerneslag sammenliknet med undersøkelser utført hos pasienter med tidligere hjertesykdom eller hjerneslag.
Tabell 1
Tidligere kjent hjertesykdom eller hjerneslag hos pasienter undersøkt med langtids-EKG-registrering ved Sørlandet sykehus Arendal 2017–18 (n = 1 262).
| Tidligere sykdom eller inngrep |
n (%) |
||
|---|---|---|---|
| Hjerterytmeforstyrrelse |
432 |
(34 %) |
|
| Kronisk atrieflimmer |
42 |
(3 %) |
|
| Paroksysmalt atrieflimmer |
244 |
(19 %) |
|
| Atrieflutter |
31 |
(2 %) |
|
| Supraventrikulær takykardi |
43 |
(3 %) |
|
| Ikke-vedvarende ventrikkeltakykardi |
19 |
(2 %) |
|
| Ventrikkeltakykardi |
9 |
(1 %) |
|
| Atrioventrikulært blokk |
16 |
(1 %) |
|
| Pacemaker |
5 |
(0 %) |
|
| Andre |
23 |
(2 %) |
|
| Koronarsykdom |
272 |
(22 %) |
|
| Hjerteinfarkt |
98 |
(8 %) |
|
| Perkutan koronar intervensjon |
134 |
(11 %) |
|
| Bypassoperasjon |
40 |
(3 %) |
|
| Kardiomyopati |
59 |
(5 %) |
|
| Hjerneslag |
84 |
(7 %) |
|
Totalt 612 (48 %) undersøkelser ble utført som følge av henvisning fra fastlege eller legevakt, 403 (32 %) etter henvisning fra leger ved hjerteavdelingen, 117 (9 %) etter henvisning fra nevrologisk avdeling og 130 (10 %) etter henvisning fra andre sykehusavdelinger.
Vanligste indikasjon for langtids-EKG-registrering i henvisning fra fastlege eller legevakt var «hjertebank» (369 av 612 undersøkelser, 60 %), mens kontroll av behandling og utredning av allerede påvist rytmeforstyrrelse var vanligste årsak ved henvisning fra hjerteavdeling (251 av 403 undersøkelser, 62 %). Indikasjon for undersøkelsen var svimmelhet i totalt 79 (6 %) tilfeller og synkope i totalt 121 (10 %) tilfeller. Totalt 84 (7 %) undersøkelser ble utført med spørsmål om hjerterytmeforstyrrelse som årsak til cerebral embolisme, og samtlige av disse ble utført etter utskrivelse fra opphold ved nevrologisk avdeling på grunn av hjerneslag. Ingen andre pasienter ble henvist med økt risiko for hjerneslag som eksplisitt begrunnelse for å lete etter rytmeforstyrrelse.
Totalt 253 (20 %) av langtids-EKG-registreringene viste rytmeforstyrrelser (tabell 2), hvorav atrieflimmer eller -flutter var registrert i 155 (61 %) av tilfellene. Rytmeforstyrrelser forekom som forventet hyppigere i undersøkelser av pasienter med kjent hjertesykdom eller tidligere hjerneslag sammenliknet med undersøkelser av pasienter uten kjent hjertesykdom eller hjerneslag (tabell 2). Undersøkelser som følge av gjennomgått hjerneslag viste atrieflimmer eller -flutter i 10 av 84 (12 %) tilfeller, hvorav 9 (90 %) ikke var tidligere kjent. Hos pasienter henvist på grunn av svimmelhet (n = 79) og synkope (n = 121) ble det påvist behandlingstrengende sinoatrialt eller atrioventrikulært blokk ved henholdsvis < 5 (< 5 %) og 7 (6 %) undersøkelser. Alvorlig ventrikkelarytmi ble registrert i < 5 tilfeller totalt.
Tabell 2
Funn og behandlingsmessige konsekvenser av langtids-EKG-registrering ved Sørlandet sykehus Arendal 2017–18 (n = 1 262).
| Ikke tidligere kjent hjertesykdom eller hjerneslag (n = 619) |
Tidligere hjertesykdom eller hjerneslag (n = 643) |
||||||
|---|---|---|---|---|---|---|---|
| Hjerterytmeforstyrrelser |
39 |
(6 %) |
214 |
(33 %) |
|||
| Kronisk atrieflimmer |
< 5 |
(< 1 %) |
641 |
(10 %) |
|||
| Paroksysmalt atrieflimmer |
5 |
(1 %) |
62 |
(10 %) |
|||
| Atrieflutter |
< 5 |
(< 1 %) |
21 |
(3 %) |
|||
| Supraventrikulær takykardi ≥ 5 min |
< 5 |
(< 1 %) |
10 |
(2 %) |
|||
| Ventrikkeltakykardi |
< 5 |
(< 1 %) |
0 |
(0 %) |
|||
| Ikke-vedvarende ventrikkeltakykardi |
9 |
(1 %) |
18 |
(3 %) |
|||
| Sinoatrialt blokk |
6 |
(1 %) |
10 |
(2 %) |
|||
| Atrioventrikulært blokk, grad 2 og 3 |
8 |
(1 %) |
16 |
(2 %) |
|||
| Andre rytmeforstyrrelser |
< 5 |
(< 1 %) |
13 |
(2 %) |
|||
| Videre utredning |
50 |
(8 %) |
85 |
(13 %) |
|||
| Ny langtids-EKG-registrering |
20 |
(3 %) |
33 |
(5 %) |
|||
| Ekkokardiografi |
< 5 |
(< 1 %) |
12 |
(2 %) |
|||
| Belastnings-EKG og ekkokardiografi |
19 |
(3 %) |
19 |
(3 %) |
|||
| Elektrofysiologisk utredning |
< 5 |
(< 1 %) |
15 |
(2 %) |
|||
| Annen utredning |
< 5 |
(< 1 %) |
6 |
(1 %) |
|||
| Ny eller endret behandling |
32 |
(5 %) |
136 |
(21 %) |
|||
| Nytt medikament |
22 |
(4 %) |
35 |
(5 %) |
|||
| Endret medikamentell behandling |
0 |
(0 %) |
61 |
(11 %) |
|||
| Pacemakerimplantasjon |
5 |
(1 %) |
12 |
(2 %) |
|||
| Implantasjon av hjertestarter (ICD) |
0 |
(0 %) |
< 5 |
(< 1 %) |
|||
| Ablasjonsbehandling |
< 5 |
(< 1 %) |
13 |
(2 %) |
|||
| Annen behandling |
< 5 |
(< 1 %) |
11 |
(2 %) |
|||
1Hvorav nyoppdaget kronisk atrieflimmer i 22 (34 %) tilfeller.
Videre utredning som følge av undersøkelsen ble initiert hos 135 (11 %) pasienter (tabell 2), og totalt 168 (13 %) av undersøkelsene fikk behandlingsmessige konsekvenser i form av medikamenter, ablasjon, pacemaker eller hjertestarter. Ny eller endret medikamentell behandling var vanligste tiltak (tabell 2).
Antall langtids-EKG-registreringer som fikk behandlingsmessige konsekvenser hos pasienter uten kjent hjertesykdom, varierte etter indikasjon og var henholdsvis 19 (6 %), < 5 (< 5 %), 5 (5 %) og 8 (10 %) ved indikasjonene hjertebank (n = 327), svimmelhet (n = 58), synkope (n = 97) og hjerneslag (n = 79). Ved de totalt 452 (36 %) undersøkelsene hvor pasienten var yngre enn 65 år og ikke hadde tidligere kjent hjertesykdom eller hjerneslag, fikk langtids-EKG-registreringen behandlingsmessige konsekvenser i 12 (3 %) tilfeller. Hos flertallet av disse medførte undersøkelsen ny medikamentell behandling.
Diskusjon
Denne studien av praksisen ved langtidsregistrering av EKG ved Sørlandet sykehus Arendal i perioden 2017–18 viste at omtrent halvparten av pasientene ble henvist fra fastlege eller legevakt og halvparten fra spesialisthelsetjenesten. «Hjertebank» var hyppigste indikasjon for undersøkelsen (36 %). Hos pasienter uten og med tidligere hjertesykdom eller hjerneslag ble det registrert rytmeforstyrrelser ved henholdsvis 6 % og 33 % av undersøkelsene, og undersøkelsen medførte ny eller endret behandling i henholdsvis 5 % og 21 % av tilfellene (figur 1).
Vi har ikke funnet noen tilsvarende undersøkelser, og det er derfor vanskelig å sammenlikne praksisen ved vårt sykehus mot praksis andre steder. Tall fra Norsk pasientregister indikerer en betydelig økning i bruken av langtids-EKG i Norge de siste årene (3). Antall undersøkelser i vårt fylke (Aust-Agder, ca. 1 000 undersøkelser per 100 000 innbyggere per år) var noe lavere enn landsgjennomsnittet i 2018 (ca. 1 200 undersøkelser per 100 000 innbyggere per år). Det foreligger ingen oversikt over geografiske forskjeller i Norge, men det antas at bruken av undersøkelsen varierer med blant annet alderssammensetning, geografi og tilbud.
Gjennomføring og analyse av langtids-EKG-registrering medfører et betydelig arbeid for hjerteavdelingene, og vi etterlyser derfor klarere retningslinjer for hvem som bør henvises til en slik undersøkelse.
Over en tredjedel av alle undersøkelsene ble utført hos pasienter yngre enn 65 år uten tidligere hjertesykdom eller hjerneslag. Flertallet av disse undersøkelsene (67 %) ble utført etter henvisning fra fastlege eller legevakt, men få (3 %) fikk behandlingsmessige konsekvenser. Vanligste henvisningsårsak i denne gruppen var «hjertebank» (53 %). Dette er et vanskelig definerbart begrep som sannsynligvis rommer et bredt spekter av symptomer. Selv om «hjertebank» eller «palpitasjoner» i Tromsø-undersøkelsen viste seg å predikere atrieflimmer senere i livet, vil påvisning av paroksysmalt atrieflimmer hos ellers friske pasienter under 65 år i liten grad ha prognostisk betydning (4, 5). Etter vår oppfatning er det derfor god grunn til å sette spørsmålstegn ved dagens henvisningspraksis.
Atrieflimmer er den vanligste hjerterytmeforstyrrelsen hos voksne, og var også den hyppigst forekommende rytmeforstyrrelsen i denne studien (6). Andre betydningsfulle rytmeforstyrrelser var sjeldne. Forekomsten av atrieflimmer øker, og én av fire 40-åringer kan forvente å utvikle atrieflimmer i løpet av livet (7, 8). Hos ca. en tredjedel av pasientene med atrieflimmer er ikke tilstanden erkjent (9). Uoppdaget eller ubehandlet atrieflimmer er en hyppig årsak til hjerneslag (10). Forebyggende behandling med antikoagulasjonsmidler anbefales derfor til pasienter med atrieflimmer og økt risiko for hjerneslag (5). Risikoen for hjerneslag ved atrieflimmer øker ved tilstedeværelse av én eller flere av følgende faktorer: hjertesvikt, hypertensjon, alder over 65 år, diabetes, tidligere hjerneslag, karsykdom og kvinnelig kjønn (5). Ved Sørlandet sykehus Arendal i perioden 2017–18 ble langtids-EKG-registrering med oppdagelse av ikke-erkjent atrieflimmer som eneste indikasjon kun gjennomført hos pasienter som hadde vært innlagt ved nevrologisk avdeling med hjerneslag. Forekomsten av ikke-erkjent atrieflimmer i denne gruppen var relativt høy (11 %), selv om samtlige av disse pasientene hadde vært vurdert med vanlig EKG eller telemetri i forbindelse med innleggelsen.
European Society of Cardiology anbefaler opportunistisk screening for atrieflimmer med vanlig EKG eller pulstaking hos alle over 65 år (5). Langtidsregistrering av EKG øker sannsynligheten for å oppdage paroksysmalt atrieflimmer sammenliknet med et vanlig EKG-opptak, men per i dag finnes det lite langtids-EKG-opptaksutstyr som er egnet og billig og enkelt nok for screeningformål i en større befolkningsgruppe (11). Dette vil sannsynligvis endres i nær fremtid slik at en diskusjon om atrieflimmerscreening for utvalgte grupper aktualiseres.
Denne studien har flere svakheter. Den er basert på relativt få pasienter og omfatter et begrenset geografisk område. Henvisningspraksis og rutiner kan variere ved ulike sykehus, og befolkningssammensetning og -mønster kan ha betydning for resultatene. Alle opplysninger i studien er hentet retrospektivt fra pasientjournaler. Undersøkelsene er tolket og beskrevet av flere ulike leger med varierende klinisk erfaring, og EKG-opptakene er ikke analysert på nytt. Studien har heller ingen oppfølgingsdata, og vi vet derfor ikke om diagnoser eller behandling ble endret i ettertid.
Oppsummert viser denne studien at langtids-EKG-registrering hadde behandlingsmessige konsekvenser hos bare 5 % av pasientene uten kjent hjertesykdom eller tidligere hjerneslag. Ingen pasienter ble henvist kun på grunn av økt risiko for hjerneslag og følgelig potensielt stor nytte av undersøkelsen. Vi anbefaler at det etableres nasjonale anbefalinger for bruk av langtids-EKG-registrering, og mener at undersøkelsen i større grad bør benyttes til pasientgrupper der funn får behandlingsmessige og prognostiske konsekvenser, slik som hos pasienter med økt risiko for hjerneslag dersom det påvises atrieflimmer. Før henvisning til langtidsregistering av EKG bør anamnese og undersøkelse inkludere en vurdering av risiko for hjerneslag.
Artikkelen er fagfellevurdert.
- 1.
Cooper JK. Electrocardiography 100 years ago. Origins, pioneers, and contributors. N Engl J Med 1986; 315: 461–4. [PubMed][CrossRef]
- 2.
Holter NJ. New method for heart studies. Science 1961; 134: 1214–20. [PubMed][CrossRef]
- 3.
Ofstad KA. Norsk pasientregister prosedyrekode FPFE15 og FPFE30 2009-2018. E-post, Helsedirektoratet avdeling Helseregistre, 15.3.2019.
- 4.
Nyrnes A, Mathiesen EB, Njølstad I et al. Palpitations are predictive of future atrial fibrillation. An 11-year follow-up of 22,815 men and women: the Tromsø Study. Eur J Prev Cardiol 2013; 20: 729–36. [PubMed][CrossRef]
- 5.
Kirchhof P, Benussi S, Kotecha D et al. 2016 ESC Guidelines for the management of atrial fibrillation developed in collaboration with EACTS. Eur Heart J 2016; 37: 2893–962. [PubMed][CrossRef]
- 6.
Haim M, Hoshen M, Reges O et al. Prospective national study of the prevalence, incidence, management and outcome of a large contemporary cohort of patients with incident non-valvular atrial fibrillation. J Am Heart Assoc 2015; 4: e001486. [PubMed][CrossRef]
- 7.
Heeringa J, van der Kuip DA, Hofman A et al. Prevalence, incidence and lifetime risk of atrial fibrillation: the Rotterdam study. Eur Heart J 2006; 27: 949–53. [PubMed][CrossRef]
- 8.
Schnabel RB, Yin X, Gona P et al. 50 year trends in atrial fibrillation prevalence, incidence, risk factors, and mortality in the Framingham Heart Study: a cohort study. Lancet 2015; 386: 154–62. [PubMed][CrossRef]
- 9.
Camm AJ, Corbucci G, Padeletti L. Usefulness of continuous electrocardiographic monitoring for atrial fibrillation. Am J Cardiol 2012; 110: 270–6. [PubMed][CrossRef]
- 10.
Andersson T, Magnuson A, Bryngelsson IL et al. All-cause mortality in 272,186 patients hospitalized with incident atrial fibrillation 1995-2008: a Swedish nationwide long-term case-control study. Eur Heart J 2013; 34: 1061–7. [PubMed][CrossRef]
- 11.
Freedman B, Camm J, Calkins H et al. Screening for Atrial Fibrillation: A Report of the AF-SCREEN International Collaboration. Circulation 2017; 135: 1851–67. [PubMed][CrossRef]
Jarle Jortveit og medarbeidere har nylig presentert en analyse av ett års bruk av langtids EKG-registreringer ved Sørlandet sykehus, Arendal (1). Funnene bekrefter de Helge Grendahl og jeg publiserte i en mindre studie i Tidsskriftet i 1993 (2). Forfatterne konkluderer med at de behandlingsmessige konsekvensene av EKG-undersøkelsen var få, spesielt hos pasienter uten tidligere kjent hjertesykdom, og argumenterer for økt bruk hos pasienter med høy risiko for atrieflimmer og redusert bruk på indikasjonen palpitasjoner. Det er generell faglig enighet at om at en skal lete etter paroksysmal atrieflimmer hos pasienter som har forhøyet CHA2DS2-VASC-skår som til tilsier antikoagulasjonsbehandling ved flimmer, så det er en viktig påpekning.
Vi mangler europeiske dedikerte retningslinjer, men det finnes amerikanske fra 2017 (3). Mange flimmerpasienter kan ha velkontrollert hvilepuls, men blir slitne fordi pulsen øker urimelig raskt og mye ved anstrengelse. 24-timers EKG ofte berettiget på slik mistanke. Man kan også finne ut om flimmeranfallet starter ved bradykardi (betablokker kontraindisert), ved normal frekvens og supraventrikulære ekstrasystoler (antiarytmika kan være indisert) eller ved takykardi (vurdér betablokker).
Jortveit og medarbeidere er skeptiske til bruk av langtids-EKG ved palpitasjoner fordi det sjelden får behandlingsmessige konsekvenser. Det er i strid med de amerikanske anbefalingene, som gir uforklarte palpitasjoner en klasse I indikasjon (evidensstyrke B-Randomiserte studier). Min erfaring er at palpitasjoner ofte gir betydelig engstelse, og det å undersøke ordentlig og finne årsaken, er en forutsetning for å kunne berolige pasienten. Og en gang imellom gjør man overraskende funn som må følges opp. Besvimelser som ikke har klart vasovagalt preg eller annen åpenbar forklaring, henvises etter min erfaring for sjelden, ettersom kardialt utløste synkoper er potensielt alvorlige.
De største svakhetene ved dagens praksis er etter min mening ikke overforbruk, men at mange som burde få undersøkelsen, ikke gjør det, at henvisningene er for dårlige og at tolkningen blir dårligere fordi pasientene ikke leverer logg over aktivitet og symptomer i registreringsperioden. Langtids-EKG er en billig, lite besværlig, komplikasjonsfri undersøkelse som fortsatt bør være lett tilgjengelig.
Litteratur:
1. Jortveit J, Lislevand TH, Rysstad L, et al. Funn og konsekvenser ved langtidsregistreringer av EKG. Tidsskr Nor Legeforen 2020;140:248-52.
2. Grendahl H, Gjesdal K. Den praktiske nytten av ambulant langtids EKG-registrering. Tidsskr Nor Legeforen 1993;113:839-41.
3. Steinberg JS, Varma N, Cygankiewicz I, et al. 2017 ISHNE-HRS expert consensus statement on ambulatory ECG and external cardiac monitoring/telemetry. Heart Rhythm. 2017;14:e55-e96.
4. Brignole M, Moya A, de Lange FJ, et al. 2018 ESC Guidelines for the diagnosis and management of syncope. Eur Heart J 2018;39:1883-1948.