Pasientskader hos fastleger meldt til Norsk pasientskadeerstatning 2011–17

    ()

    sporsmal_grey_rgb
    Abstract
    BAKGRUNN

    BAKGRUNN

    Norsk pasientskadeerstatning (NPE) behandler erstatningskrav fra pasienter som mener å ha fått en pasientskade i helsetjenesten. Det har vært en tendens til økning i antall saker meldt til NPE de siste årene. Målet for denne undersøkelsen var å få en oversikt over pasientmeldte skader i fastlegeordningen.

    MATERIALE OG METODE

    MATERIALE OG METODE

    Vi undersøkte alle pasientskader i fastlegeordningen i NPE i årene 2011–17. Skadesakene inneholdt opplysninger om alder, kjønn, diagnose, skadelokalisering og utbetalt erstatning samt tekster som beskrev behandling og skade.

    RESULTATER

    RESULTATER

    Av totalt 33 748 erstatningskrav til NPE var 3 135 saker fra fastlegeordningen. Gruppen av erstatningssøkere besto av 53 % kvinner, og gjennomsnittsalderen var 44,7 år (standardavvik 17,7 år). I 760 (24 %) av sakene fikk erstatningssøker medhold. Svikt i diagnostikk var årsak til medhold i 553 (73 %) av medholdssakene. De hyppigst representerte faggruppene var «svulster og kreftsykdommer» (847 (27 %) av kravene) og «ortopedi» (592 (19 %) av kravene).

    FORTOLKNING

    FORTOLKNING

    Fastlegeordningen står for mange pasientkontakter, og en gjennomgang av pasientskader kan gi muligheter for å forebygge fremtidig svikt.

    Abstract

    BACKGROUND

    The Norwegian System of Patient Injury Compensation (NPE) processes compensation claims from patients who believe that they have sustained injuries during treatment in the health services. The number of cases reported to NPE has tended to increase in recent years. The purpose of this study was to obtain an overview of patient-reported injuries within the regular GP scheme.

    MATERIAL AND METHOD

    We studied all injuries to patients within the regular GP scheme in NPE in the years 2011–17. The cases of injury contained information on age, sex, diagnosis, location of the injury and compensation paid, as well as texts describing the treatment and injury.

    RESULTS

    Out of a total of 33 748 compensation claims submitted to NPE, 3 135 cases originated from the regular GP scheme. Of the group of claimants 53 % were women, and the average age was 44.7 years (standard deviation 17.7 years). Altogether 760 (24 %) of the cases were upheld. Diagnostic error was the reason for 553 (73 %) of the cases being upheld. The groups most frequently represented were 'tumours and cancers' (847 (27 %) of the claims) and 'orthopaedics' (592 (19 %) of the claims).

    INTERPRETATION

    The regular GP scheme accounts for many patient contacts, and a review of patient injuries may make it possible to prevent future failures.

    Main findings

    Hovedfunn

    I perioden januar 2011–mai 2017 ble 3 135 saker fra fastlegeordningen meldt til Norsk pasientskadeerstatning (NPE).

    Pasienten fikk medhold i 760 saker (24 %), og samlet erstatningssum var på 521 millioner kroner.

    Svikt i diagnostikk sto for 553 (73 %) av alle medholdssakene.

    Det vanligste fagområdet hvor det ble levert klage, var «svulster og kreftsykdommer».

    Artikkel
    Innledning

    Norsk pasientskadeerstatning (NPE) er en statlig etat underlagt Helse- og omsorgsdepartementet. Den behandler erstatningskrav fra pasienter som mener de har fått en skade med påfølgende økonomisk tap etter behandlingsfeil i helsetjenesten. Ordningen ble midlertidig opprettet i 1988 og lovfestet ved at pasientskadeloven trådte i kraft i 2003 (1). Alle helsetjenesteytere med offentlig tilskudd er tilknyttet ordningen. Den kommunale allmennlegetjenesten og legevakten ble inkludert i ordningen i 1992, og fra 2003 ble hele kommunehelsetjenesten dekket. Fra 2009 ble også private tjenesteytere en del av ordningen. For å bli tilkjent erstatning fra NPE må fire punkt være oppfylt (2, 3) (se ramme 1).

    Ramme 1 Fire krav som må være oppfylt for at det skal gis erstatning fra Norsk pasientskadeerstatning (2).
    1. Pasientskaden må skyldes behandlingen. Det må være sannsynlighetsovervekt på over 50 % for at det er årsakssammenheng mellom behandlingen som er gitt og skaden som har oppstått.

    2. Det må som hovedregel ha vært en svikt i behandlingen.

    3. Skaden må ha ført til et økonomisk tap på minst 10 000 kroner (5 000 kroner for skader meldt før 1.1.2016) eller en varig medisinsk invaliditet på minst 15 %.

    4. Skaden må ikke være foreldet. Som hovedregel er en skade foreldet etter tre år (3).

    Det finnes lite forskning om pasientskadeerstatning i fastlegepraksis.

    En epidemiologisk undersøkelse av klagesaker i primærhelsetjenesten i en samling land ble publisert i 2013 (4). Hovedfunnene fra denne litteraturstudien var at forsinket diagnose av kreft og hjerteinfarkt var de hyppigste årsakene til klager, fulgt av feilmedisinering. Forsikringsordningene i landene artiklene ble inkludert fra, skiller seg fra den norske ordningen. I en annen studie fant man at det forekommer i gjennomsnitt 2–3 hendelser som omfatter pasientsikkerhet per 100 konsultasjoner i primærhelsetjenesten, og av disse var 4 % alvorlige, dvs. kunne medføre langvarige fysiske eller psykiske konsekvenser (5). Fastlegene i Norge gjennomfører mellom 13 og 14 millioner pasientkonsultasjoner per år (6). Svikt i fastlegetjenesten har konsekvenser for mange, og forbedringstiltak kan gi stor gevinst.

    Det finnes i dag ikke noe nasjonalt meldesystem for uønskede hendelser i primærhelsetjenesten, slik at materialet fra NPE er det nærmeste man kommer et nasjonalt register. Dette materialet har ikke blitt undersøkt tidligere. Hensikten med vår studie er å beskrive erstatningskrav i fastlegetjenesten med hensyn på hvilke typer svikt som er vanligst, og gjennom dette gi et bilde av hvilke områder som særlig kan trenge forbedringstiltak.

    Materiale og metode

    Materiale og metode

    Vi har gjennomgått saker fra fastlegeordningen som ble ferdig behandlet med vedtak i perioden januar 2011–mai 2017. Erstatningssøker samtykker til at NPE kan innhente opplysninger i saken når vedkommende søker erstatning. NPE oppbevarer opplysningene i henhold til arkivloven (7). Vi fikk tilgang til anonymiserte data fra pasientdatabasen. Undersøkelsen er et kvalitetssikringsprosjekt, og det er ikke nødvendig med søknad til regional komite for medisinsk og helsefaglig forskningsetikk (REK).

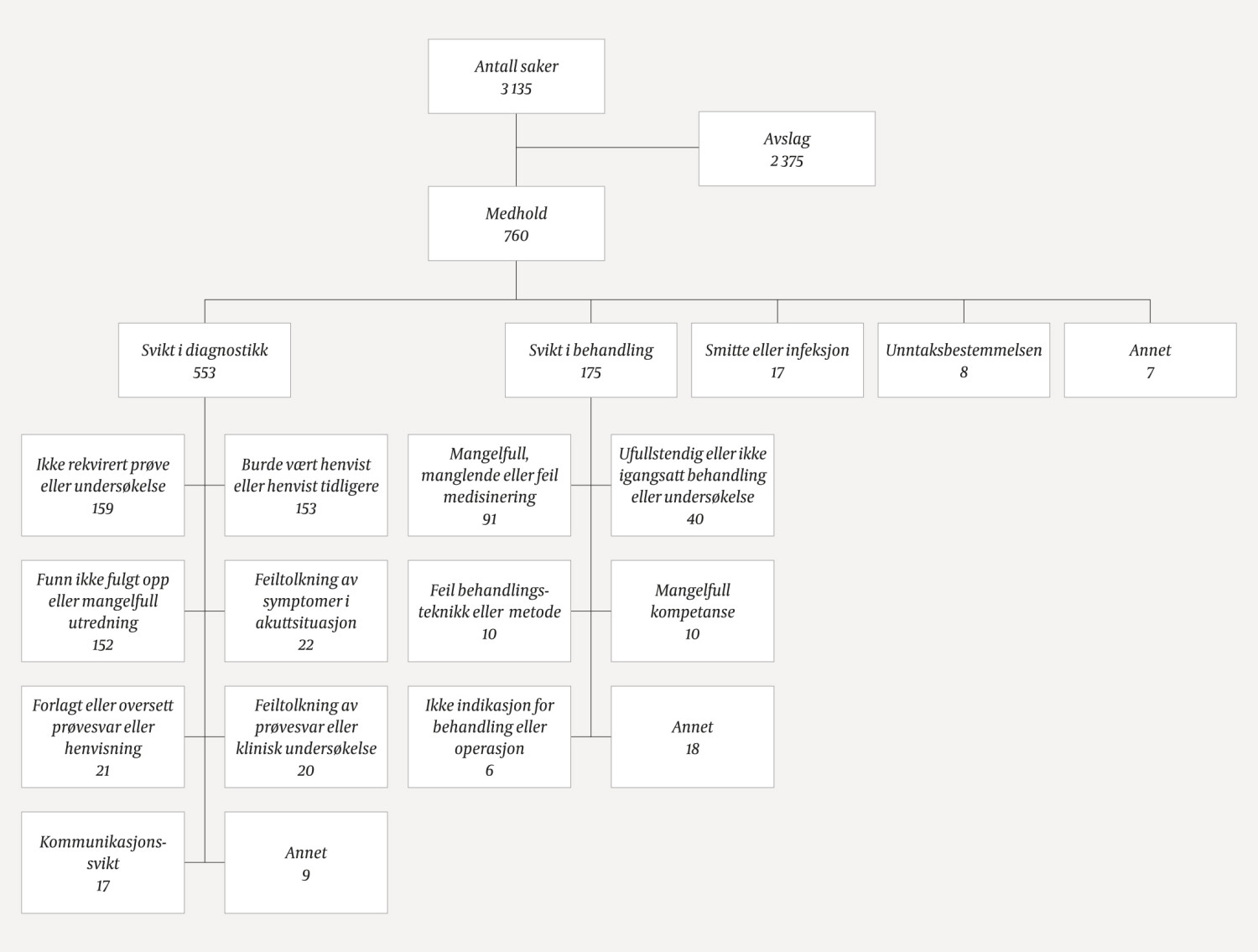
    Fra databasen ble ferdigbehandlede saker fra fastlegeordningen med vedtaksdato fra 1.1.2011 til 31.5.2017 trukket ut av ansatte ved NPEs statistikkbase. Hver sak inneholdt opplysninger om medhold eller avslag, type svikt som var meldt inn, kjønn og alder på pasienten, diagnose, skadelokalisering, prognosetap og diagnosekategori samt en kort tekst med beskrivelse av sykehistorien og begrunnelsen for medhold eller avslag. Det ble også hentet inn opplysninger om erstatningsbeløpet for hvert fagområde. Når sakene deles inn i faggrupper (medisinsk område), velges disse fra 40 områder NPE har forhåndsdefinert med utgangspunkt i ICD-10. Opplysningene ble sortert og systematisert ut fra om saken hadde fått medhold eller avslag og hvilken type svikt det var søkt erstatning for. Figur 1 viser antall saker med avslag og medhold samt undergrupper av medholdssakene.

    Årsaker til avslag ble tilsvarende delt inn i gruppene «ikke svikt i diagnostikk», «ikke årsakssammenheng», «ikke svikt i behandling», «ikke svikt ved undersøkelse», «skaden skyldes ikke vaksinasjon», «ikke informasjonssvikt», «smitte/infeksjon skyldtes pasientens tilstand eller sykdom», «ikke svikt i pleie» og «ikke økonomisk tap». Figur 2 viser totalt antall avslag og undergrupper av avslagene. Resultatene presenteres nedenfor med beskrivende statistikk med antall, gjennomsnitt, spredningsmål og andel i prosent.

    Vi har også registrert totalt antall søknader om erstatning innkommet til NPE fra fastlegeordningen i tidsrommet 1.1.2011–31.12.2017, inkludert saker hvor vedtak ikke forelå.

    Resultater

    Resultater

    Av 29 122 vedtak som ble fattet i NPE i perioden 1.1.2011–31.5.2017, var 3 135 fra fastlegeordningen. Det ble meldt inn mellom 461 og 622 saker per år fra fastlegeordningen. Gruppen erstatningssøkere besto av 1 648 (53 %) kvinner. Gjennomsnittsalderen var 44,7 år (standardavvik 17,7 år). Av 3 135 klager fikk 760 pasienter (24 %) medhold. Det har vært en tendens til økning i antall erstatningskrav fra 2011 og frem til 2017. I 2011 var det totalt 3 526 innkomne saker hvorav 461 fra fastlegetjenesten, og i 2017 totalt 4 442 saker hvorav 578 fra fastlegetjenesten. Figur 3 viser antall søknader om erstatning innkommet til NPE fra fastlegeordningen for hvert av årene i perioden 2011–17. Tabell 1 viser fordelingen av erstatningssaker fra de forskjellige fagområdene med antall og andel medhold, total utbetaling av erstatning og variasjonsbredde for erstatningene. I vårt materiale var flest klager innenfor fagområdene «svulster og kreftsykdommer» (847 av 3 135 (27 %)) og «ortopedi» (592 av 3 135 (19 %)).

    Tabell 1

    Fagområder innen allmennmedisin hvor det ble reist erstatningskrav til Norsk pasientskadeerstatning (NPE) i perioden 2011–17. Antall saker, antall medholdssaker, andel medholdssaker, total utbetaling og variasjonsbredde for erstatninger innen hvert fagområde.

    Fagområde

    Totalt antall saker

    Antall medhold

    Andel medhold

    Total utbetaling2 (kroner)

    Variasjonsbredde for erstatninger (kroner)

    Svulster og kreftsykdommer

    847

    261

    31 %

    190 176 270

    0–8 135 997

    Ortopedi

    592

    137

    23 %

    57 287 214

    0–4 516 607

    Psykiatri

    257

    29

    11 %

    9 982 226

    0–1 954 000

    Nevrologi

    245

    54

    22 %

    64 145 586

    0–8 081 050

    Hjertesykdommer

    215

    53

    25 %

    49 362 965

    0–8 760 000

    Endokrinologi og metabolske sykdommer

    143

    31

    22 %

    19 442 979

    0–5 508 000

    Infeksjonssykdommer og venerologi

    133

    27

    20 %

    45 101 462

    5 000–8 569 000

    Fordøyelsessykdommer

    106

    17

    16 %

    2 667 928

    5 000–984 650

    Karsykdommer

    79

    24

    30 %

    16 564 835

    10 000–6 845 000

    Lungesykdommer

    71

    22

    31 %

    6 835 644

    0–2 642 000

    Fødselshjelp og kvinnesykdommer

    57

    13

    23 %

    4 778 000

    0–1 900 000

    Øre-nese-halssykdommer

    55

    5

    9 %

    415 000

    5 000–175 000

    Øyesykdommer

    56

    19

    34 %

    3 482 600

    0–735 000

    Revmatologi

    45

    7

    16 %

    3 945 000

    5 000–1 700 000

    Hudsykdommer

    44

    17

    39 %

    2 591 500

    0–1 100 000

    Urologi

    42

    9

    21 %

    12 326 763

    15 000–10 226 763

    Prosedyrer, laboratoriearbeid

    33

    6

    18 %

    890 000

    20 000–411 000

    Annet1

    114

    29

    25 %

    31 388 768

    0–11 198 000

    Totalt

    3 135

    760

    24 %

    521 384 740

    0–11 198 000

    1Fagområder med færre enn 1 % av sakene.

    2Totalt 19 saker er fortsatt under erstatningsberegning. Summene kan bli endret.

    Den totale utbetalingen til saker fra fastlegetjenesten i perioden var på 521 384 740 kroner fordelt på 760 klagesaker. Gjennomsnittsutbetalingen var på 686 033 kroner. Variasjonsbredden i erstatningsutbetalingene var fra 0 til 1 119 800 kroner. Saker med medhold, men hvor skaden ikke har gitt varig men eller økonomisk tap, får 0 kroner i utbetaling.

    Svikt i diagnostikk var den type svikt som oftest ga medhold, og den utgjorde 553 (73 %) av de totalt 760 medholdssakene. Dette fordelte seg jevnt på tre områder: «ikke rekvirert prøve eller undersøkelse» i 159 (29 %) av sakene, «burde vært henvist eller henvist tidligere» i 153 (28 %) og «funn ikke fulgt opp eller mangelfull utredning» i 152 (27 %). De resterende 89 (16 %) sakene med denne typen svikt ble klassifisert i andre kategorier (se figur 1).

    Svikt i behandling var den nest største gruppen av medholdssaker med 175 (23 %) av de totalt 760 sakene. «Mangelfull, manglende eller feil medisinering» var den største undergruppen med 91 (52 %) av 175 saker, mens «ufullstendig eller ikke igangsatt behandling eller undersøkelse» utgjorde 40 (23 %) av sakene.

    Av sakene med avslag var «ikke svikt i diagnostikk» den største årsakskategorien. Den utgjorde 1 198 (50 %) av totalt 2 375 avslagssaker, fulgt av «ikke årsakssammenheng» (635 (27 %) av avslagene), «ikke svikt i behandling» (504 (21 %)), «ikke svikt ved undersøkelse» (20 (0,8 %)), «skaden skyldes ikke vaksinasjon» (8 (0,3 %)) og «annet» (10 (0,4 %)) (se figur 2).

    Diskusjon

    Diskusjon

    Fastlegetjenesten er sårbar for svikt i diagnostikk og behandling. Fastlegen håndterer et bredt spekter av komplekse og potensielt alvorlige tilstander i ett eller flere relativt korte møter i en tidlig fase av sykdommen der symptomene ofte ikke er typiske (8). I vårt materiale var det svikt i diagnostikk som var den vanligste årsaken til erstatningskrav og medhold. Også i andre studier var dette den hyppigste årsaken til krav og medhold i primærhelsetjenesten (4, 5, 9). Av de som reiser erstatningskrav, får 24 % medhold. Den diagnostiske prosessen vil ofte innebære usikkerhet. Vi synes det var få saker meldt inn til NPE i perioden vi undersøkte, sett i forhold til at det utføres 13–14 millioner konsultasjoner årlig i fastlegeordningen (6). Når alle hendelser som omfatter pasientsikkerheten, inkludert mindre alvorlige hendelser som utydelig skrift på resepter tas med, forekommer det svikt i 2–3 per 100 konsultasjoner ifølge en litteraturstudie (5). Av disse hendelsene er 4 % så alvorlige at de fører til langvarige fysiske eller psykiske plager eller død (5). Overført til vårt materiale skulle det da ha vært i overkant av 10 000 saker årlig av alvorlig karakter som medfører langvarige plager for pasienten. I de årene vi har undersøkt, ble det meldt inn 461–622 saker per år. Denne forskjellen skyldes trolig delvis ulik definisjon av svikt og ulike metoder for innsamling av data.

    Det lave antallet meldte pasientskader kan ha flere årsaker. For at en pasient skal reise krav om erstatning, må pasienten vite at det er mulig å søke erstatning i NPE. Pasienten må også velge å bruke denne muligheten. Helsepersonell har plikt til å informere om muligheten til å søke erstatning når noen har blitt påført en skade eller en alvorlig komplikasjon i forbindelse med medisinsk behandling. Helsepersonell er den viktigste informasjonskilden til kunnskap om NPE for brukere, ifølge en brukerundersøkelse i NPE (9, 10). Det finnes lite opplysninger om hvorvidt fastleger faktisk opplyser om NPE og eventuelt årsakene til at de unnlater å gjøre det. Kanskje er det heller ikke så lett å melde feil i fastlegetjenesten, siden feil ofte først blir oppdaget når pasienten kommer til spesialisthelsetjenesten. Pasienten kan være påført en skade eller en forsinkelse i fastlegetjenesten uten at pasienten selv er klar over det. Sannsynligvis er mange pasientskader i fastlegetjenesten mindre alvorlige. I tillegg har pasient og fastlege ofte et nært og langvarig forhold, og dette kan gjøre at det er vanskelig for pasienten å klage på helsehjelpen, da pasientens forhold til legen føles personlig.

    Fagområdene det hyppigst ble søkt om erstatning for innenfor fastlegeordningen, var «svulster og kreftsykdommer» og «ortopedi». Dette er sammenfallende med det som er funnet i Danmark (11). Dette er store fagområder med et stort antall konsultasjoner. Innenfor disse fagområdene ender pasientene ofte opp med kontakt i spesialisthelsetjenesten, og det kan dermed være lettere å oppdage feil. Skadene kan være mer åpenbare her enn i andre fagområder, og konsekvensene for pasienten kan være store, som for eksempel ved forsinket kreftdiagnose eller for sent diagnostisert brudd.

    I den siste tiden har det vært økende fokus på overdiagnostisering – at diagnostikk blir utført og henvisning sendt selv om det er rimelig sikkert at det ikke vil gi betydningsfull informasjon. Det kan føre til at man oppdager tilstander som aldri vil plage pasienten, men som man ikke vet hvordan vil utvikle seg, og som dermed fører til oppfølging og behandling som er unødvendig. Man kan da komme til å sykeliggjøre pasienter som er friske (12, 13). Dette fører sjelden til klagesaker, selv om det kan påføre pasienten unødvendige undersøkelser og unødvendig behandling, som igjen medfører risiko for komplikasjoner og dessuten unødvendig bekymring for sykdom. Det er lettere for pasienter å påpeke feil når tiltak ikke er gjort enn når tiltak er gjort unødvendig. Pasientene kan føle seg reddet av helsevesenet ved å gjennomgå undersøkelser (14). Mest sannsynlig er det sjelden at helsepersonell gjør pasienten klar over at henvisningen var unødvendig og at dette kan være årsak til å søke om erstatning. Behandleres ønske om å unngå erstatnings- eller klagesak vil kunne ha helseøkonomiske konsekvenser i form av risiko for overdiagnostikk og overbehandling.

    Svikt i diagnostikk som følge av at prøvesvar og funn ikke er fulgt opp, burde kunne være et punkt med rom for kvalitetsforbedring. Man kan se for seg elektroniske løsninger hvor man, dersom man ikke kvitterer dem ut, jevnlig blir minnet på at patologiske prøvesvar har kommet. I tillegg kan økt oppmerksomhet blant fastlegene om at dette er et område hvor det ofte skjer svikt, i seg selv være nyttig.

    Fastlegeordningen står for mange pasientkontakter. En gjennomgang av hvor i diagnostikken og behandlingen det svikter, og mulige tiltak rettet mot dette, kan gi muligheter for å forebygge fremtidig svikt. Både den medisinske grunnutdanningen og spesialistutdanningen i allmennmedisin vil være naturlige arenaer for kompetanseheving og tiltak. Gjennomgang av pasientmeldte skader og undervisning i pasientsikkerhetstenkning vil være viktige bidrag for å redusere antallet pasientskader. Vi tror at en grundig gjennomgang av sakene innenfor de fagområdene med flest antall erstatningskrav vil kunne gi bedre innsikt i mulighetene for kvalitetsforbedring.

    Studiens styrke er at den gir et komplett bilde av fastlegerelaterte saker NPE har behandlet over en lang tidsperiode, og at den inkluderer et høyt antall saker.

    Resymeene av de ferdigbehandlede sakene fra NPE besto av tekster av varierende kvalitet og ga derfor begrenset informasjon i noen saker. Spesielt gjaldt dette avslagssakene. Det er også sannsynlig at den enkle metoden med klassifisering av materialet kan ha gitt noe unøyaktighet i grupperingen av sakene. Vi har kun undersøkt de som har valgt å søke om erstatning. Alle de som har hatt grunn til å søke om erstatning, men av forskjellige grunner ikke har gjort det, vet vi ingenting om.

    Vi vet ikke om pasientene som søker om erstatning, er ressurssterke eller ikke. I undersøkelsen har vi heller ikke analysert geografiske forskjeller. Dette kan være interessante forhold i en nøyere beskrivelse av erstatningssøkerne.

    Konklusjon

    Konklusjon

    Vi har beskrevet erstatningssaker fra fastlegeordningen behandlet i Norsk pasientskadeerstatning og funnet at blant de 24 % av erstatningssøkerne som får medhold, er majoriteten (73 %) på grunn av sviktende diagnostikk, spesielt innenfor kategoriene «svulster og kreftsykdommer» og «ortopedi». En nærmere beskrivelse av disse hyppige og typiske NPE-sakene kan gi bakgrunnskunnskap for å redusere fremtidig svikt.

    Artikkelen er fagfellevurdert.

    Kommentarer  ( 0 )
    PDF
    Skriv ut

    Anbefalte artikler