Main findings
Patients with chronic inflammatory rheumatic joint diseases had a lower incidence of COVID-19 than the general population.
Within the group, younger patients and patients with low disease activity had a higher incidence of infection.
'Chronic inflammatory rheumatic joint diseases' is a generic term for conditions characterised by non-infectious inflammation in the joints and/or spinal column. This group of diseases includes, for example, rheumatoid arthritis, psoriatic arthritis and spondyloarthritis. Both the disease itself and treatment of the disease, which often involves immunosuppression, can entail a heightened risk of infection (1–3). After the outbreak of COVID-19, rheumatology departments have received may enquiries from patients and healthcare personnel about potential risks associated with the use of immunosuppressants and whether this patient group is considered to be at special risk. Based on national and international recommendations, our advice to patients has been to continue with their usual medication as long as they have no symptoms of an infection (4, 5). There has been limited documentation for this recommendation.
Some studies have found that patients with rheumatic diseases had a higher incidence of COVID-19 (6, 7), while others have not indicated this, including when the patients were taking conventional disease-modifying drugs (8). In one study, the use of biological or targeted synthetic disease-modifying drugs was found to be a risk factor for infection (8), while two other studies found no such association (9, 10). In many of these studies, the diagnosis is based on symptoms and exposure to infection, with no requirement for a positive laboratory test. The studies are small, and even though the number of published works is rising, it remains uncertain whether patients with chronic inflammatory rheumatic disease are at a higher risk of infection than others.
Nor is it clear whether these patients have a more serious course of the COVID-19 disease. Some studies have found a higher incidence of intensive care (11) and a need for mechanical ventilation (11, 12) in patients with rheumatic diseases. A higher risk of hospitalisation has also been found in patients with rheumatic diseases who use prednisolone in doses ≥ 10 mg on a daily basis (13). Other studies have not found any more serious courses of disease than in the general population (14, 15).
In a recently published Norwegian study, no elevated incidence of inflammatory rheumatic joint diseases was found among patients who had tested positive for SARS-CoV-2 or patients who were hospitalised for COVID-19 compared to the general population (16).
The objective of our study was to investigate the incidence of COVID-19 among patients with chronic inflammatory rheumatic joint diseases in Norway compared to that of the general population. We wished to see whether factors associated with the rheumatic disease, the patient or the medication impacted on the incidence rate. Furthermore, we wished to identify the proportion of the infected patients who needed hospitalisation and intensive care.
Material and method
Data material
The Norwegian Arthritis Registry (NorArthritis) contains data from approximately 30 000 patients with chronic inflammatory rheumatic joint diseases, and has a 60 % coverage rate nationwide (17). Details recorded include information about the disease, comorbidity, height, weight and medication. The Norwegian Surveillance System for Communicable Diseases (MSIS) helps monitor communicable diseases in Norway. Cases of COVID-19 are reported directly from the laboratory. The Norwegian Intensive Care and Pandemic Registry contains information on all patients with COVID-19 who are admitted to hospital. This registry has a 90 % coverage rate (18).
We conducted a registry-based historic cohort study where the incidence of COVID-19 was investigated among patients in NorArthritis. Data were retrieved from NorArthritis on 10 September 2020, and all patients who were alive on 1 January 2020 were included in the cohort. Data from the registry were linked to MSIS in order to find patients who had been infected with SARS-CoV-2 before 31 December 2020. A linkage was also made to the Norwegian Intensive Care and Pandemic Registry to investigate the incidence of hospitalisation, intensive care admissions and mechanical ventilation.
In this study, we have categorised the patients into four diagnosis groups – rheumatoid arthritis, psoriatic arthritis, spondyloarthritis and other peripheral arthritis – according to the most recently registered ICD-10 diagnosis codes (International Classification of Diseases, Tenth Revision (19)). Disease activity and other background variables were retrieved from the most recent registration for patients who were not infected and from the most recent registration before a positive PCR test for SARS-CoV-2 for patients who were infected. The disease activity for peripheral arthritis is rated according to the Disease Activity Score 28 (DAS28-CRP) scale. DAS28-CRP < 3.2 is considered remission/low disease activity and DAS28-CRP ≥ 3.2 indicates moderate/high disease activity (20).
Disease activity for spondyloarthritis is rated according to the Ankylosing Spondylitis Disease Activity Score (ASDAS-CRP). ASDAS-CRP < 2.1 is considered remission/low disease activity, and ASDAS-CRP ≥ 2.1 indicates moderate/high disease activity (21). We also examined the use of prednisolone and disease-modifying drugs.
To determine whether the frequency of COVID-19 was higher or lower than average, figures showing the number of infected persons in the general Norwegian population by sex and single-year age groups (age as of 1 January 2020) were retrieved from MSIS. These were linked to population figures from Statistics Norway (22). For the patients in NorArthritis, we also received information on their date of infection.
Everyone included in the study consented to participation in NorArthritis and linkage to data from other health registries. The study was approved by the Regional Committee for Medical and Health Research Ethics (REK Western Norway, no. 139796), and the data protection officer at Bergen Health Trust assessed the potential implications for privacy before the data were linked.
Statistical analyses
The main outcome measure was cases of COVID-19 reported to MSIS. To determine whether the rate was above average, we compared the number of patients with COVID-19 in NorArthritis with the expected number based on the sex and age-specific incidence in the Norwegian population (indirect standardisation). We report the relative frequency as the standardised incidence ratio (SIR) with a 95 % confidence interval (CI).
To identify background variables that were linked to the incidence of COVID-19, we used multiple logistic regression analysis. The explanatory variables were age, sex, diagnosis group, remission status, C-reactive protein (CRP), body mass index (BMI), number of comorbidities and medication. Drug treatment was split into three groups: corticosteroids, conventional synthetic disease-modifying drugs and biological or targeted synthetic disease-modifying drugs (see Table 1 for a description of the drug classes).
Table 1
Groups of anti-rheumatic disease-modifying drugs and some examples of drug classes and drugs.
| Abbreviation | Description | Drug classes | Drugs |
|---|---|---|---|
| csDMARD | Conventional synthetic disease- modifying anti-rheumatic drug |
| Methotrexate, sulfasalazine |
| bDMARD | Biologic disease-modifying anti-rheumatic drug | Tumour necrosis factor-alpha (TNF- alpha) inhibitors, | Infliximab, etanercept, rituximab |
| tsDMARD | Targeted synthetic disease- modifying anti-rheumatic drug | Janus kinase (JAK) inhibitors | Baricitinib, tofacitinib |
We assumed the possibility of a non-linear correlation with age, and the age effect was therefore modelled as a natural spline with knots at the 10th, 50th and 90th percentiles. The continuous variables CRP, BMI and number of comorbidities were modelled as linear effects, but limited upwards (winsorised) to 100 mg/L, 50 kg/m2 and 5 respectively, both to avoid any unreasonable impact from high/extreme values and because we assumed that the effects would level off for high values. We aimed to have at least ten cases of COVID-19 per explanatory variable/coefficient.
We also estimated the proportion of infected patients in NorArthritis who were hospitalised and needed intensive care or mechanical ventilation. All statistical analyses were undertaken in R, version 4.0.4 (23). The significance level was set to 5 %.
Results
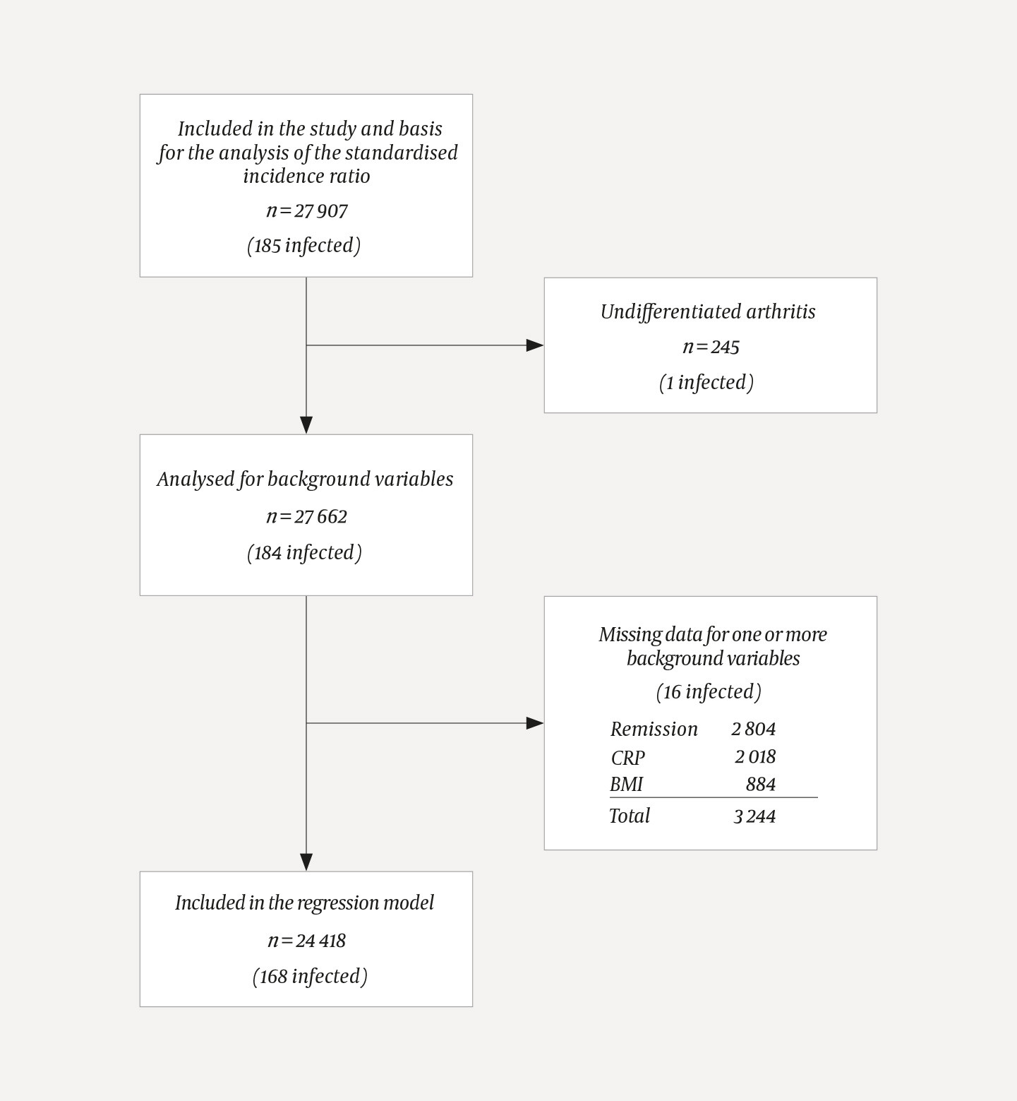
The number of patients in each analysis is presented in Figure 1. Of 27 907 patients with chronic inflammatory rheumatic joint disease, 185 (0.66 %) had been registered with confirmed SARS-CoV-2. The expected number based on the sex and age-adjusted Norwegian population was 220, which gives a standardised incidence ratio of 0.84 (95 % CI: 0.72–0.97, P = 0.02). By sex, the incidence ratio was 0.93 for women and 0.73 for men (Table 2), but this disparity was not statistically significant (P = 0.09). The number of infected patients in each age and sex category is presented in Table 2. Figure 2 shows the number of infections per month.
Table 2
SARS-CoV-2 infections in 2020 among patients in NorArthritis (n = 27 907) and the general Norwegian population stratified by sex and age (as per 1 January 2020, MSIS data). There was a relative paucity of infections among NorArthritis patients, with a standardised incidence ratio of 0.84 (95 % CI: 0.72–0,97). By sex, it was 0.93 (95 % CI: 0.77–1.11) for women and 0.73 (95 % CI: 0.57–0.91) for men.
|
|
| Women |
|
| Men | ||||||
|---|---|---|---|---|---|---|---|---|---|---|---|
|
|
| NorArthritis |
| Norway |
|
| NorArthritis |
| Norway | ||
| Age | Positive | Total | Prop. (%) | Prop. (%) | Positive | Total | Prop. (%) | Prop. (%) | |||
| 16–29 | 8 | 640 | 1.25 |
| 1.43 |
| 4 | 457 | 0.88 |
| 1.44 |
| 30–39 | 11 | 1 425 | 0.77 |
| 1.06 |
| 9 | 1 121 | 0.80 |
| 1.29 |
| 40–49 | 30 | 2 495 | 1.20 |
| 1.04 |
| 19 | 1 919 | 0.99 |
| 1.14 |
| 50–59 | 17 | 3 699 | 0.46 |
| 0.88 |
| 21 | 2 832 | 0.74 |
| 1.00 |
| 60–69 | 17 | 4 194 | 0.41 |
| 0.52 |
| 10 | 2 762 | 0.36 |
| 0.64 |
| 70–79 | 21 | 3 127 | 0.67 |
| 0.41 |
| 9 | 1 896 | 0.47 |
| 0.46 |
| 80+ | 9 | 922 | 0.98 |
| 0.57 |
| 0 | 418 | 0.00 |
| 0.53 |
| Total | 113 | 16 502 | 0.68 |
| 0.94 |
| 72 | 11 405 | 0.63 |
| 1.05 |
| Expected1 | 121 | 16 502 | 0.73 |
| – |
| 99 | 11 405 | 0.87 |
| – |
1Expected number of infected patients in the NorArthritis registry if the sex and age-specific incidence (based on single-year age groups) was the same as that in the Norwegian population in general.
The number of infected persons in the NorArthritis population and in each subgroup is shown in Table 3. One patient could not be classified into any of the four diagnosis groups (undifferentiated arthritis) and was excluded from the analysis. The results from the regression analysis are provided in Table 4. Lower age and remission or lower disease activity in the patient were associated with a higher incidence of COVID-19. Sex, diagnosis, drug treatment, BMI and comorbidity had no significant effect.
Table 3
Background variables and SARS-CoV-2 infections among NorArthritis patients (n = 27 662). Figures under the column 'Patients' show the percentage distribution of demographic and medical variables in the population as a whole. Figures under the column 'COVID-19' show how many had tested positive for SARS-CoV-2 among all those included in the given category (e.g. number/proportion positive among patients in the 16–39 age group). For example, we can see a higher incidence of infections in the youngest age groups. See Table 1 for an explanation of the drugs.
|
| Patients |
| COVID-19 | ||
|---|---|---|---|---|---|
|
| Number | Proportion (%) |
| Number | Proportion (%) |
| Age, years (n = 27 662) |
|
|
|
|
|
| 16–39 | 3 257 | 12 |
| 29 | 0.89 |
| 40–59 | 10 469 | 38 |
| 87 | 0.83 |
| 60–79 | 12 302 | 44 |
| 59 | 0.48 |
| 80+ | 1 634 | 6 |
| 9 | 0.55 |
| Sex (n = 27 662) |
|
|
|
|
|
| Women | 16 339 | 59 |
| 113 | 0.69 |
| Men | 11 323 | 41 |
| 71 | 0.63 |
| Diagnosis group (n = 27 662) |
|
|
|
|
|
| Rheumatoid arthritis | 12 956 | 47 |
| 84 | 0.65 |
| Psoriatic arthritis | 7 040 | 25 |
| 51 | 0.72 |
| Spondyloarthritis | 5 385 | 19 |
| 34 | 0.63 |
| Other peripheral arthritis | 2 281 | 8 |
| 15 | 0.66 |
| Drug: csDMARD (n = 27 662) |
|
|
|
|
|
| No | 10 992 | 40 |
| 77 | 0.70 |
| Yes | 16 670 | 60 |
| 107 | 0.64 |
| Drug: biological or tsDMARD (n = 27 662) |
|
|
|
|
|
| No | 16 204 | 59 |
| 110 | 0.68 |
| Yes | 11 458 | 41 |
| 74 | 0.65 |
| Drug: Prednisolone (n = 27 662) |
|
|
|
|
|
| No | 23 361 | 84 |
| 156 | 0.67 |
| Yes | 4 301 | 16 |
| 28 | 0.65 |
| Low disease activity/remission (n = 24 858) |
|
|
|
|
|
| No | 6 109 | 25 |
| 31 | 0.51 |
| Yes | 18 749 | 75 |
| 139 | 0.74 |
| Last registered BMI (n = 26 778) |
|
|
|
|
|
| < 25 | 10 126 | 38 |
| 79 | 0.78 |
| ≥ 25 and < 30 | 10 394 | 39 |
| 64 | 0.62 |
| ≥ 30 and < 35 | 4 578 | 17 |
| 21 | 0.46 |
| ≥ 35 | 1 680 | 6 |
| 15 | 0.89 |
| All (n = 27 662) | 27 662 | 100 |
| 184 | 0.67 |
Table 4
Risk factors for SARS-CoV-2 infection among NorArthritis patients. Multiple logistic regression model (n = 24 418). All explanatory variables were adjusted for the other explanatory variables. Young age and low disease activity were associated with a higher incidence of infection. OR: odds ratio; CI: confidence interval; CRP: C-reactive protein; BMI: body mass index.
|
| OR | 95 % CI | P-value | |
|---|---|---|---|---|
| Age (non-linear curve) | – | – | < 0.001 | |
| Men (ref.: women) | 1.0 | 0.7 to 1.4 | 0.91 | |
| Diagnosis (ref.: rheumatoid arthritis) |
|
| 0.96 | |
|
| Psoriatic arthritis | 1.0 | 0.7 to 1.5 | 0,95 |
|
| Spondyloarthritis | 0.9 | 0.6 to 1.5 | 0,77 |
|
| Other peripheral arthritis | 0.9 | 0.5 to 1.5 | 0,62 |
| Drug: csDMARD1 | 0.9 | 0.7 to 1.3 | 0.64 | |
| Drug: biological or tsDMARD1 | 0.9 | 0.7 to 1.2 | 0.53 | |
| Drug: Prednisolone1 | 1.2 | 0.7 to 1.8 | 0.52 | |
| Low disease activity/remission | 1.6 | 1.1 to 2.6 | 0.02 | |
| Last registered CRP2, mg/L | 1.0 | 1.0 to 1.0 | 0.31 | |
| Last registered BMI2, kg/m2 | 1.0 | 1.0 to 1.0 | 0.53 | |
| Number of comorbid conditions2 | 1.1 | 1.0 to 1.2 | 0.09 | |
1It is possible for a patient to use drugs in more than one drug group. See Table 1 for an explanation of the drug classes.
2CRP values > 100 were set to 100. BMI values > 50 were set to 50. Number of comorbid conditions > 5 was set to 5.
Of the 185 infected persons, 21 (11 %) were hospitalised, whereof 18 (10 %) had COVID-19 as their main diagnosis. Eight (4 %) were admitted to intensive care, and seven (4 %) needed mechanical ventilation.
Discussion
In our study we found that adjusted for sex and age, patients with inflammatory rheumatic joint diseases had a lower incidence of COVID-19 than the population as a whole in 2020. In a meta-analysis of patients with rheumatic diseases, the prevalence of COVID-19 was found to be significantly higher than in the control group (24). This patient group also included patients with vasculitis and systemic connective tissue diseases, who tend to have more systemic inflammation and be more seriously ill than patients with inflammatory rheumatic joint diseases. These patients also use prednisolone more frequently. The increased risk was mainly found to be attributable to the use of prednisolone. In our study, we did not find that patients who used prednisolone had an elevated incidence of infection.
The incidence of COVID-19 in our patient group was lower than in the population in general. We believe this is because patients with chronic diseases have shielded themselves from situations that could represent a risk of infection to a greater extent than healthy persons. The results from the regression analysis indicate the same, i.e. less infection among patients with moderate or high disease activity. Since neither the diagnosis nor the drug treatment had an effect, this is also most likely due to the sickest patients shielding themselves from situations that involved a potential risk of infection. Correspondingly, the higher incidence among the young patients is likely to be due to them having a higher number of close contacts and taking greater risks than the older patients.
A Dutch study found that patients with inflammatory rheumatic joint diseases were twice as likely to follow the advice on isolation and social distancing as the healthy control group (25), and those who were using biological disease-modifying drugs isolated themselves to a greater extent than the rest. If the sickest patients who are taking the strongest anti-rheumatic drugs protect themselves against infection to a greater extent, this could be a confounding factor in the assessment of the extent to which chronic inflammatory rheumatic joint diseases and their treatment affect the risk of infection.
Of the 185 infected patients, 18 (10 %) were hospitalised with COVID-19 as their main diagnosis. These are too few to permit any statistical analysis of this material. As of 3 January 2021, 4.2 % of those infected with COVID-19 in the general population had been admitted to hospital (26). The proportion in the general population that needed intensive care amounted to 0.8 %, compared to 4 % in our material (26). These figures are not directly comparable because of the different age and sex composition of the patients in the NorArthritis registry. Our material included a smaller proportion of hospitalisations than that seen in studies of patients with rheumatic diseases in other countries. A study from the United States showed that the risk of hospitalisation of patients with rheumatic diseases and COVID-19 fell during the course of the pandemic (27). The explanation was that increased testing capacity helped diagnose more patients with less serious illnesses towards the end of the period. The fact that Norway has had a consistently high testing capacity and been able to diagnose even those with a mild form of COVID-19 may explain why the proportion of hospitalised patients in our material was significantly lower than what was seen in the United States.
Strengths and limitations
Norway's high rate of testing for COVID-19, including at the early stage of the pandemic, represents a strength in this study (28). As a result, the material also contains mild cases of the disease that did not require hospitalisation, and thereby gives a more accurate picture of the risk of infection. The direct reporting of positive tests to MSIS by the laboratories ensures a high degree of reporting and a good overview of cases of the disease. The study describes a relatively large cohort of patients with rheumatic joint diseases.
NorArthritis has a total coverage rate of 60 %, but this varies between hospitals. Hospitals with a low coverage rate have often selected their sickest patients with the strongest anti-rheumatic medication for inclusion, and any potential bias in this study sample would be towards patients with more serious joint diseases (17). Since we did not detect a preponderance of COVID-19 in the patient group, we find it unlikely that inflammatory rheumatic joint disease is a risk factor for COVID-19.
The differences identified are reliable, and do not reflect an excess frequency in the patient group as a whole. There were few infected patients, which means that an absence of identified differences does not necessarily exclude the possibility that differences may exist. This applies to, for example, possible differences between the sexes in the below-average frequency and differences between the various rheumatic conditions, or in terms of drug use. Since the use of prednisolone is often intermittent and varies in dosage, not all use of prednisolone may have been registered in NorArthritis. Nor is information on prednisolone updated until the next check-up, even though the course of treatment might have been terminated before that. If the patients were using prednisolone to a greater or lesser extent than what had been registered, it is possible that prednisolone may actually have had an impact on the incidence, even if we were unable to show this.
Conclusion
Adjusted for sex and age, patients with chronic inflammatory rheumatic joint diseases had a lower incidence of COVID-19 than the population in general. Within the patient group, young age and low disease activity were associated with a higher incidence of infection. The most likely explanation is that patients who were concerned about belonging to a risk group because of chronic illness, high age or high disease activity, protected themselves against infection to a greater extent than others.
The authors wish to thank MSIS for their cooperation in providing data. The article has been peer reviewed.
- 1.
Doran MF, Crowson CS, Pond GR et al. Frequency of infection in patients with rheumatoid arthritis compared with controls: a population-based study. Arthritis Rheum 2002; 46: 2287–93. [PubMed][CrossRef]
- 2.
Franklin J, Lunt M, Bunn D et al. Risk and predictors of infection leading to hospitalisation in a large primary-care-derived cohort of patients with inflammatory polyarthritis. Ann Rheum Dis 2007; 66: 308–12. [PubMed][CrossRef]
- 3.
Ramiro S, Sepriano A, Chatzidionysiou K et al. Safety of synthetic and biological DMARDs: a systematic literature review informing the 2016 update of the EULAR recommendations for management of rheumatoid arthritis. Ann Rheum Dis 2017; 76: 1101–36. [PubMed][CrossRef]
- 4.
Mikuls TR, Johnson SR, Fraenkel L et al. American College of Rheumatology Guidance for the Management of Rheumatic Disease in Adult Patients During the COVID-19 Pandemic: Version 1. Arthritis Rheumatol 2020; 72: 1241–51. [PubMed][CrossRef]
- 5.
Norsk revmatologisk forening. Covid-19: Veileder for helsepersonell (revmatolog) – oppdatert veileder. https://www.legeforeningen.no/foreningsledd/fagmed/Norsk-revmatologisk-forening/aktuelle-saker/2020/covid-19-oppdatert-veileder/ Accessed 17.8.2021.
- 6.
Zhong J, Shen G, Yang H et al. COVID-19 in patients with rheumatic disease in Hubei province, China: a multicentre retrospective observational study. Lancet Rheumatol 2020; 2: e557–64. [PubMed][CrossRef]
- 7.
Ferri C, Giuggioli D, Raimondo V et al. COVID-19 and rheumatic autoimmune systemic diseases: report of a large Italian patients series. Clin Rheumatol 2020; 39: 3195–204. [PubMed][CrossRef]
- 8.
Pablos JL, Abasolo L, Alvaro-Gracia JM et al. Prevalence of hospital PCR-confirmed COVID-19 cases in patients with chronic inflammatory and autoimmune rheumatic diseases. Ann Rheum Dis 2020; 79: 1170–3. [PubMed][CrossRef]
- 9.
Salvarani C, Bajocchi G, Mancuso P et al. Susceptibility and severity of COVID-19 in patients treated with bDMARDS and tsDMARDs: a population-based study. Ann Rheum Dis 2020; 79: 986–8. [PubMed][CrossRef]
- 10.
Michelena X, Borrell H, López-Corbeto M et al. Incidence of COVID-19 in a cohort of adult and paediatric patients with rheumatic diseases treated with targeted biologic and synthetic disease-modifying anti-rheumatic drugs. Semin Arthritis Rheum 2020; 50: 564–70. [PubMed][CrossRef]
- 11.
D'Silva KM, Serling-Boyd N, Wallwork R et al. Clinical characteristics and outcomes of patients with coronavirus disease 2019 (COVID-19) and rheumatic disease: a comparative cohort study from a US 'hot spot'. Ann Rheum Dis 2020; 79: 1156–62. [PubMed][CrossRef]
- 12.
Ye C, Cai S, Shen G et al. Clinical features of rheumatic patients infected with COVID-19 in Wuhan, China. Ann Rheum Dis 2020; 79: 1007–13. [PubMed][CrossRef]
- 13.
Gianfrancesco M, Hyrich KL, Al-Adely S et al. Characteristics associated with hospitalisation for COVID-19 in people with rheumatic disease: data from the COVID-19 Global Rheumatology Alliance physician-reported registry. Ann Rheum Dis 2020; 79: 859–66. [PubMed][CrossRef]
- 14.
Sarzi-Puttini P, Marotto D, Caporali R et al. Prevalence of COVID infections in a population of rheumatic patients from Lombardy and Marche treated with biological drugs or small molecules: A multicentre retrospective study. J Autoimmun 2021; 116. doi: 10.1016/j.jaut.2020.102545. [PubMed][CrossRef]
- 15.
Favalli EG, Monti S, Ingegnoli F et al. Incidence of COVID-19 in Patients With Rheumatic Diseases Treated With Targeted Immunosuppressive Drugs: What Can We Learn From Observational Data? Arthritis Rheumatol 2020; 72: 1600–6. [PubMed][CrossRef]
- 16.
Nystad W, Hjellvik V, Larsen IK et al. Underliggende tilstander hos voksne med covid-19. Tidsskr Nor Legeforen 2020; 140. doi: 10.4045/tidsskr.20.0512. [PubMed][CrossRef]
- 17.
Norsk kvalitetsregister for artrittsykdommer. Årsrapport for 2019 med plan for forbedringstiltak. https://www.kvalitetsregistre.no/sites/default/files/2021-02/%C3%85rsrapport%202019%20Norartritt.pdf Accessed 17.8.2021.
- 18.
Whittaker R, Grøsland M, Buanes EA et al. Sykehusinnleggelser med covid-19 ‒ en sammenligning av ulike datakilder. Tidsskr Nor Legeforen 2020; 140. doi: 10.4045/tidsskr.20.0759. [PubMed][CrossRef]
- 19.
Direktoratet for e-helse. Kodeverket ICD-10 (og ICD-11). https://www.ehelse.no/kodeverk/kodeverket-icd-10-og-icd-11 Accessed 17.8.2021.
- 20.
Anderson J, Caplan L, Yazdany J et al. Rheumatoid arthritis disease activity measures: American College of Rheumatology recommendations for use in clinical practice. Arthritis Care Res (Hoboken) 2012; 64: 640–7. [PubMed][CrossRef]
- 21.
Machado P, Landewé R, Lie E et al. Ankylosing Spondylitis Disease Activity Score (ASDAS): defining cut-off values for disease activity states and improvement scores. Ann Rheum Dis 2011; 70: 47–53. [PubMed][CrossRef]
- 22.
Statistisk sentralbyrå. Alders- og kjønnsfordeling i kommuner, fylker og hele landets befolkning (K) 1986-2021. https://www.ssb.no/statbank/table/07459 Accessed 17.8.2021.
- 23.
R Core Team. R: A language and environment for statistical computing. R foundation for Statistical computing, Vienna Austria 2021. https://www.R-project.org/ Accessed 17.8.2021.
- 24.
Akiyama S, Hamdeh S, Micic D et al. Prevalence and clinical outcomes of COVID-19 in patients with autoimmune diseases: a systematic review and meta-analysis. Ann Rheum Dis 2020; 79. doi: 10.1136/annrheumdis-2020-218946. [PubMed][CrossRef]
- 25.
Hooijberg F, Boekel L, Vogelzang EH et al. Patients with rheumatic diseases adhere to COVID-19 isolation measures more strictly than the general population. Lancet Rheumatol 2020; 2: e583–5. [PubMed][CrossRef]
- 26.
Folkehelseinstituttet. COVID-19 ukerapport uke 53. Publisert 6.1.2021. https://www.fhi.no/contentassets/8a971e7b0a3c4a06bdbf381ab52e6157/vedlegg/andre-halvar--2020/2021.01.06-ukerapport-uke-53-covid-19.pdf Accessed 17.8.2021.
- 27.
Jorge A, D'Silva KM, Cohen A et al. Temporal trends in severe COVID-19 outcomes in patients with rheumatic disease: a cohort study. Lancet Rheumatol 2021; 3: e131–7. [PubMed][CrossRef]
- 28.
Worldometer 2021. Coronavirus Cases. https://www.worldometers.info/coronavirus/#countries. Accessed 16.4.2021.
- 29.
Folkehelseinstituttet. Statistikk om koronavirus og covid-19. Publisert 9.3.2020. https://www.fhi.no/sv/smittsomme-sykdommer/corona/dags--og-ukerapporter/dags--og-ukerapporter-om-koronavirus/ Accessed 17.8.2021.