What should be done in cases of suspected tick-borne disease?

    ()

    sporsmal_grey_rgb
    Article

    A Nordic consensus statement on how to improve the assessment, treatment and follow-up of people with long-term symptoms suspected to be the result of tick-borne diseases, has been prepared by experts and stakeholders. The proposals include the establishment of a multidisciplinary specialist outpatient clinic.

    Tick-borne diseases are common in the Nordic countries. Every year, 7 000 people in Norway develop a localised cutaneous Borrelia infection as a result of a tick bite, while about 400 develop systemic Borrelia infections, such as neuroborreliosis (1–3). The Nordic countries have published high-quality, concordant recommendations on the diagnosis, treatment and follow-up of acute tick-borne disease (4–9). However, less well off are those with long-term health problems attributed to diseases caused by tick bites (5). The aim of a recently published report is to improve and unify the follow-up of these individuals (10).

    Many people with long-term symptoms suspected to result from tick-borne diseases are not satisfied with how their health problems are managed (5, 10). A major Norwegian study on Lyme disease is currently ongoing with the aim of characterising the long-term ailments attributed to tick bites (11). By sending a text message to 270 000 randomly selected individuals over the age of 18 in Norway, the study identified 381 people who reported having such symptoms and who expressed an interest in participating in the study (12). All those affected want to be listened to and believed, to receive and understand assessment and treatment, and to receive follow-up that provides reassurance. Some also require rehabilitation.

    Online, there are numerous – and divergent – explanatory models and treatment options for tick-borne diseases (13–15). For patients and healthcare professionals alike, it is difficult to know what is right and what is wrong. Sometimes the diagnosis of tick-borne disease is made too late. The diagnosis of Lyme disease is often made on an inadequate basis (16–20).

    Practitioners of alternative medicine are not subject to requirements for quality assurance, and therefore place little emphasis on quality control and research

    The use of alternative medicine is common (21). Data from clinics in Denmark and the Netherlands, as well as from the Norwegian Lyme Disease Association and the Norwegian National Advisory Unit on Tick-borne Diseases, suggest that several hundred people in the Nordic countries turn to such practitioners each year. This is problematic. Practitioners of alternative medicine are not subject to requirements for quality assurance, and therefore focus little on quality control and research. They use tests that have not been validated, and administer treatments that are not evidence-based (13–20). Users are left without legal protection in the event of incorrect treatment. The problem is not unique to the Nordic countries and it has existed for many years.

    In 2013, the Norwegian Directorate of Health was given the task of addressing these and other issues related to tick-borne infections. The Directorate began by organising a conference for stakeholders. In consultation with patients as well as the Norwegian Institute of Public Health and the then newly-established Norwegian National Advisory Unit on Tick-borne Diseases, the Directorate decided to set up a Nordic expert panel to prepare a consensus statement on the diagnosis and treatment of tick-borne diseases. The panel was broad-based, being composed of clinicians in the primary and specialist healthcare services, patients, researchers, representatives of the Norwegian Institute of Public Health, and healthcare administrators. It quickly became clear during the initial meetings that there was already consensus among the Nordic countries on the diagnosis and treatment of acute Lyme disease and tick-borne encephalitis (TBE). The mandate was therefore refined to encompass the preparation of joint Nordic recommendations on the diagnosis, treatment and follow-up of individuals with less common tick-borne infections, and with long-term health problems suspected to result from tick-borne diseases.

    Many long-term symptoms associated with tick-borne diseases are non-specific and can be caused by entirely different conditions

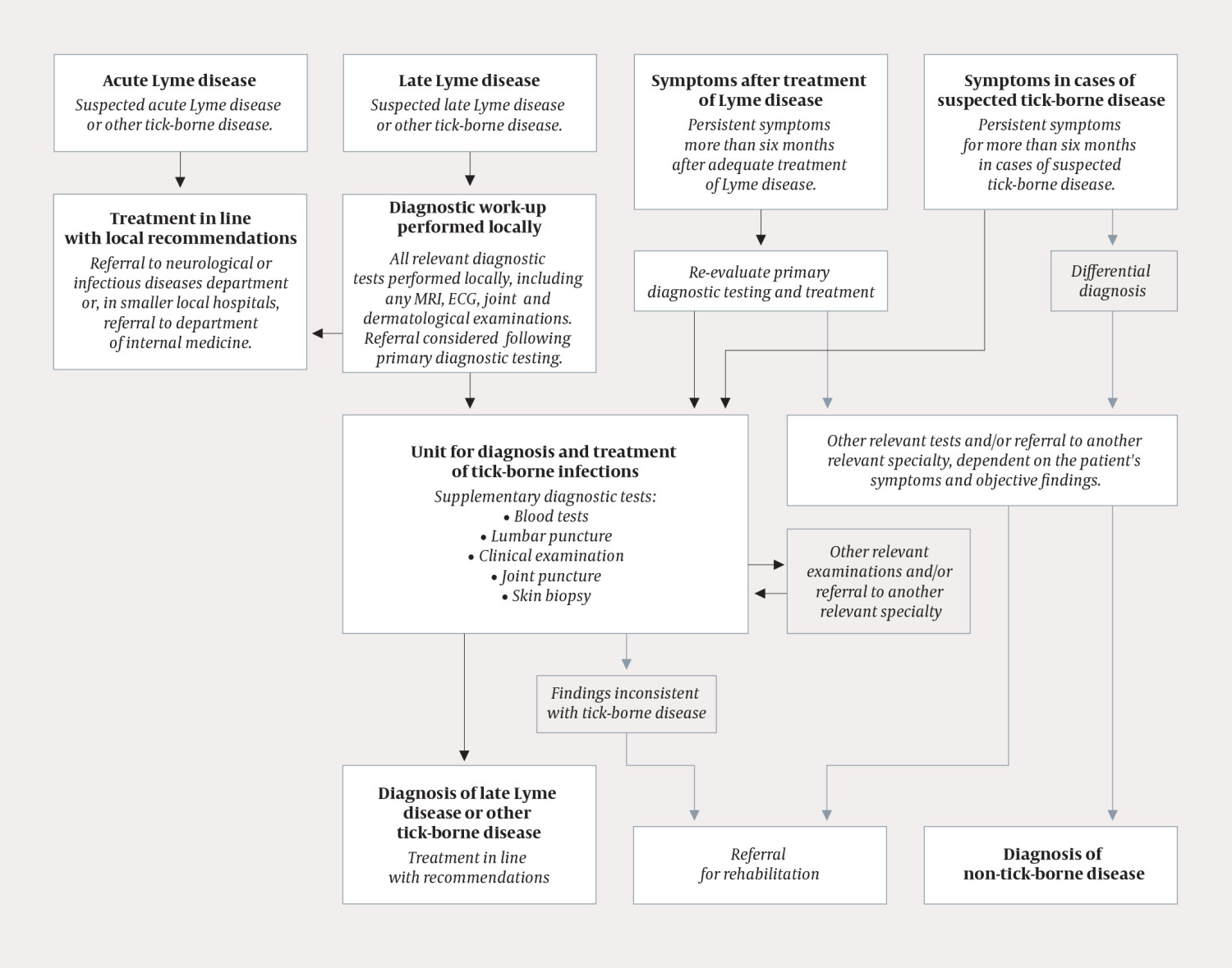
    This Nordic consensus statement recommends that the assessment and follow-up of patients with long-term health problems suspected to result from tick-borne disease should be multidisciplinary. Diagnostic tests for tick-borne infections other than Lyme disease and tick-borne encephalitis may be relevant, and the report sets out some possible options (10). The indication for tests and interpretation of the results must always take into account any possible tick-bite exposure, as well as relevant medical history and symptoms. Residual symptoms and ailments following a previous tick-borne illness can be highly similar to those of many other conditions. The report provides a suggested work-up to help identify the causes of patients' symptoms and a checklist to assist doctors in performing referrals. It places particular emphasis on follow-up and rehabilitation.

    Could the symptoms be due to a tick-borne disease?

    Could the symptoms be due to a tick-borne disease?

    The Norwegian Institute of Public Health performed a systematic literature review on the diagnosis of tick-borne diseases over the period 2008–2017. The most common tick-borne infections, Lyme disease and tick-borne encephalitis, were included in the search, along with rarer tick-borne infections such as anaplasmosis, rickettsiosis, neoehrlichiosis, babesiosis, relapsing fever (in cases of Borrelia miyamotoi infection), tularaemia and bartonellosis (22). This work forms the basis for the diagnostic recommendations presented in the consensus report. A systematic literature review was also conducted on the simultaneous occurrence of multiple tick-borne infections (co-infections). However, there are few diagnostic studies on either co-infections or rarer tick-borne diseases.

    Are the best diagnostic tests available being used?

    Are the best diagnostic tests available being used?

    Tests results are interpreted on the basis of exposure to ticks, medical history and relevant symptoms. But it can sometimes be difficult to tell whether the tests and their results can be trusted. What does this test result mean, and does it indicate active disease or not? It is essential that the person interpreting the test results has experience in evaluating the methods that have been used, their sensitivity and specificity, and the clinical significance of the results. The person requesting the tests must also provide the laboratory with appropriate clinical information. Many long-term symptoms associated with tick-borne diseases are non-specific and can be caused by entirely different conditions (21), (23–25), for example rheumatological, autoimmune, neurological and endocrine disorders (21). This, together with the fact that many tick-borne diseases are rare and are often inadequately described in the literature, means it is essential to consider differential diagnoses. The diagnostic procedures of four specialist clinics that test for tick-borne diseases in the Nordic countries and the Netherlands (Odense, Uppsala, Åland and Amsterdam) have therefore been evaluated. The results of this evaluation can help physicians request appropriate tests and avoid using tests that are unsuitable for the diagnosis of tick-borne diseases.

    Certain principles with respect to diagnosis and follow-up are often overlooked. For example, the fact that a definite diagnosis of neuroborreliosis cannot be made without lumbar puncture, and that cutaneous manifestations of Lyme disease should always be treated with antibiotics. The cutaneous infection acrodermatitis chronica atrophicans – characterised by persistent reddish-purple or bluish discolouration of the skin – may also be misinterpreted as venous insufficiency if it has been present for years. Acrodermatitis chronica atrophicans damages subcutaneous tissue and gives rise to thin and finely wrinkled skin ('cigarette paper skin'), as well as high levels of Borrelia antibodies in the blood (26).

    Follow-up and rehabilitation

    Follow-up and rehabilitation

    In our opinion, too little thought is given to rehabilitation interventions for people with long-term symptoms and health problems associated with possible tick-borne disease. The most common and troublesome problems after tick-borne infections are residual paresis, pain, fatigue, cognitive impairment and reduced ability to work (23, 28, 29). These are seen with other conditions as well, however, which makes a broad differential diagnostic clarification prior to rehabilitation all the more important.

    The aim of the work-up is to confirm or rule out tick-borne disease as the cause of the patient's symptoms. Another goal is to uncover other possible explanations, and to provide recommendations for treatment and, if indicated, rehabilitation

    People who have had disseminated Lyme disease or tick-borne encephalitis should receive routine follow-up by the specialist healthcare service three months after completing treatment (or six months if appropriate). This will reveal any residual problems and any need for supplementary assessment and differential diagnosis.

    There has been very little research into rehabilitation interventions for this patient population. There are as yet no diagnosis-specific interventions, and the recommendations follow the general principles of rehabilitation.

    Comments  ( 0 )
    PDF
    Print

    Recent Articles