Labial adhesion – diagnostics and treatment

    ()

    sporsmal_grey_rgb
    Abstract
    BACKGROUND

    BACKGROUND

    Labial adhesion is relatively common, but the condition is little known among doctors and parents. The article assesses treatment in the specialist health service.

    MATERIAL AND METHOD

    MATERIAL AND METHOD

    The treatment and course are assessed in 105 girls in the age group 0 – 15 years who were referred to St. Olavs Hospital in the period 2004 – 14.

    RESULTS

    RESULTS

    The majority of the girls (n = 63) were treated topically with oestrogen cream. In 26 of 51 girls (51 %) for whom the final result is known, the adhesion opened after one treatment. When 1 – 4 oestrogen treatments were administered, the introitus had opened completely in two out of three (65 %). Fewer than half of those who received supplementary surgical treatment achieved permanent opening.

    INTERPRETATION

    INTERPRETATION

    Treatment for labial adhesion had a limited effect in this study. As the literature suggests that the condition results in few symptoms and resolves spontaneously in virtually all girls in puberty, no compelling medical reason exists for opening the adhesion in asymptomatic girls. It is important that doctors are aware of the condition in order to prevent misdiagnosis and to provide parents with adequate information. For parents it is important to know that spontaneous resolution may result in soreness and dysuria. Knowledge of the condition can most likely prevent unnecessary worry.

    Article

    Labial adhesion is relatively common (Fig. 1), and in the literature it is estimated to occur in 0.6 – 3.3 % of prepubertal girls (1, 2). Doctors should therefore be aware of the condition, which is also referred to in the Norwegian Electronic Medical Handbook (3). In the literature, terms such as «labial adhesion», «labial agglutination», «labial fusion» or «synechia vulvae» are used (4).

    Figure 1  A six-month-old girl with almost complete labial adhesion. In spite of distension of the labia majora, the…
    Figure 1 A six-month-old girl with almost complete labial adhesion. In spite of distension of the labia majora, the introitus is closed as a result of the adhesion. The patient’s next of kin have agreed to the publication of this picture in the Journal of the Norwegian Medical Association

    Since doctors rarely examine the genitalia of girls, the condition often goes unnoticed by both parents and doctors. Adhesion can give rise to concern in parents. They may discover that the opening to the vagina is small, or that an existing adhesion that they have not registered suddenly opens. Doctors may confuse adhesion with an imperforate hymen or a congenital malformation.

    The vast majority of girls with labial adhesion are asymptomatic, and this is the case irrespective of age (5). However, the condition may be associated with various symptoms (6, 7), for example a stinging pain on urination when the adhesion resolves, which may be misinterpreted as a urinary infection (7).

    This study aims to assess the treatment by reviewing patient data at St. Olavs Hospital for the period from 2004 – 14.

    Material and method

    Material and method

    We undertook a retrospective search of patient records at St. Olavs Hospital for girls in the age group 0 – 15 years for the period 1 January 2004 – 31 December 2014. Diagnostic codes (Q52.0, Q52.3, Q52.5, N89.5 in ICD-10) and surgical procedure codes (LEW96, LFA00 and LFW96 in NCMP-NCSP) were used as search criteria to find girls who had been treated at the Department of Children and Youth and the Department of Paediatric Surgery.

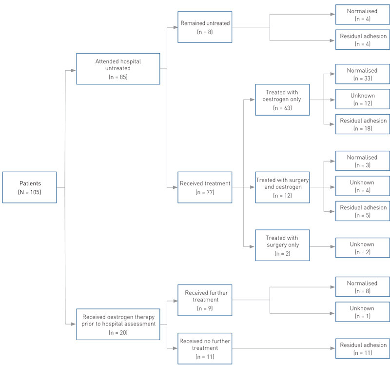
    Of 130 registrations, 25 patients were excluded due to a duplicate patient record (n = 6), the absence of a medical record (n = 3), or because the patient received a different diagnosis (n = 16). The remaining 105 patients were included in the study (Fig. 2).

    Figure 2  Flowchart shows the patients who were included in the study (n = 105). It included 20 girls who had received…
    Figure 2 Flowchart shows the patients who were included in the study (n = 105). It included 20 girls who had received topical oestrogen therapy prior to assessment in the department, and 85 who attended untreated. The majority (n = 63) were treated one or more times with oestrogen cream. The final result was recorded in 51 patients

    Symptoms that were specifically noted in the patient record and might be considered to be related to adhesion were recorded. Few medical records stated the degree of adhesion as a percentage. In this study, we therefore distinguish only between «complete» and «partial» adhesion. In practice, the aforementioned means that a small opening of a few millimetres exists which enables the passage of urine.

    We found no information on systematic follow-up checks to assess the treatment with regard to recurrence. Nor were the medical records suitable for distinguishing between residual adhesion and recurrence, and we therefore refer to non-normalised conditions as residual adhesion. Children were generally assessed at the paediatric outpatient clinic, except for two children who were treated at the outpatient clinic for paediatric surgery in connection with another surgical procedure.

    The hospital’s primary treatment entailed the application by parents of oestriol cream (Ovesterin) on the adhesion twice daily. The treatment was to continue until the adhesion opened, but for no longer than eight weeks. Careful traction of the labia was recommended after one week of treatment. In most cases, aftercare with vaseline salve was recommended for one week to prevent new fusion. Surgical treatment consisted of obtuse separation with a tenaculum or double-end probe, either under anaesthetic or with topical anaesthesia using Emla cream. The indication for this treatment was usually a lack of efficacy of oestrogen cream and suspicion of concomitant symptoms in the form of urinary tract infection and other symptoms from the urinary tract and genitalia.

    The registration of patients at St. Olavs Hospital was considered by the Regional Committee for Medical and Health Research Ethics to be a quality assurance project (REC Central Norway 2014/1669). The project has also been submitted and approved by the Data Protection Official for Research at the Norwegian Centre for Research Data (NSD).

    Results

    Results

    In our dataset, age at time of diagnosis, based on observations by parents or health personnel, was recorded in the medical records of 61 patients (58 %). The average age at time of diagnosis was 1.1 years, with a range from newborn age to 4 years, while the age of first hospital assessment was 1.9 years. The average age of first hospital assessment for all 105 patients was 2.3 years (0.3 – 13.9 years). Figure 3 and Figure 4 show the age distribution for time of diagnosis and first hospital assessment, respectively.

    Figure 3  Age at time of diagnosis in 64 of the patients with labial adhesion where the time was registered in the patient…
    Figure 3 Age at time of diagnosis in 64 of the patients with labial adhesion where the time was registered in the patient records
    Figure 4  Age at first outpatient consultation at St. Olavs Hospital in the period 2004-14 for all girls referred for labial…
    Figure 4 Age at first outpatient consultation at St. Olavs Hospital in the period 2004-14 for all girls referred for labial adhesion (n = 105)

    For 81 patients (77 %) information was available on who had first discovered the condition. In most cases (n = 43) it was discovered by the parents, 25 were detected during examination at the public health clinic and 13 cases were discovered by a doctor. Of these 13, three were diagnosed at the x-ray department in connection with micturating cystography.

    At the first hospital consultation, the adhesion was classified as complete in 65 and partial in 32 patients, while data for the remainder were unavailable. In 86 patients, the referral diagnosis was labial adhesion. A total of 12 were originally referred with questions about a pathological feature in the genitalia. For the remainder, the condition was discovered after referral for a urinary tract infection, during a routine check-up at the hospital following diarrhoea, abdominal pain and Lyme disease, respectively. No referral diagnosis was available for two of the patients.

    Based on the patient record information, a total of 47 patients had concomitant symptoms such as urinary tract infection, soreness and discomfort of the genitalia, pain when urinating, post-void dribble or diurnal enuresis. Tendencies towards eczema were otherwise noted in 26 % of the children. Several had recorded more than one concomitant symptom.

    Of the 63 girls who were treated one or more times with oestrogen cream in the department (Fig. 2), the final result was known for 51 (Table 1). The adhesion had opened completely in 33 of these, while the remainder still had the condition. Table 1 shows the final result in the form of normalisation or residual adhesion in relation to the number of treatments with oestrogen (one to four). After one oestrogen treatment, half (n = 26) of the girls with a known result achieved complete opening of the introitus.

    Table 1

    Final result in the form of normalisation and residual adhesion for 63 girls who attended untreated at the hospital and received 1 – 4 courses of treatment with topical oestrogen therapy

    Number of courses of treatment with topical oestrogen therapy

    Number with normalisation

    Residual adhesion

    Unknown

    One (n = 34)

    26

    7

    1

    Two (n = 19)

    4

    8

    7

    Three (n = 6)

    1

    2

    3

    Four (n = 4)

    2

    1

    1

    A total of 14 children underwent surgical treatment, and permanent results were achieved for three of these. Altogether 12 children underwent combinations of up to several oestrogen treatments and surgical treatments. Four of these had surgery as the final treatment. The effect of primary surgical treatment given to two children could not be assessed as the result was missing from the patient records. Topical steroid treatment was attempted with no effect in two children who had had no effect either from oestrogen therapy or surgery. Overall, a review of all the treatment methods showed that 50 of the 88 patients for whom the result was known had achieved full opening, while 38 had residual adhesion.

    Discussion

    Discussion

    In this review of patient records, just over half of patients for whom the outcome is known achieved complete opening of the vagina after treatment with topical oestrogen or surgery.

    It is estimated in the literature as a whole that labial adhesion occurs in 0.6 to 3.3 % of girls of prepubertal age. There is an increase in frequency up to the age of two years, and a peak when children are around 5 – 6 years of age (1, 2). In a Norwegian study of preschool children aged 5 – 6 years, 8 % were found to have the condition (8). A consecutive, non-selective study in a Norwegian public health clinic recently showed a cumulative incidence of 15 cases of adhesion among 229 girls (7 %) aged 0 – 2 years (Jørgen Knudtzon, unpublished data). Labial adhesion is thus a relatively common condition.

    Although most children with labial adhesion are asymptomatic (9), the condition has been associated with a number of complaints, such as urethritis, itching, vaginitis, altered urinary flow, asymptomatic bacteriuria, urinary tract infection, urinary retention, split urinary stream, post-void dribble as a result of accumulation of urine in the adhesion, and enuresis (10, 11). Many of the same symptoms were recorded in the patients at St. Olavs Hospital, and this may explain why the girls were referred.

    Treatment is either pharmacological or surgical. Pharmacological treatment consists of oestrogen cream or glucocorticoid cream. Surgical treatment involves techniques such as manual separation, or the use of a double-end probe or tenaculum following anaesthesia with Emla cream.

    In our review of patient records, we found that 26 patients achieved complete opening after one course of oestrogen treatment. Nevertheless, no more than two-thirds of patients achieved complete normalisation of the condition after up to four courses of oestrogen treatment. The literature shows highly variable results of oestrogen treatment – with efficacy in 15 – 88 % of cases (10, 12, 13). This may possibly be due to varying degrees of manual separation, cleansing and use of vaseline during and after treatment (2, 14). A recurrence rate of 12 – 14 % is also reported (1, 2, 4, 6, 10, 15, 16).

    Side effects of oestrogen treatment, such as local irritation (redness, burning) and pigmentation of the vulva, have been described in up to 25 % of cases (10, 13, 14, 16, 17). In rare cases, systemic effects of oestrogens are seen, in the form of mood swings, growth of breast tissue (approximately 6 %) and vaginal bleeding (1 % of reported cases) (10, 13, 14, 16, 17). The side effects are transient, lasting up to 4 – 6 weeks (14). The side effects reported in the patients at St. Olavs Hospital were few and minor.

    Topical steroid treatment, when attempted, also produced no lasting effect. It has been claimed that betamethasone can separate the adhesion more quickly, with fewer recurrences and side effects than oestrogen (16, 18), but efficacy in the literature has varied from 16 % to 89 % (12, 16, 18). A study with a limited number of patients showed that treatment with steroid cream was successful in 13 of 19 children (68 %) in whom oestrogen treatment had failed (10). Side effects such as local irritation have been described after steroid treatment (16).

    Of the 14 children who underwent surgical treatment in our study, less than half achieved permanent resolution of the condition. Local anaesthetic Emla cream provides sufficient analgesia and is simple, safe and effective prior to surgical treatment of labial adhesion (19, 20). Others have applied local anaesthetic cream and then used manual separation (21), cotton buds, a probe or tenaculum (4, 7, 22). Post-surgical aftercare with oestrogen is recommended for 1 – 2 weeks, and with vaseline for 6 – 12 months (23).

    Arguments put forward in favour of surgical treatment are that it may be more effective than oestrogen and that it avoids hormonal side effects (7, 10, 15). Arguments against mechanical separation of an adhesion are that the procedure may lead to a surface wound that may be vulnerable to re‑adhesion, and that surgery should be reserved only for those cases in which there are bridges of scar tissue (9). It has also been argued that manual separation is unnecessary and traumatic for the child (7, 14, 24).

    Today there is a consensus that asymptomatic children with labial adhesion do not require treatment (7, 23). In girls without symptoms, reasons for opening the adhesion may include the parents' wish for the genitalia to appear «normal» or for the child to avoid subsequent dysuria in connection with soreness when the adhesion opens.

    If a child is believed to be experiencing symptoms as a result of labial adhesion, opening of the adhesion may be considered. However, it is important to choose a method with acceptable side effects, and to ensure that opening of the adhesion does not damage the epithelium, leading to a risk of re-adhesion.

    Our evaluation of patient records from St. Olavs Hospital revealed that, in more than half of cases, complete opening was not achieved with pharmacological therapy, surgery or a combination of the two. The study is based on a relatively small dataset, but is supported by the varying results seen in the literature – there is no clear-cut effective treatment that ensures permanent opening. When treating girls believed to have symptoms due to adhesion, it is important to note that multiple treatments may be required, with all of the potential problems that may ensue.

    The weaknesses of this study are that it is selective, includes only those patients who were referred for assessment and is based on a retrospective review of patient records. The best option would be a standardised prospective registry study based on predefined criteria. As our data show, descriptions and conclusions in the medical records can vary from one doctor to the next.

    The results of this study have led to a change in clinical practice – there is now a considerably more conservative approach to the treatment of labial adhesion at St. Olavs Hospital. Treatment is reserved for girls in whom the accompanying symptoms are believed to outweigh the potential drawbacks associated with treatment. On the basis of this study, work is underway to create guidelines providing information and advice on the treatment of labial adhesion in girls.

    Conclusion

    Conclusion

    There is no clear-cut effective treatment for labial adhesion, and there is no reason to treat girls in the absence of symptoms. The condition resolves spontaneously in all, at puberty if not before. Any child with symptoms that may be due to the adhesion should be referred to a paediatrician.

    Healthcare professionals at public health clinics are advised to look for adhesion at check-ups in children aged two years and under. It is important to provide sufficient information – to ensure that parents do not become alarmed if an adhesion is discovered subsequently. It is also important to avoid unnecessary investigation and treatment.

    We wish to thank Jørgen Knudtzon MD PhD for assistance and support regarding the study.

    Comments  ( 0 )
    PDF
    Print

    Recent Articles