Mikromatriser i kreftforskning – nå trenger vi ikke lete bare under gatelyktene!

    ()

    sporsmal_grey_rgb
    Abstract

    Forskere over hele verden har arbeidet i mange tiår for å forstå kreftprosessen og løse den såkalte kreftgåten. Vi vet at essensielle kontrollpunkter i livssyklusen til normale celler må ødelegges for at kreftceller skal kunne utvikles, og vi kjenner en del av de gener og proteiner som er involvert. Mye av den tidligere forskningen for å identifisere viktige gener har vært basert på ”opplyst gjetting”, fordi metodene som har vært brukt, begrenser seg til å undersøke ett gen om gangen.

    Med mikromatriseteknologi er det mulig å undersøke titusener av gener samtidig. Man kan undersøke både genaktivitet og kopitall. Begge deler er viktig for å kunne danne seg et best mulig bilde av hva som skjer i kreftcellene.

    I denne artikkelen beskriver vi hvordan man har brukt mikromatriseteknologien til å lage ”molekylære portretter” av brystkreft, føflekkreft og flere andre kreftformer. Våre egne resultater fra studier av brystkreft og beinvevssvulster presenteres, og det gis flere eksempler fra nylig publiserte artikler. Vi viser hvordan slike molekylære portretter kan være til hjelp for subklassifisering av svulstene, for prognostiske vurderinger og for den generelle forståelsen av de ulike kreftsykdommene. For eksempel viser brystkreftstudiene at genaktivitetsmønstre kan identifisere undergrupper av pasienter med svulster som har lik gradering, østrogenreseptorstatus og morfologi, men som i overlevelsesanalyser viser forskjellig prognose.

    Abstract

    Background.

    Researchers have worked for decades to solve the enigma of cancer. We know that essential checkpoints in the life cycle of cells have to be disrupted in order to create a tumour cell, and some of the genes and proteins involved have been identified. Most of the previous work on identifying these genes have been based on ”educated guesswork”, as the methods and technologies used have been limited to the examination of genes one by one, or a few at a time.

    Matrial and methods

    . Microarray technology allows tens of thousands of genes to be examined at the same time, without any previous information on the genes. Both expression levels and copy numbers of the genes can be evaluated. Our studies of breast cancer and bone tumours are presented, as well as examples from the literature.

    Results and discussion.

    Microarray analyses have been used to produce molecular portraits of breast cancer, malignant melanomas and other cancers. These portraits may help in sub-classification of tumours, in prognosis, and in the general understanding of cancer. For example, studies of gene expression patterns of breast carcinomas, similar with respect to classic prognostic markers (such as ER status, grading and morphology), have identified subgroups of patients that show differences in survival.

    Artikkel

    Det har lenge vært kjent at den underliggende mekanismen for kreftutvikling er akkumulering av genskader som setter viktige kontrollmekanismer i cellene ut av funksjon: Dermed oppstår det nye typer av celler som er i stand til å dele seg uendelig. I tillegg vil enkelte av cellene produsere enzymer som kan bryte ned kroppens barrierer slik at cellene kan frigjøre seg og spre seg lokalt eller følge med blod eller lymfe til andre steder i kroppen. Noen celler vil kunne slå seg ned og danne kolonier som kan vokse opp til nye svulster – man får på denne måten spredning eller metastasering.

    Forskere over hele verden har i mange tiår vært opptatt av å løse ”kreftgåten”. På mange måter er den løst – vi vet mye om hva som skal til for at celler skal bli kreftceller, men fordi de kan gjøre dette på mange forskjellige måter, er det tusenvis av ”kreftgåter” som må løses for at kunnskapen skal kunne utnyttes i praksis. Ved hjelp av stadig mer avanserte metoder prøver man å finne ut hva slags gener som skades og hvordan dette endrer aktiviteten til genet selv og eventuelt andre gener. Man håper at slik kunnskap skal bidra til å forutsi noe om sykdomsforløp, evne til spredning eller respons på behandling. Det er dessuten viktig å finne nye markører som på et tidlig tidspunkt kan skille mellom langsomtvoksende kreftsvulster og aggressive kreftsvulster, som jo vil ha ulikt potensial for spredning. Kunnskapen om hvilke genaktiviteter som skiller kreftceller fra normale celler vil også åpne muligheter for fremtidig genterapi.

    Mange av metodene som er brukt til nå, kan analysere flere ulike prøver samtidig, men man har bare kunnet påvise genskader, måle aktiviteten eller bestemme kopitall til ett og ett gen om gangen. Det sier seg selv at dette er en meget tidkrevende prosess. Et annet viktig moment er at man bare kjenner funksjonen til en liten del av menneskets gener, og det finnes ganske sikkert en hel rekke gener som kunne gitt verdifull informasjon om man bare visste hva man skulle lete etter. Mikromatriseteknologien har revolusjonert jakten på viktige gener. Det er nå mulig å analysere aktivitet (ekspresjon) eller kopitall til tusenvis av gener i en og samme operasjon, og det er ikke nødvendig å gjette hvilke gener som vil være mest relevante før man analyserer.

    ”Kreftgener” og deres anvendelse som kliniske markører

    ”Kreftgener” og deres anvendelse som kliniske markører

    En celles biologiske egenskaper er bestemt av de genene som til enhver tid er aktive (uttrykkes). I normale celler er dette nøye regulert, men det er ikke tilfellet i kreftceller. I kreftceller finner man en rekke kromosomforandringer som fører til at ulike gener endrer sin aktivitet. Dette kan være translokasjoner (”forflytning” av kromsomsegmenter), delesjoner (tap av sekvenser), amplifikasjoner (økt kopitall) eller enkle baseforandringer (mutasjoner). Endret aktivitet av gener som er involvert i regulering av sentrale prosesser i cellen, for eksempel differensiering, vekst og reparasjon av DNA, er en direkte årsak til at kreftceller utvikles.

    Det er i hovedsak tre typer gener som er viktige for kreftutvikling:

    Tumorsuppressorgener koder for proteiner som er helt essensielle for kontroll av cellevekst og celledeling. Skader på slike gener fører som regel til at det ikke lages protein, eller at proteinet mister sin vanlige funksjon. De to mest kjente suppressorgenene er RB1 (retinoblastomgenet) og TP53 . Direkte skader (mutasjoner, delesjoner) på RB1 og TP53 eller endringer i gener som hemmer aktiviteten til disse to, finnes i et flertall av kreftsvulstene som har vært undersøkt.

    Onkogener koder for proteiner som på en eller annen måte fungerer som pådrivere for cellevekst og celledeling. Mange onkogener fungerer som hemmere av tumorsuppressorer. Man ser ofte økt aktivitetsnivå av slike gener i kreftsvulster, som følge av skader på genet, økt kopitall eller endret regulering av aktiviteten. HER2/NEU/ERBB2 -genet hører til denne kategorien. Det koder for et protein som tar imot signaler for økt celledeling. Økt aktivitet (og kopitall) av dette genet er en viktig prognostisk markør for brystkreft – det er et tegn på at svulsten er aggressiv og at forventet levetid er redusert i forhold til hos øvrige brystkreftpasienter.

    Reparasjonsgenene utgjør en tredje gruppe. De koder for proteiner som direkte bidrar til at skader på arvemassen repareres fortløpende. Gener som er skadet i arvelige former for tykktarmskreft, MSH2 og MLH1 , hører til denne kategorien kreftgener.

    Nedarvede defekter i noen av disse genene, som TP53, RB , MSH2 og MLH1, er assosiert med arvelige kreftsyndromer og finnes i alle kroppens celler. Defekter i andre gener, som for eksempel HER2 er oppstått somatisk og finnes bare i tumorcellene.

    Forskere har altså klart å finne frem til noen gener som hjelper oss å identifisere personer med høy kreftrisiko eller dårlig sykdomsprognose. Man kjenner også til en del av de mekanismene som er viktige for kreftutviklingen. Det trengs imidlertid mer kunnskap for å kunne tilby best mulig diagnostikk og behandling til de menneskene som rammes, derfor er videre forskning og utvikling av nye forskningsverktøyer så uendelig viktig.

    Mikromatriseteknologi – et nytt verktøy for å innhente informasjon om kreftsvulster

    Mikromatriseteknologi – et nytt verktøy for å innhente informasjon om kreftsvulster

    Forskere ved Stanford University i California har utviklet et nytt, avansert verktøy som gjør jakten på relevante kreftgener langt mer effektiv. Med denne metoden er det mulig å analysere aktivitet eller kopitall til tusenvis av gener på én gang. Én enkelt analyse vil gi informasjon om hva slags gener – kjente og ukjente – som til enhver tid er i funksjon i en hvilken som helst vevsprøve (1 – 3).

    Verktøyet kalles mikromatriser, og er nærmere beskrevet i en tidligere artikkel i Tidsskriftet (4). Ved hjelp av en robot plasseres små genbiter tett i tett på spesielle objektglass – som prikker i et kjent rutemønster – en såkalt matrise. Slike matriser kan inneholde mellom 5 000 og 50 000 genbiter. Dermed er det mulig å plassere alle menneskets gener på en slik matrise, og man kan analysere aktiviteten til absolutt alle genene på én gang. Det er mellom 5 000 og 10 000 av genbitene på ”dagens” matriser som representerer kjente gener – resten er gener man vet lite eller ingenting om.

    De fleste sentrale genene som ofte er ødelagt i kreftceller, koder for såkalte transkripsjonsfaktorer, dvs. proteiner som regulerer andre geners aktivitet. Det kan derfor være mer hensiktsmessig å se etter endrede aktivitetsmønstre i disse sekundære genene enn å lete etter små defekter i de sentrale, ofte ukjente, genene.

    Måling av genaktivitet

    Måling av genaktivitet

    For å undersøke genaktivitet i en kreftsvulst må man isolere RNA og merke det med en fluorescensfarge, samtidig som man isolerer RNA fra en relevant referanseprøve og merker dette med en annen fluorescensfarge. Dette hybridiseres samtidig til genbitene som er bundet til mikromatrisen. Merket RNA fra en prøve vil bare binde seg til de genbitene som svarer til gener som er aktive i den prøven. Ved hjelp av avanserte bildebehandlingsprogrammer kan intensiteten av de to fluorescensfargene måles for hver ”prikk” eller genbit i matrisen, og dermed gi informasjon om hvor aktivt genet er i forhold til en referanse. Figur 1 viser hvordan et slikt databilde kan se ut.

    Når slike målinger gjøres for hver eneste genbit på matrisen, blir resultatet et slags ”fingeravtrykk” som viser genaktiviteten i hver enkelt prøve. Metoden forutsetter i dag relativt store biter vev fra ferskt, nedfryst materiale, men ved å forsterke utgangsmaterialet er det mulig å redusere mengden RNA som er nødvendig for et godt resultat.

    Måling av mengdevariasjon i arvestoffet

    Måling av mengdevariasjon i arvestoffet

    Når man ønsker å undersøke forandringer i kopitall av gener, tar man utgangspunkt i kromosomalt DNA (5, 6). DNA fra en kreftsvulst sammenliknes med DNA fra en normal prøve, som for eksempel kan være blod fra et tilfeldig individ av samme kjønn. DNA fra den normale prøven vil binde seg til alle punktene i matrisen fordi alle gener vil være til stede. DNA fra kreftsvulsten vil bare binde seg til de punktene som representerer gener som er til stede i prøven. Når man analyserer dataene, vil man se gener med samme kopitall som i normalprøven som gule flekker, og gener som er tapt fra svulsten vil ha samme farge som normalprøven. Gener som er amplifisert vil ha samme farge som svulstprøven, men intensiteten i fargen vil være avhengig av kopitallet. Man avbilder fluorescensen på samme måte som ved måling av genaktivitet, og kan beregne forholdet mellom signalene i hver prikk. Resultatet blir et ”DNA-fingeravtrykk” eller en kopitallsprofil fra kreftsvulsten.

    For hvert punkt i matrisen er det lagret informasjon om det tilsvarende genet. Dermed kan man lett finne ut hvilke gener som er representert både i RNA- og DNA-fingeravtrykket, og hvor på kromosomene de ligger. Fingeravtrykkene kan analyseres videre på forskjellige måter, avhengig av hva slags informasjon man er på jakt etter.

    Cellelinjer som viktige modellsystemer

    Cellelinjer som viktige modellsystemer

    I kreftforskning bruker man ofte cellelinjer som modellsystemer for å forstå hva slags mekanismer som er viktige. Cellelinjene er levende systemer som kan regenereres, og de gjenspeiler på mange måter situasjonen i svulstene.

    Forskere ved National Human Genome Research Institute (NHGRI), National Institutes of Health (NIH) har brukt en cellelinje til å studere effekten av en kjent genforandring som er hyppig i alveolære rabdomyosarkomer, aggressive svulster som opptrer i tverrstripet muskulatur hos barn (7). I 60 % av disse svulstene finner man en translokasjon mellom kromosom 2 og kromosom 13. Denne fører til at genene for PAX3 og FKHR skjøtes sammen og danner et fusjonsgen som koder for et nytt protein som kan regulere genuttrykk. PAX3 er en transkripsjonsfaktor som er aktiv under utvikling og nødvendig for muskeldanning i armer og bein. FKHR er medlem av ”forkhead”-familien av transkripsjonsfaktorer (www.hngri.nih.gov/DIR/LCG/15K/HTML/).

    Den nye transkripsjonsfaktoren er meget aktiv i alevolære rhabdomyosarkomer, og man vet fra før at den kan hindre fullstendig differensiering av muskelceller. Ved å bruke mikromatriser til å analysere genaktivitet før og etter at PAX3/FKHR-fusjonsgenet ble introdusert i en fibroblastcellelinje, fant man at flere gener som på en eller annen måte har med muskelutvikling å gjøre, ble skrudd på. I tillegg førte PAX3/FKHR-genet til at flere gener som styrer andre aspekter av muskelfunksjon, som vekst og energimetabolisme, ble aktivisert. Med denne metoden kunne man altså uten forhåndskunnskap påvise hvilke gener som reguleres av den kreftspesifikke transkripsjonsfaktoren PAX3/FKHR.

    En begrensning er imidlertid at det ennå er mange gener som ikke er representert på mikromatrisene, så bildet er fortsatt ikke komplett. Nye matriser som representerer hele genomet er imidlertid under utvikling, og bruk av disse vil øke vår kunnskap betraktelig.

    Fingeravtrykk av lymfomer

    Fingeravtrykk av lymfomer

    I tillegg til morfologiske kriterier har man tatt i bruk en rekke molekylære markører for å subklassifisere lymfomer. Slike markører kan identifisere overflateantigener som er typiske for bestemte differensieringsstadier, eller de kan brukes for å gjenkjenne spesifikke kromosomtranslokasjoner. Diffuse storcellede B-cellelymfomer (DLBCL) er den mest vanlige typen av non-Hodgkins lymfom, men er likevel en heterogen gruppe klinisk sett. Rundt 60 % av pasientene helbredes ikke, men man har hittil ikke hatt redskaper til å forutsi hvilke pasienter som vil havne i denne gruppen, og hvilke pasienter som vil bli friske. For å studere hvilke gener som er viktige for ulike typer lymfomer, ble det laget en lymfomspesifikk mikromatrise (”Lymphochip”, http://lymphochip.nih.gov/), der 70 % av ca. 18 000 genprober representerer gener som uttrykkes i germinalsenteret i lymfeknuter, det vil si at de i hovedsak stammer fra en subgruppe av B-celler. Resten av probene kom fra lymfocytter, lymfomer eller var valgt ut fordi de var kreftrelevante (8).

    Gjennom et omfattende samarbeid har man satt i gang et prosjekt for genprofilering av lymfomer og leukemier ved hjelp av mikromatriser (”Lymphochip”, http://llmpp.nih.gov/lymphoma/). Det var 96 forskjellige diffuse storcellede B-cellelymfomer som ble undersøkt, og det viste seg at man ved hjelp av genaktivitetsprofilene kunne skille disse fra andre typer svulster. Mer vesentlig var det at diffuse storcellede B-cellelymfomer kunne deles i to undergrupper, ”germinalsenter B-celleaktige” og ”aktivert B-celleaktige”. Antakelig har disse svulsttypene fått preg av B-celler på forskjellige stadier i differensieringen, enten ved at B-celler er blitt kreftceller på et gitt stadium, eller ved at de har opparbeidet et bestemt sett med genavvik som styrer dem til et definert trinn i modningen.

    Det viste seg at disse to gruppene av pasienter, klassifisert helt på basis av genaktivitetsmønstrene, hadde svært forskjellig overlevelse. Blant dem med ”germinalsenter B-celleaktige” svulster var femårsoverlevelse på 76 %, mot 16 % for dem med ”aktivert B-celleaktige” svulster. Fordi analysen er basert på så mange datapunkter er statistikken komplisert, og funnene må bekreftes i en uavhengig studie. Det er satt i gang en slik studie som skal inkludere 3 000 lymfomer fra ulike undergrupper, hvorav en betydelig mengde av prøvene kommer fra Radiumhospitalet. Etter som slike funn blir bekreftet, er det håp om en mye mer presis diagnose, både i forhold til prognose og som grunnlag for terapivalg.

    Molekylære portretter av brystkreft

    Molekylære portretter av brystkreft

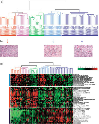
    Fagmiljøer ved Radiumhospitalet, Haukeland Sykehus og Stanford University har benyttet mikromatriseteknologien til å studere mønstre av genuttrykk i brystkreft (9). Utgangsmaterialet er prøver fra pasienter med lokal avansert brystkreft som har gjennomgått neoadjuvant behandling med doksorubicin (adriamycin). Dette unike materialet består av prøver fra svulster tatt både før og etter kjemoterapi. Dermed kunne svulstene karakteriseres basert på deres iboende genetiske egenskaper, dessuten kan prøvene inngå i en utvidet studie hvor man leter etter ”fenotyper” som er spesifikke for respons på dette spesielle medikamentet. Ved hjelp av avansert dataanalyse ble både gener og svulstprøver organisert i såkalte klynger basert på likhet i ekspresjon av forskjellige gener (4, 10, www.stanford.edu/molecularportraits/" ). Hver klynge inneholder en gruppe gener/kloner som har et relativt likt mønster av aktivitet i de forskjellige svulstprøvene, og svulster som har et relativt likt mønster av genaktivitet. Noen av genklyngene kan være gjenkjennelige ved at de koder for komponenter i kjente reaksjonsveier eller for kjente celle- eller kreftmarkører (fig 2c).

    De første resultatene fra denne studien viser at det er stor variasjon i aktivitetsmønstrene i svulstene, og at mange ulike sett av gener varierer uavhengig av hverandre (10). Ekspresjonsmønstrene av de to prøvene tatt fra samme svulst var svært like, og i de aller fleste tilfellene hadde de større likhet med hverandre enn med noen annen svulst. Dette betyr at selv med flere ukers mellomrom og med de forandringer som både kjemoterapi og ulike kirurgiske prosedyrer kan ha påført ekspresjonen, er uttrykket fra de genene som varierer mest, nokså stabilt og homogent.

    De ulike genaktivitetsmønstrene refererte både til aktivitet av ulike signalveier og de mange celletyper som er representert i en brystkreftsvulst. En større genklynge omfattet ca. 120 gener, bl.a. to kjente markører for celledeling, PCNA og Ki-67, og nivået av disse korrelerte med vekst og celledeling. En annen genklynge indikerte stor variasjon i aktivitet av signalveien for interferon mellom svulstene. Ved å bruke cellelinjer utgått fra bestemte celletyper som referanse ble minst åtte forskjellige celletyper identifisert i svulstene. Det var for eksempel mulig å fastslå innslaget av normale bindevevsceller (stromal reaksjon) og graden av lymfocyttreaksjon omkring tumor.

    Et hovedmål var å klassifisere svulstene basert på de genekspresjonsmønstre som ble identifisert. Med utgangspunkt i et sett av gener hvor ekspresjonen varierer lite mellom prøver tatt fra samme svulst, men varierer mye mellom de ulike svulstene, ble svulstene gruppert ut fra likheter og forskjeller i ekspresjon. Figur 2 viser resultatet av en slik klassifisering, basert på ekspresjon av 78 primære brystkarsinomer, hvor fem undergrupper kunne identifiseres (T. Sørlie, C.M. Perou, R. Tibshirani, T. Aas, S. Geisler, H. Johnsen, T. Hastie, M.B. Eisen, M. van de Rijn, S.S. Jeffrey, T. Thorsen, H. Quist, C.A. Rees, P.O. Brown, D. Botstein, P.E. Lønning, A.-L. Børresen-Dale, upubliserte data).

    I denne inndelingen skiller en gruppe svulster seg ut ved at de har høyt uttrykk av onkogenet ERBB2 (fig 2, rosa), mens en annen stor gruppe viser middels til høyt uttrykk av østrogenreseptor (fig 2, ER, mørk blå). Disse gruppene viser tydelige forskjeller i overlevelse: Høy ekspresjon av ERBB2 er som kjent assosiert med dårlig prognose, mens svulster som er positive for østrogenreseptor, har god prognose (fig 3).

    TP53 -status ser også ut til å være assosiert til de ulike tumorsubtypene. Høyt nivå av ERBB2- og TP53 -mutasjoner er sterkt korrelert, mens bare omtrent halvparten av de ER-positive svulstene viser mutasjoner i TP53 .

    Resultatene indikerer at det eksisterer mange molekylære fenotyper av brystkreftsvulster. Mange hundre prøver må analyseres før vi kan oppnå et forbedret klassifiseringssystem og være i stand til å assosiere bestemte profiler med bestemte kliniske parametere, prognose, tumoraggressivitet og terapirespons.

    Molekylær klassifisering av maligne melanomer

    Molekylær klassifisering av maligne melanomer

    Det rapporteres stadig flere tilfeller av ondartede føflekker i huden (maligne melanomer). Til tross for dette har det skjedd relativt små fremskritt når det gjelder behandling av avansert sykdom. Tykkelsen på svulsten er fremdeles det mest brukte kriteriet for å forutsi om den vil metastasere, og det finnes få andre kliniske parametere som kan skille klart mellom ondartede og mer godartede varianter. Bittner og medarbeidere har brukt mikromatriser til å analysere genprofiler fra et panel av melanomer med generelt dårlig prognose (11). Studien viste at svulster med tilsynelatende likt utseende hadde forskjellige genaktivitetsmønstre, og identifiserte en ny gruppe (19 pasienter) av melanomer som var karakterisert ved at de hadde nedregulert gener for migrasjon, invasjon og metastasering. Aggressive melanomer fra øye (uvealt melanom) viste helt motsatt ekspresjonsmønster for disse genene. Videre er det interessant at sju av de ti pasientene i gruppen på 19 som det fantes kliniske data på, var i live. I den andre gruppen fantes det kliniske data på fem av de 12 pasientene, og fire av disse var døde. Med slike resultater er det interessant å undersøke videre om ekspresjonsprofiler kan brukes til å forutsi prognose og terapirespons i denne gruppen.

    Fingeravtrykk av svulster i beinvev

    Fingeravtrykk av svulster i beinvev

    Osteosarkomer er ondartede svulster i beinvev. De opptrer først og fremst hos barn og ungdommer. Som ved mange andre kreftformer er det vanskelig å forutsi prognose hos disse pasientene. En gruppe ved Radiumhospitalet har i samarbeid med National Human Genome Research Institute brukt mikromatrisemetoden til å lage RNA-fingeravtrykk fra utvalgte osteosarkomprøver. Analysene er hovedsakelig gjort på cellelinjer og humane svulster som er serietransplantert i immundefekte mus (xenograft), fordi dette er ”regenererbare” ressurser. Prøvene har tidligere vært analysert ved hjelp av komparativ genomisk hybridisering, en metode som brukes til å identifisere kromosomområder som er amplifisert eller deletert i svulstene. De fire mest amplifiserte områdene var på kromosom 1, 6, 8 og 17 (12).

    Prøvene er analysert på matriser med 6 200 gener, og genaktivitetsprofilene deler prøvene i to hovedgrupper. Den minste gruppen består av tre prøver som alle viser relativt høy aktivitet av et knippe kjente onkogener, i tillegg til et gen som er med på å styre mineralisering av beinvev. De resterende ni prøvene viser relativt lave nivåer av disse genene. Innenfor hovedgruppen var det mulig å identifisere undergrupper av kondroblastiske og osteoblastiske osteosarkomer. Disse svulstene responderer forskjellig på kjemoterapi, og mikromatriseanalysene viste at de også har ulikt genaktivitetsmønster. Videre undersøkes det hvorvidt andre kliniske eller histopatologiske parametere kan forklare hvorfor prøvene skilles på denne måten, og om noen av genene kan ha potensial som diagnostiske markører.

    Analysene har også pekt ut en rekke høyt uttrykte gener fra hvert av de amplifiserte områdene, gener som tidligere ikke har vært assosiert med denne krefttypen. Det vil være interessant å undersøke om disse genene virkelig er amplifisert (A. Forus, J. Khan, J.B. Wang, O. Myklebost, P.S. Meltzer, upubliserte data).

    Kjemoterapirespons i kreftceller

    Kjemoterapirespons i kreftceller

    Det er betydelig variasjon i følsomhet overfor kjemoterapi innenfor hver gruppe av likeartede svulster, og en stor prosentandel av pasientene som gjennomgår slik behandling, vil ikke respondere. Man antar at det eksisterer gitte sett med egenskaper, både nedarvede hos pasienten og ervervet i tumor, som i stor grad vil avgjøre hvordan kreftcellene vil reagere når de utsettes for kjemoterapi. I dag kjenner man til noen av disse egenskapene, men bildet er på langt nær fullstendig, og det finnes få markører som er i klinisk bruk.

    Mikromatriseteknologi kan kanskje hjelpe oss til identifisere en håndfull markører som kan vise seg å være nyttige. Da må man i så fall studere RNA-fingeravtrykk og DNA-fingeravtrykk for ulike typer kreftsykdommer, i tillegg til pasientens egen genetiske profil ved hjelp av SNP (single nucleotid polymorfism), og relatere dette til terapirespons.

    Forskere ved National Cancer Institute i Bethesda, USA, har nærmet seg denne problemstillingen ved å undersøke ekspresjonsprofiler til kreftcellelinjer fra en rekke ulike typer kreft (bryst-, ovarial-, colon- og lungekarsinom etc), med kjent respons til forskjellige cellegifter (13). De har prøvd å finne frem til knipper av gener hvis uttrykk korrelerer med følsomhet overfor en gitt cellegift og er uavhengig av celletype, og har lyktes i å finne frem til noen slike mønstre. For eksempel har de funnet at de fleste cellelinjer med lavt nivå av enzymet dihydropyrimidinhydrogenase (DPDY) responderer dårlig på antimetabolitten 5-fluorouracil (5-FU), en cellegift som brukes i behandling av kreft i bryst og tykktarm. Man har tidligere sett på muligheten for å bruke DPDY som en diagnostisk eller prognostisk markør, men resultatene har vært noe sprikende (14, 15). Resultatene fra mikromatriseanalysene tilsier at DPDY kanskje fortjener ny evaluering som en klinisk markør som kan forutsi responsen til 5-FU.

    Også hos brystkreftpasienter med tilsynelatende samme sykdom ser man svært ulik respons på samme type kjemoterapi. Materialet som er beskrevet tidligere, hvor det er tatt prøver både før og etter behandling med doksorubicin, benyttes nå til å lete etter endringer i genaktivitet og bestemte mønstre som kan assosieres med sensitivitet og resistens overfor denne type behandling.

    Ved Radiumhospitalet er det også satt i gang en studie hvor målet er å identifisere ekspresjonsmønstre som kan gi opplysninger om prognose og forutsi kjemoterapirespons for sarkomer. Den vanlige behandlingsformen for slike svulster er kirurgi. I tillegg gis kjemoterapi preoperativt til sarkompasienter med begrenset spredning eller med høymaligne svulster, og det gis adjuvant kjemoterapi som tilleggsbehandling til pasienter som antas å ha høy risiko for tilbakefall eller metastasering. Man ønsker å øke effektiviteten av kjemoterapi for pasienter som har behov for dette, samtidig som man vil skåne dem som likevel ikke vil respondere. Dette er ikke mulig ut ifra den kunnskapen man besitter i dag, men håpet er at man ved hjelp av mikromatrisestudier skal kunne identifisere markører som kan forutsi respons på kjemoterapi før behandlingen settes i gang.

    Fremtidig anvendelse av mikromatrisedata

    Fremtidig anvendelse av mikromatrisedata

    Mikromatriseteknologien, slik den fremstår i dag, er svært kostbar, og først og fremst et forskningsredskap. Etter den innledende forskningsfasen, hvor man analyserer store materialer med matriser som innholder alle de humane genene, vil man antakelig identifisere et moderat antall gener, kanskje 50 – 200 eller færre, som gir nesten all vesentlig informasjon om de vanligste krefttypene. I noen tilfeller vil man kanskje få tilstrekkelig informasjon ved å undersøke kun en håndfull slike gener, og da kan det være hensiktsmessig f.eks. å utvikle antistoffer mot de tilsvarende proteinene til bruk i immunohistokjemiske analyser. Det kan også bli aktuelt å fremstille matriser med 50 – 200 gener som er spesifikke nok for å kunne gi informasjon om en gitt type svulst med et bestemt vekstmønster som vil bestemme det kliniske utfallet.

    Det arbeides intenst både i akademiske institusjoner og i bioteknologifirmaer med å fremstille matriser som baserer seg på enklere, billigere og mer spesifikke systemer som er skreddersydd for rutineanalyser. Når disse kommer, må de selvfølgelig evalueres i større studier før de kan tas i bruk i diagnostisk sammenheng. Hvor lang tid dette vil ta, er vanskelig å spå. Men det settes store ressurser inn i håp om at resultater fra screening av hele genomet, som utvilsomt vil komme for de store kreftformene, raskt kan tas i bruk for å bedre diagnostikken og for å kunne skreddersy behandlingen.

    Kommentarer  ( 0 )
    PDF
    Skriv ut

    Anbefalte artikler