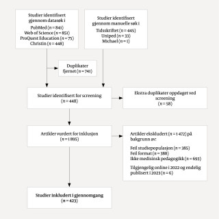
07.11.2022:
Covid-19-pandemien er et eksempel på det Rittel og Webber omtaler som wicked problems (1, 2), på norsk kalt gjenstridige problemer (3). Gjenstridige problemer kjennetegnes ved at de er unike, uforutsigbare, komplekse, uten enkle løsninger og at de spenner over organisatoriske grenser, forvaltningsnivå og sektorer (1, 4). Samarbeid og koordinering mellom ulike aktører, organisasjoner og administrative nivåer blir sett på som forutsetninger for å kunne håndtere slike problemer (5). I Norge har kommunene hatt en sentral rolle i krisehåndteringen av pandemien (6, 7) med ansvar for å forhindre og...