Patients with low-voltage electric shock referred to an Emergency Department

    ()

    sporsmal_grey_rgb
    Abstract
    BACKGROUND

    BACKGROUND

    Patients exposed to electricity are often referred to the Emergency Department, but guidelines differ as to how they should be managed. In this article, we describe patients with low-voltage electric shock in the Emergency Department at St Olav's Hospital, Trondheim University Hospital.

    MATERIAL AND METHOD

    MATERIAL AND METHOD

    Retrospective data from patients referred to the Emergency Department following low-voltage electric shock (< 1,000 V) in the period 1.1.2012–31.12.2017 (N = 210) were included.

    RESULTS

    RESULTS

    The median age was 26 years and 186/210 (89 %) were men. Out of the 210 patients, 165 (79 %) had symptoms following electric shock. Localised pain and chest discomfort occurred in 84/165 (51 %) and 57/165 (35 %) of patients respectively. ECG findings were normal in 168/209 (80 %), and no patients had arrhythmias requiring treatment or elevated troponin T or creatine kinase. No patients had serious complications or died.

    INTERPRETATION

    INTERPRETATION

    Low-voltage electric shock did not cause serious arrhythmias or elevated levels of troponin T or creatine kinase. It should be possible to manage asymptomatic patients with normal findings on clinical examination and ECG in a prehospital setting without reducing patient safety.

    Main findings

    Main findings

    Out of 210 patients attending the Emergency Department following low-voltage electric shock, 186 (89 %) were young healthy men.

    A total of 158 of the 210 patients (75 %) were tradespeople exposed to electric currents at work.

    Low-voltage electric shock did not cause serious arrhythmias or elevated levels of troponin T or creatine kinase in any of the patients.

    Article
    Introduction

    Low-voltage electric shock (< 1,000 V) (1, 2) is more common than high-voltage electric shock (3). Most cases involve young men at work, and many are referred to the Emergency Department (1). There are national and international guidelines for the management of electric shock, but clinical practice varies (2, 4, 5). This study is a survey of patients who were referred to the Emergency Department following low-voltage electric shock.

    Material and method

    Material and method

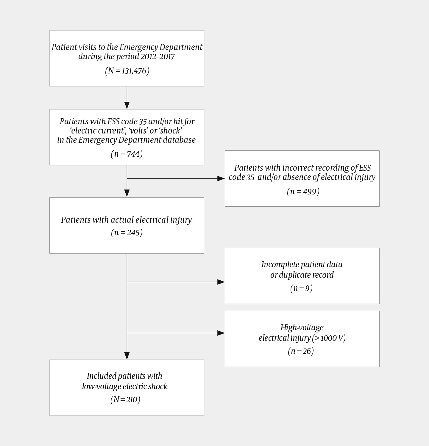
    Retrospective data were obtained from patients (N = 210) referred to the Emergency Department at St Olav's Hospital –Trondheim University Hospital, following low-voltage electric shock in the period 1.1.2012–31.12.2017. Patients were included based on the contact reason 'electrical injury' (Emergency Signs and Symptoms (ESS) code 35 Electrical injury in the Rapid Emergency Triage and Treatment System (RETTS)) (6) in combination with a free text search in the Emergency Department's database using the following search terms: 'electric current', 'volts' or 'shock' (Figure 1). The collected data included gender, age, occupation, voltage, symptoms, electrocardiography (ECG) findings, levels of troponin T and creatine kinase (CK), as well as 30-day mortality. The study was approved by the data protection officer at St Olav's Hospital, Trondheim University Hospital (ESA 16/9114), and the Regional Committee for Medical and Health Research Ethics (REK) in 2016 (2016/474/REK Midt).

    Results

    Results

    Patient characteristics

    Patient characteristics

    In the period 1.1.2012–31.12.2017, a total of 245 patients attended the Emergency Department following electric shock. Out of the 245 patients, 210 (89 %) had been exposed to low voltage (< 1000 V). The median age was 26 years (interquartile range 34−22 = 12 years), and 186/210 (89 %) were men. A total of 158/210 (75 %) had been exposed at work, of whom 132/158 (84 %) worked in the electrical or construction trade.

    Symptoms

    Symptoms

    On arrival in the Emergency Department, 45/210 (21 %) of patients were asymptomatic. The most common symptoms are presented in Table 1.

    Table 1

    Symptoms reported in the Emergency Department following low-voltage electric shock categorised by treatment level, i.e. management in the Emergency Department or admission to the Observation Unit or to a ward. Some patients had multiple symptoms.

    Reported symptoms
    N (%)

    All (N = 210)

    Discharged from the Emergency Department
    (n = 103)

    Admission
    (n = 107)

    No symptoms

    45 (21)

    26 (25)

    19 (18)

    Localised symptoms

    84 (40)

    37 (36)

    47 (44)

    Chest discomfort

    57 (27)

    27 (26)

    30 (28)

    Malaise

    52 (24)

    20 (19)

    32 (30)

    Entrance wounds/burns

    24 (11)

    9 (8)

    15 (14)

    Muscular symptoms

    12 (6)

    7 (7)

    5 (5)

    Headache and dizziness

    26 (12)

    9 (9)

    17 (16)

    Other

    10 (5)

    3 (3)

    7 (7)

    Blood tests

    Blood tests

    Troponin T was measured in 193/210 (94 %) of patients. All test results were within the normal range (< 14 ng/L), apart from 2 cases with slightly elevated levels (16 ng/L and 18 ng/L), which had returned to normal when second tests were taken after 6 hours. Creatine kinase was measured in 88/210 (42 %) of cases, with 5 patients having slightly elevated levels, 1,600–2,528 U/L (normal range 50–400 U/L).

    ECG findings

    ECG findings

    Almost all patients underwent a 12-lead ECG (209/210). All were in sinus rhythm, but 41/209 (20 %) of the ECGs were interpreted as abnormal. Of those with abnormal ECG findings, 30/41 (73 %) underwent a repeat ECG during their care. The following persistent abnormalities were detected: right bundle branch block, juvenile ST elevations, T-wave changes and second-degree AV block (Mobitz type 1/Wenckebach). In 10/30 (33 %) of those whose subsequent ECG returned to normal, the abnormality was T-wave changes or ventricular extrasystole.

    Treatment level, repeat contact and mortality

    Treatment level, repeat contact and mortality

    Out of the 210 patients, 103 (49 %) were investigated and managed in the Emergency Department, while the remaining patients were observed in hospital. None of these patients required treatment. No patients died within 30 days, but 5 patients were in subsequent contact with the specialist health service. Repeated observation and cardiac investigation with ECG, troponin T measurement and echocardiography in these patients revealed no abnormalities.

    Discussion

    Discussion

    In the study, we looked at patients referred to an Emergency Department following low-voltage electric shock. The majority were healthy young men exposed to electrical current in the course of their work. This is consistent with previous studies (1, 2). The proportion of asymptomatic patients was higher in our study than in a study from Germany and Austria (21 % versus 8 %) (1). One reason may be the fact that as many as 67 % of patients in the foreign study were exposed to voltages higher than domestic current (220–230 V), as well as the fact that abnormal blood test results are classed as symptoms.

    Abnormal ECG findings were reported in 41/209 (20 %) of the patients. This is slightly higher than in another Norwegian study (17 %) and in a European study (14 %) (1, 2). The difference from the foreign study is that in Norway many patients with minimal symptoms and normal ECG findings would be managed by the urgent care service. Ventricular extrasystole and non-specific ST-T changes are not uncommon in healthy young individuals (1, 3, 4), but since no previous electrocardiograms were available for comparison, it is not possible to say whether the abnormalities in our study were due to electric shock (7). One asymptomatic patient was diagnosed with Mobitz type I. These types of disorders have been described in patients exposed to low-voltage electric current (8), but can also occur in healthy young athletes with no underlying heart disease due to increased parasympathetic activity (9, 10). All the abnormalities were considered to have a good prognosis and did not require further investigation or treatment. As in previous studies, our findings provide evidence that normal or unchanged ECG findings at an early stage predict the absence of arrhythmias (1, 2, 11). Nevertheless, a resolution of some ECG abnormalities may indicate that there may be a short-term non-clinically significant cardiac impact in some patients.

    Troponin T has been regarded as a marker of myocardial injury following electrical accidents (3). We found slightly elevated levels of troponin T in 2/193 (1 %) of patients, which is consistent with another Norwegian study (2). Creatine kinase findings were also comparable with this study. Creatine kinase is a marker of muscle damage, not a cardiac marker, and any increase is primarily associated with muscle necrosis following high-voltage electrical injury in particular (12). The study provides no evidence that low-voltage electrical shock results in a clinically significant release of troponin T or creatine kinase. Troponin T and creatine kinase should mainly be analysed in patients with abnormal findings on clinical examination or ECG following low-voltage electric shock (1).

    Limitations

    Limitations

    The limitation of the study is that the retrospective data collection was carried out from just one Emergency Department. Information from other parts of the health service was not available, and the follow-up of patients within 30 days was limited to just the specialist health service of the regional health authority. The study does not reveal situation-specific factors in the exposure to electric current that may have affected the severity.

    Conclusion

    Conclusion

    Our study shows that patients attending the Emergency Department following low-voltage electric shock did not have elevated troponin T, elevated creatine kinase or arrhythmias requiring treatment. We believe that most patients could be effectively managed based on patient history, a clinical examination and ECG. Asymptomatic patients with normal findings on clinical examination can be handled in a prehospital setting or in the primary healthcare service without referral to hospital.

    The article has been peer-reviewed.

    Comments  ( 0 )
    PDF
    Print

    Recent Articles