Utredning av hyperferritinemi

    ()

    sporsmal_grey_rgb
    Artikkel

    Høyt ferritinnivå i plasma med eller uten jernoverskudd sees ved en rekke kliniske tilstander. Utredning av hyperferritinemi og valg av kliniske beslutningsgrenser er viktig for diagnostikk, oppfølging og behandling.

    Begrepet hyperferritinemi omfatter alle tilstander med økt ferritinnivå i plasma, uavhengig av årsaksforhold og hvorvidt det foreligger økte jernlagre. Sykdommer med hyperferritinemi uten økte jernlagre utgjør 90 % av alle former for hyperferritinemi, blant annet leversykdom, betennelsestilstander, nyresvikt, malignitet og metabolsk syndrom (1).

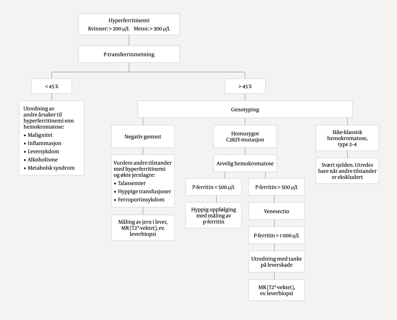
    Det er stort sett enighet om at beslutningsgrensen for ferritinnivå ved hyperferritinemi er > 200 µg/L hos kvinner og > 300 µg/L hos menn (2). Forhøyet plasma-transferrinmetning (> 45 %) indikerer økte jernlagre, og jo høyere transferrinmetningen er, jo større er risikoen for utvikling av cirrhose (3).

    Ved utredning av hyperferritinemi er det viktig å slå fast om det foreligger økte jernlagre. Tidligere ble det utført leverbiopsi for å få avklart dette, men nye undersøkelser som gentesting ved hemokromatose og MR-kvantitering (T2*-vektet) av jern i leveren har i stor grad gjort leverbiopsi overflødig. De vanligste årsakene til økt jerninnhold i levervev (og høy transferrinmetning) er arvelig HFE-hemokromatose, arvelig ikke-HFE-hemokromatose, høyt inntak av jern (som ved transfusjoner) og hemoglobinopatier. Figur 1 viser hvordan hyperferritinemi kan utredes.

    Årsaker til hyperferritinemi

    Årsaker til hyperferritinemi

    Hemokromatose

    Hemokromatose

    Arvelig HFE-hemokromatose er den vanligste formen for hemokromatose og skyldes en mutasjon (p.C282Y) i HFE-genet som fører til livslangt økt opptak av jern fra tarm og jernavleiring i ulike organer, særlig i leveren. Hvis det i tillegg til hyperferritinemi og forhøyet transferrinmetning i plasma påvises en p.C282Y-mutasjon, er diagnosen arvelig hemokromatose temmelig sikker (2).

    Det er vist at pasienter med et ferritinnivå i plasma på < 1 000 µg/L veldig sjelden utvikler cirrhose (4). Beslutningsgrensen for videre utredning av mulig jernavleiring er derfor satt til > 1 000 µg/L. Det er da i første omgang aktuelt med T2*-vektet MR.

    Behandling av arvelig hemokromatose er venesectio. Det er ingen evidensbasert konsensus for når behandlingen skal starte, og det er foreslått beslutningsgrenser for ferritinnivå i plasma fra øvre referanseverdi til > 1 000 µg/L. Kanskje er et ferritinnivå på > 500 µg/L den gylne middelvei? Målet med initialbehandlingen er å få ferritinnivået ned mot 50 µg/L, og i vedlikeholdsfasen tilstrebes det å holde nivået mellom 50 og 100 µg/L (2).

    Andre årsaker

    Andre årsaker

    Moderat hyperferritinemi finnes stort sett ved all alvorlig leversykdom, inkludert alkoholisk og ikke-alkoholisk steatohepatitt og virusindusert hepatitt. Ved alvorlig sykdom kan ferritinnivået være i størrelsesorden 10 000 µg/L. I slike tilfeller bør muligheten for jernavleiring utredes. Alkoholrelatert leversykdom er den hyppigste årsaken til hyperferritinemi (5).

    Alle inflammasjonstilstander kan, avhengig av alvorlighetsgrad, medføre en moderat ferritinøkning med plasmakonsentrasjon i området 500–700 µg/L uten samtidig økning i transferrinmetning. Infeksjonssykdommer gir ofte høyere verdier enn eksempelvis autoimmune tilstander. Ved septisk sjokk kan ferritinnivået være rundt 10 000 µg/L.

    Konklusjon

    Konklusjon

    Hyperferritinemi med ukjent årsak må utredes, ikke minst med tanke på påvisning av økte jernlagre og levercirrhose.

    Kommentarer  ( 1 )
    PDF
    Skriv ut

    Anbefalte artikler