En kvinne i 40-årene med brystsmerter og livstruende bradykardi

    ()

    sporsmal_grey_rgb
    Abstract

    BACKGROUND

    The case involved a female patient in her forties with Crohn's disease, entailing complex medical management including vedolizumab, methotrexate and budesonide. She had short-bowel disease due to repeated surgery, as well as a tendency to hypokalaemia, and was therefore treated with high doses of oral potassium supplementation.

    CASE PRESENTATION

    The patient contacted emergency services with chest pain, muscle weakness and breathing difficulties after several days of malaise and fatigue. ECG aroused suspicion of an ST-elevation myocardial infarction, but with a heart rate of 17. By the time she was admitted to the accident and emergency department, she was in circulatory shock and no longer conscious. Echocardiography aroused suspicion of pulmonary embolism, but the ECG showed bradycardia with sine-wave configuration. Blood gas confirmed the diagnosis of hyperkalaemia with a potassium level of 10.6 mEq/L. The patient received a total of 80 mg calcium gluconate, high doses of terbutaline, glucose/insulin infusion as well as supportive treatment for acidosis. After stabilisation she underwent PRISMA dialysis. She recovered with no sequelae.

    INTERPRETATION

    The patient had previously suffered several hypokalaemic episodes, and she recognised the symptoms she experienced this time as symptoms of hypokalaemia, prompting her to increase her dosage of potassium supplementation. This in turn exacerbated her actual malady, hyperkalaemia, turning a dangerous situation into a life-threatening one.

    Artikkel

    En kvinne kontaktet AMK-sentralen på formiddagen med brystsmerter og dyspné. Tilstanden hennes forverret seg raskt og ble livstruende på under en time. I en dramatisk situasjon med kombinert respirasjons- og sirkulasjonssvikt er det avgjørende å tenke bredt og ikke låse seg til første differensialdiagnose.

    Pasienten var en kvinne i 40-årene med kjent Crohns sykdom, smerteproblematikk og kort tarm etter gjentatt kirurgi grunnet stenoser. Hun hadde 170 cm gjenværende tynntarm, og i tillegg var colon sigmoideum resektert etter spontan perforasjon. Hennes Crohns sykdom hadde vært svært behandlingsrefraktær og hadde ikke respondert på behandling med anti-tumornekrosefaktor (TNF) eller interleukinhemmer. Hun ble nå behandlet med budesonid i tabletter 9 mg × 1, metotreksat subkutant 25 mg × 1 per uke og vedolizumab intravenøst 300 mg × 1 hver 8. uke. I tillegg brukte hun smertestillende i form av oksykodon i tabletter 30 mg morgen, 25 mg formiddag og 30 mg kveld, paracetamol i tabletter 1 g × 4 og amitriptylin i tabletter 25 mg × 1 på kveld. Tidligere hadde hun hatt flere innleggelser med alvorlig hypokalemi sekundært til kort tarm-syndrom og hadde behov for høye doser kaliumtilskudd. På det aktuelle tidspunktet brukte hun kaliumklorid i tabletter 4,5 g × 4. Hun brukte også loperamid i tabletter 2 mg mot løs avføring ved behov og desogestrel 75 µg × 1 som antikonsepsjonsmiddel.

    Pasienten hadde følt seg økende uvel og kvalm i 2–3 dager, men på innleggelsesdagen hadde det tilkommet brystsmerter med utstråling til venstre arm og tungpustethet. Hun ringte da den lokale AMK-sentralen. Da ambulansen kom, hadde hun oksygensaturasjon på 88 %, puls 34 slag/min, blodtrykk 98/51 mm Hg og respirasjonsfrekvens 24 per minutt. Hun var blek og klam i huden og hadde ikke følbar radialispuls, men var våken og pratet i fulle setninger.

    Det ble tatt et prehospitalt EKG, som ble sendt inn til tolkning ved lokalsykehuset (figur 1). Ambulansen fikk tilbakemelding om sannsynlig hjerteinfarkt med ST-elevasjon og at man skulle planlegge for transport inn til universitetssykehus dersom hun var klinisk stabil. I mellomtiden fallerte pasienten. Hun utviklet bradykardi med puls på 17 slag/min, registrert på EKG-monitor, og bevissthetsnivået var fallende. Ambulansen vurderte at hun ikke var stabil nok for transport inn til et senter for perkutan koronar intervensjon (PCI), og hun ble derfor kjørt direkte til lokalsykehus.

    Ved hjerteinfarkt med ST-elevasjon og en transporttid til PCI-senter som muliggjør behandling innen to timer fra diagnosen stilles, skal pasienter kjøres rett til PCI-senter uten å gå via lokalsykehus (1). I de fleste tilfeller vil det være lengre transporttid, og pasienten må også være stabil nok til å tåle transport. I dette tilfellet var pasienten ustabil, og ambulansen kjørte derfor direkte til lokalsykehus.

    Pasienten ankom akuttmottaket og ble tatt imot av medisinsk team. Hun var cyanotisk, hadde en respirasjonsfrekvens på 8 per minutt og en oksygensaturasjon på 75 % til tross for 12 L oksygen på maske med reservoar. Det ble bemerket at hun tømte hele reservoaret for hvert åndedrag. Initialt hadde hun ikke målbart blodtrykk, med svak lyskepuls som beste puls. Hun var ikke lenger kontaktbar og skåret 6–7 poeng på Glasgow Coma Scale (GCS). EKG viste en alvorlig bradykardi, med frekvens 23 slag/minutt, fravær av P-bølger og kraftig forøket QRS-bredde (figur 2).

    Orienterende ekkokardiografi viste ikke regionalt nedsatt bevegelighet i hjertemuskelen (hypokinesi), nedsatt global funksjon eller andre tegn på akutt hjerteinfarkt. Men man fant tydelig avflating av skilleveggen mellom høyre og venstre ventrikkel (avflatet septum), noe som gav mistanke om økt trykk i høyre ventrikkel, såkalt høyre belastning.

    Initialt var det tre ulike etiologier som alle potensielt kunne forklare pasientens tilstand: hjerteinfarkt, lungeemboli og hyperkalemi. Ved mistanke om hjerteinfarkt og inkonklusive EKG-funn skal det gjøres en ekkokardiografi. Denne undersøkelsen gav her ingen holdepunkter for akutt hjerteinfarkt. Derimot fant man tegn på såkalt høyre belastning, som kan sees ved store lungeembolier.

    Pasienten var i tillegg en relativt ung kvinne som brukte p-piller og som hadde respirasjonssvikt og brystsmerter. Det ble derfor vurdert å gi trombolytisk behandling på vital indikasjon. Men hun hadde også et EKG med sinuskurveutseende og fravær av p-bølger, noe som gav mistanke om kaliumforstyrrelse. Vi besluttet derfor å ikke gi trombolytisk behandling før vi hadde oversikt over elektrolyttene.

    Etter gjentatte forsøk lyktes det ikke å legge perifere venekanyler eller ta blodgass fra arteria radialis. Blodgass ble derfor sikret fra a. femoralis. Denne viste pH 7,22 (referanseverdi 7,35–7,45), pCO2 3,5 kPa (4,7–5,9), pO2 8,6 kPa (11,0–14,4), baseoverskudd (BE) −15,9 mmol/L (−3 til 3), HCO3- 10,3 mmol/L (22–26), natrium 134 mmol/L (137–145), kalium 10,6 mmol/L (3,6–4,7), klor 123 mmol/L (98–110), glukose 25 mmol/L (4,2–6,3), laktat 6,8 mmol/L (0,0–2,0). Pasientens kaliumverdi ble bekreftet i en kontrollblodgass.

    Pasienten hadde altså en svært alvorlig hyperkalemi. De første EKG-forandringene man ser ved hyperkalemi er høye, skarpe T-bølger og forkortet QT-intervall. Etter hvert vil man få breddeøkning av QRS, og P-bølgen kan forsvinne som et resultat av manglende impulsledning gjennom atriet. Mest alvorlig er sinuskurve-EKG, som typisk opptrer ved kaliumverdier > 10 mmol/L. Da har ST-segmentet forsvunnet, og ventrikulær impulsledning er nær ved å opphøre fullstendig. Dette er et preterminalt bilde som raskt vil etterfølges av asystoli dersom ikke tiltak iverksettes (2).

    Pasienten fikk høy dose terbutalin 5 mg på forstøver. Samtidig ble det lagt et sentralt venekateter med tre lumen og en arteriekanyle i lysken. Umiddelbart etter at tilgangene var etablert, ble det gitt 20 ml kalsiumglukonat (4,5 mmol kalsium) intravenøst. I løpet av få minutter økte pulsen til 40 slag/minutt, og QRS-bredden ble redusert.

    Å sikre gode intravenøse tilganger er helt avgjørende hos en kritisk syk pasient. Det motsatte er ofte kilde til forsinket diagnostikk og behandling. Terbutalin er en beta-2-agonist som redistribuerer kalium inn i cellene og dermed reduserer mengden sirkulerende kalium. Det kan også gis på forstøver, slik at man kan starte opp behandling før tilgangene er sikret.

    Fordi vår pasient var svært dårlig sirkulert, kunne vi forvente betydelig redusert opptak. Kombinert med hennes kritiske tilstand ble det besluttet å gi henne 5 mg terbutalin på forstøver, noe som er 5–10 ganger ordinær dosering ved hyperkalemi.

    Pasienten fikk gjentatte doser kalsiumglukonat 10 ml (2,25 mmol kalsium), totalt 80 ml. Det ble også gjort væskeresuscitering med til sammen 6 L væske, styrt mot et mål om systolisk blodtrykk > 100 mm Hg. Initialt startet man med natriumklorid 0,9 %, med rask overgang til glukose 5 % 1 000 mL iblandet 20 IE insulin aspart. Respirasjonsfrekvensen hennes økte til 21 per minutt, O2-saturasjonen steg til 89 % på 12 L O2. Kontroll av blodgass etter en halvtime viste stigende pO2 til 9,8 kPa, fallende kalium til 8,8 mmol/L, men også stigende glukose til 33 mmol/L, økende laktat til 8,2 mmol/L og fallende pH til 7,06. Pasienten fikk derfor infusjon av 1 000 mL natriumhydrogenkarbonat 167 mmol/L over 30 minutter.

    Én time etter at pasienten kom inn på akuttmottaket, var pulsen stigende, pH hadde økt til 7,21 og laktatnivået falt til 3,3 mmol/L. To timer etter innkomst ble hun overflyttet til intensivavdeling. Hun var da stabil, våken og selvpustende. Hun hadde sinusrytme med 90–100 slag/min, adekvat blodtrykk, kalium på 5,9 mmol/l og nær normalisert pH-verdi (7,29).

    Tolv timer etter innkomst var glukosenivået normalisert (5,4 mmol/L) og forble i normalområdet gjennom hele sykehusoppholdet uten behov for insulintilførsel. Venøse blodprøver viste leukocytter 28,3 × 109/L (3,5–11), CRP 3 mg/L (< 5), kreatinin 80 µmol/L (45–90), med en estimert glomerulær filtrasjonshastighet (GFR) på 79 mL/min/1,73 m2 (> 70). Fosfatverdien var 0,60 mmol/L (0,85–1,50), urea 2,8 mmol/L (2,6–6,4) og HbA1c 38 mmol/mol (27–42).

    Ny ekkokardiografi viste tilbakegang av høyresidig belastning. Det ble gjennomført en CT thorax, som bekreftet at det ikke forelå lungeembolisme. Pasienten fikk lagt dialysekateter i høyre v. jugularis interna og ble deretter lagt på kontinuerlig hemodialyse gjennom natten.

    Både glukose/insulin-infusjon og terbutalin reduserer effektivt sirkulerende kalium, men virker gjennom å redistribuere kalium intracellulært og har derfor relativt kortvarig effekt på 2–6 timer. Dialyse sikrer reell eliminasjon av kalium.

    Kvinnen ble overflyttet til vanlig sengepost etter ett døgn. Hun hadde da normalt kaliumnivå på 4,5 mmol/L. Hun hadde ingen nevrologiske sekveler og ingen plager ut over slapphet. Kaliumtilskudd ble gjenopptatt med lavere dosering, kaliumklorid i tabletter 750 mg × 4 første døgn, deretter 1,5 g × 4 videre. Etter tre dager ble pasienten utskrevet med stabile kaliumverdier.

    Pasienten kunne fortelle at hun lenge hadde slitt med løs avføring og derfor på eget initiativ begynt å bruke loperamid 2 mg i kapselform. Tidligere hadde hun kun brukt dette sporadisk og ikke regelmessig. Dette gav effekt og fastere avføring. Fordi loperamid fungerer ved å forlenge transittiden gjennom tarm, forbedres samtidig opptaket av kalium. Da hun etter hvert merket muskelsvakhet, uvelhet og kvalme, mistenkte hun at dette skyldtes hypokalemi, en tilstand hun har hatt gjentatte ganger tidligere. I ettertid angir hun at symptomene riktignok avvek noe fra tidligere hypokalemiepisoder, men de var like nok til at hun feiltolket symptomene. Hun hadde aldri tidligere hatt symptomatisk hyperkalemi. Hun hadde derfor på eget initiativ begynt å øke inntaket av kalium. Etter hvert som symptomene tiltok, fortsatte hun å øke dosene. Dette førte til en ond sirkel hvor kaliumnivået steg raskt.

    Etter utskrivning følges pasienten opp av fastlege med kaliumkonsentrasjonsmåling tre ganger i uken. Det er inngått avtale med sykehuslaboratoriet at alle avvik i kaliumkonsentrasjon skal ringes inn til enten fastlege eller vakthavende indremedisiner dersom fastlege ikke er tilgjengelig. I tillegg har hun åpen retur til akuttmottaket for kaliummåling dersom hun skulle kjenne symptomer på kaliumforstyrrelse.

    Diskusjon

    Diskusjon

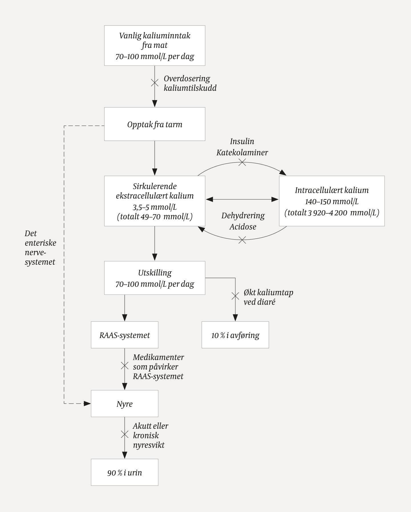
    Sirkulerende kalium reguleres normalt effektivt gjennom redistribusjon av kalium inn og ut av cellene samt utskilling hovedsakelig i urin. Dersom en av disse autoregulerende systemene ikke fungerer, vil kaliumforstyrrelser kunne oppstå (figur 3). Typisk sees hyperkalemi hos nyresviktpasienter eller ved bruk av medikamenter som påvirker renin-angiotensin-aldosteron-systemet (RAAS), slik som angiotensin II-reseptorblokkere, angiotensinkonvertasehemmere (ACE-hemmere) og betablokkere. Hyperkalemi sees også ved dehydrering, omfattende vevsskade ved traume eller brannskader samt kroniske sykdommer som diabetes type 1 og Addisons sykdom (3).

    Vår pasient hadde ikke svikt i noen av disse systemene, men det svært høye inntaket av kaliumtilskudd oversteg hennes homøostatiske kapasitet. Dette er en uvanlig årsak til hyperkalemi, men like fullt en årsak man må være oppmerksom på hos pasienter som står på store doser kaliumtilskudd eller der man mistenker intensjonell eller aksidentell overdosering. Den aktuelle kaliumverdien på 10,6 mmol/L er, så vidt vi kjenner til, den høyeste kaliumverdien som er beskrevet i litteraturen der pasienten overlevde uten behov for hjerte- og lungeredning (4).

    Et annet sentralt poeng ved hyperkalemi er i hvilken hastighet tilstanden har utviklet seg. Er den sekundær til kronisk nyresvikt, vil pasienten ofte tolerere betydelig høyere kaliumverdier før hjertets elektrofysiologi påvirkes. Trolig skyldes denne toleransen at ratioen mellom intracellulært og ekstracellulært kalium er av større betydning enn absoluttverdier.

    Behandling med kalsiumglukonat skal prioriteres i situasjoner med alvorlig hyperkalemi og EKG-forandringer. Det senker ikke kaliumkonsentrasjon, men antagoniserer kaliums påvirkning på hjertet og virker membranstabiliserende på myokard. Ved manglende tilstrekkelig effekt kan kalsiumglukonat gjentas. Kunnskapsgrunnlaget for effekt og risiko ved mange gjentatte doseringer er sparsomt, men britiske retningslinjer angir at man skal gjenta dosering til EKG er normalisert, og at enkelte pasienter kan trenge opptil 50 ml (5). Vår pasient trengte 80 ml. Kalsiumglukonat har en halveringstid på 30–60 minutter, og serumverdier av kalsium bør følges opp når man gir høye doser kalsiumglukonat. Det er allikevel verdt å merke seg at hyperkalemi er betydelig mer alvorlig enn hyperkalsemi.

    Pasienten hadde samtidig en alvorlig hyperkloremi, sannsynligvis grunnet type kaliumpreparat (kaliumklorid) og forutgående diaré. Hyperkloremi bør unngås, da det kan bidra til forverring av acidose, med påfølgende kaliumdrift ut av cellene.

    Akutt dialyse er et sentralt behandlingsalternativ ved alvorlig hyperkalemi, da kalium dialyseres ut raskt og effektivt (6). Selv om akutt dialyse er veletablert ved hyperkalemi sekundært til nyresvikt, er det begrenset evidens for hvorvidt akutt dialyse øker overlevelse ved alvorlig hyperkalemi sekundært til overdosering av kaliumpreparater. I en litteraturgjennomgang av publiserte enkeltkasuistikker konkluderte man allikevel med en anbefaling om å tilby akutt dialyse til denne pasientgruppen (6).

    Et tilleggsmoment var at vår pasient hadde tendens til hypokalemi. Det gjorde perorale kaliumbindere mindre egnet, ettersom virkningen ikke raskt kan reverseres, slik som ved hemodialyse.

    Behandling med bikarbonat er omdiskutert ved hyperkalemi og er ikke lenger anbefalt ved ukompliserte forløp, grunnet dårlig effekt og risiko for å indusere lungeødem. Derimot er det indisert ved samtidig metabolsk acidose (7).

    Hos vår pasient ble EKG-forandringene initialt tolket som et mulig hjerteinfarkt med ST-elevasjon. Bradykardi er ikke sjelden ved hjerteinfarkt med ST-elevasjon og kan oppstå i 15–25 % av tilfellene (8). Det er flere mekanismer som kan ligge bak, men de fleste tilfellene er transitoriske, og hjerterytmen vil da normalisere seg i løpet av det første døgnet. Dersom hjerteinfarkt med ST-elevasjon medfører akutt hjertesvikt med betydelig overbelastning av venstre ventrikkel, kan man se en økende bradykardi og etter hvert asystoli.

    Hos vår pasient kan vi ikke si at ST-linjedeviasjon representerte myokardiskemi, da dette kan oppstå sekundært til endringer i impulsledning gjennom myokard, såkalt pseudoinfarkt. ST-linjen skal generelt tolkes med forsiktighet ved breddeforøket QRS-kompleks (9). Det er verdt å merke seg at fraværet av P-bølge i et regelmessig EKG som ofte opptrer ved alvorlig hyperkalemi, ikke er forventet ved koronarsykdom eller lungeembolisme. Samtidig kan vi ikke utelukke myokardiskemi basert på et slikt EKG. Brystsmerter er ikke en vanlig presentasjonsform ved kaliumforstyrrelse og kan hos vår pasient ha oppstått på grunn av koronar hypoperfusjon grunnet utilstrekkelig minuttvolum forårsaket av uttalt bradykardi.

    Ekkokardiografi på akuttmottaket avdekket avflatet septum mellom høyre og venstre ventrikkel, et tegn på økt trykk på høyre side av hjertet. Ved akutte brystsmerter er dette ofte forbundet med stor lungeembolisme. Et slikt funn er ikke tidligere beskrevet ved hyperkalemi, men man kan tenke seg at endret og forsinket depolarisering som gjenspeiler seg i det kraftig breddeøkte QRS-komplekset, kan gi en betydelig forskyvning i kontraksjonen på venstre og høyre ventrikkel.

    Det er viktig å være oppmerksom på stressutløst hyperglykemi hos kritisk syke pasienter. Adekvat og rask insulinbehandling øker overlevelsen (10). Vår pasient kom inn med en betydelig hyperglykemi. Denne ble gradvis redusert ved insulin/glukose-infusjon. Det var ingen holdepunkter for at pasienten hadde udiagnostisert eller underliggende diabetes.

    Pasienten trodde at hennes symptomer skyldtes hypokalemi, når det i virkeligheten forelå en hyperkalemi. Felles for begge tilstandene er muskelsvakhet og elektrofysiologiske endringer i hjertets ledningssystem. Begge tilstander kan gi bradykardi, selv om det er langt vanligere ved hyperkalemi. Man vil ofte kunne skille tilstandene ved hjelp av EKG, og naturlig nok med konsentrasjonsmålinger, men det kan ikke forventes at en pasient skal kunne styre kaliumtilskudd etter subjektiv symptombyrde. Dessuten vil de færreste oppleve symptomer før kaliumnivået har sunket til under 3,0 mmol/L eller steget til over 7,0 mmol/L (referansegrense 3,6–4,7 mmol/L). Dette er særlig viktig å være klar over ved hyperkalemi, da EKG-forandringer og potensielt livstruende arytmier kan oppstå allerede ved verdier over 6,5 mmol/L. Pasienter som av ulike årsaker har en tendens til å utvikle hypokalemi og får høye doser tilskudd, bør derfor kontrolleres hyppig. De bør ikke selv justere tilskuddet, men heller ha en plan for raskt å få målt kaliumnivået ved symptomer.

    Oppsummering

    Oppsummering

    Denne kasuistikken viser viktigheten av en bred og systematisk tilnærming til kritisk syke pasienter. Ut ifra sykehistorie og prehospitale funn var det primært mistanke om enten koronarsykdom, lungeembolisme eller kaliumforstyrrelse. Etter EKG, blodgassundersøkelse og orienterende ekkokardiografi kunne de to første diagnosene med stor sannsynlighet utelukkes. Høye kaliumverdier kan oppstå som en følge av hemolyse i prøvetakning, slik at man bør tilstrebe å få raskt bekreftet kaliumverdi med ny blodgass. Dette bør allikevel ikke forsinke behandlingen hvis diagnosen er overveiende sannsynlig. Ved hyperkalemi og EKG-forandringer skal behandling med kalsiumglukonat prioriteres, etterfulgt av medikamenter som flytter kalium intracellulært, slik som insulin og terbutalin. I det videre forløpet må man sørge for effektiv og adekvat eliminasjon av kalium, og i alvorlige tilfeller er hemodialyse å foretrekke fremfor perorale kaliumbindere.

    Pasienten har gitt samtykke til at artikkelen blir publisert.

    Artikkelen er fagfellevurdert.

    Kommentarer  ( 3 )
    PDF
    Skriv ut

    Anbefalte artikler