Benmarkører ved behandling av osteoporose

    ()

    sporsmal_grey_rgb
    Artikkel

    Måling av benmarkører brukes til å følge behandlingseffekt og medikamentetterlevelse ved osteoporose. For riktig tolkning av benmarkørverdier er bevissthet omkring terskelverdier og hvilke faktorer som kan påvirke verdiene, avgjørende.

    Benmarkører er enkle og nyttige supplement til bruk i oppfølging av osteoporosebehandling. Behandlingseffekt og medikamentetterlevelse kan påvises allerede etter tre måneder, i motsetning til ved måling av benmineraltetthet (BMD), der sikker effekt først kan påvises etter to år. Å avdekke dårlig behandlingseffekt eller medikamentetterlevelse tidlig i behandlingsforløpet er viktig for å optimalisere osteoporosebehandlingen. Benmarkører kan også benyttes for å bestemme varighet av behandlingspause fra bisfosfonater og til behandlingsmonitorering hos pasienter der bentetthetsundersøkelse er vanskelig å utføre, for eksempel pasienter med multifunksjonshemning.

    Vi mener økt bruk av benmarkører vil gi bedre oppfølging og kunne redusere hyppigheten av bentetthetsmålinger. Slik kan flere personer tilbys bentetthetsmåling, et utredningstilbud som dessverre er underdimensjonert i Norge. Fravær av entydige internasjonale retningslinjer og enighet om klinisk anvendelse har skapt usikkerhet rundt tolkning og nytte av benmarkører. Vi ønsker derfor å drøfte nytteverdien av markørene og foreslå hvordan de kan anvendes i klinisk praksis.

    Benmarkører

    Benmarkører

    Benmarkører er proteiner, peptider og enzymer som frigjøres under den kontinuerlige remodelleringen av skjelettet, der gammelt ben erstattes med nytt. Et stort antall benomsetningsmarkører har blitt brukt i forskning og medikamentstudier. Det internasjonale osteoporoseforbundet (IOF) og Det internasjonale forbundet for klinisk kjemi og laboratoriemedisin (IFCC) anbefaler i hovedsak at N-terminalt propeptid av prokollagen type 1 (P1NP) og karboksyterminalt telopeptid fra type 1-kollagen (CTX-1) benyttes i oppfølging av osteoporosebehandling (1).

    Konsentrasjonen av begge markørene vil, med få unntak, være økt ved høy benomsetning og nedsatt ved lav benomsetning

    P1NP spaltes av fra prokollagen under dannelsen av umineralisert benmatriks og er derfor en markør for benformasjon og osteoblastaktivitet. CTX-1 frigjøres ved nedbrytning av kollagen med kryssbindinger i skjelettet og er en markør for benresorpsjon og osteoklastaktivitet. Benresorpsjon og formasjon er tett koblede prosesser, slik at konsentrasjonen av begge markørene vil, med få unntak, være økt ved høy benomsetning og nedsatt ved lav benomsetning. Begge måles i serum ved bruk av immunoassay i automatiserte prosedyrer med høy reproduserbarhet. Per i dag analyseres benmarkører ved Hormonlaboratoriet ved Aker sykehus, Drammen sykehus, Haukeland universitetssjukehus og St. Olavs hospital, hvor alle benytter samme teknologi.

    Faktorer som påvirker benmarkørverdier

    Faktorer som påvirker benmarkørverdier

    Det er flere pasientrelaterte faktorer som påvirker variabilitet, og som man må ta hensyn til ved tolkning av prøvesvar. Høye benmarkørverdier ses ved tilstander som brudd, redusert nyrefunksjon, menopause og sykdommer med høy benomsetning (f.eks. hyperparatyreoidisme, inflammasjon og Pagets sykdom), og ved bruk av medikamenter som øker benomsetning (f.eks. aromatasehemmere, høydose-tyroksin, teriparatid, noen epilepsimedisiner) (tabell 1). Lave benmarkørverdier ses ved tilstander med lav benomsetning (f.eks. hypotyreose) og bruk av enkelte medikamenter (f.eks. antiresorptiver, østrogener, glukokortikoider, tiazider, kalsium).

    Tabell 1

    Pasientrelaterte faktorer som påvirker serumverdi av N-terminalt propeptid av prokollagen type 1 (P1NP) og karboksyterminalt telopeptid fra type 1-kollagen (CTX-1) (1).

     

    S-P1NP

    S-CTX-1

    Brudd i løpet av det siste året

    Redusert nyrefunksjon

    Menopause

    Sykdommer med høy benomsetning

    Malignitet i skjelettet

    Legemidler som øker benomsetning
    (aromatasehemmere, tyroksin, teriparatid)

    Legemidler som reduserer benomsetning
    (bisfosfonat, denosumab, østrogen)

    Glukokortikoider

    Døgnvariasjon (prøvetidspunkt etter kl. 10)

    (↓)

    Matinntak

    (↓)

    Benmarkørverdiene varierer også med alder, kjønn, etnisitet, matinntak og prøvetidspunkt. Det anbefales derfor at prøvene tas fastende mellom klokken 8 og 10 om morgenen (2). P1NP-nivået viser imidlertid liten døgnvariasjon, men CTX-1-nivået viser stor døgnvariasjon (inntil 10 %) og påvirkes mer av matinntak. P1NP er stabil i romtemperatur i maksimum 24 timer eller kjøleskapstemperatur i fem dager. CTX-1, derimot, er ustabil og må fryses om prøven ikke analyseres umiddelbart, og er derfor lite egnet til bruk utenfor sykehus.

    Begge benmarkørene skilles ut i urin, og ved nedsatt nyrefunksjon akkumuleres disse i serum og gir høye verdier. Ved nedsatt nyrefunksjon i stadium 3 (estimert glomerulær filtrasjonshastighet, eGFR < 45 nmol/L) må resultatene tolkes med forsiktighet, og P1NP- og CTX-1-målinger skal ikke benyttes ved nyresvikt i stadium 4–5 (eGFR < 30 nmol/L) (3). I slike tilfeller kan måling av benspesifikk alkalisk fosfatase, som metaboliseres i leveren, benyttes.

    Adekvat respons

    Adekvat respons

    Det internasjonale osteoporoseforbundet og European Calcified Tissue Society (ECTS) anbefaler at det gjøres P1NP- eller CTX-1-måling før oppstart og tre måneder etter oppstart av osteoporosebehandling for å monitorere medikamentetterlevelse (4). Det fins to tilnærminger for å definere hva som er adekvat respons:

    Reduksjon av benmarkører større enn presisjonen for målemetoden. Den tilfeldige variasjonen i analysemetoden for P1NP er opptil 20 %, og for CTX-1 27 % med de assayene som brukes i Norge (4). I praksis regnes en reduksjon på mer enn 30 % som signifikant endring. Grovt sett tilsvarer dette en nedgang på hhv. > 10 µg/L og > 0,10 µg/L (5).

    Målverdi i nedre halvdel av referanseområdet for premenopausale kvinner. Dette tilsvarer målverdi lavere enn middelverdien for premenopausalt referanseområde (6). I praksis anvendes terskelverdien < 35 µg/L for P1NP og < 0,35 µg/L for CTX-1 (2, 7). Referanseområdene er hhv. 13,8–60,9 μg/L og < 0,57 μg/L, med middelverdier på hhv. 31 µg/L og 0,30 μg/L.

    En studie som identifiserte respondere på tre ulike bisfosfonatpreparater (ibandronsyre, alendronsyre og risedronsyre) ved bruk av P1NP- og CTX-1-målinger, viste at 70–100 % av pasientene nådde behandlingsrespons med mer enn 30 % reduksjon i benmarkørverdier etter tre måneder, og at det stort sett var de samme som hadde verdier i nedre halvdel av referanseområdet (8). Ut fra egne erfaringer ser vi at middelverdiene for disse benmarkørene synes å være rimelige terskelverdier for behandlingsrespons i praksis. Vi har også erfaring med at ved å sette terskelverdi til 30 µg/L for P1NP og 0,30 µg/L for CTX-1 reduseres sjansen for at testen tolkes som akseptabel hos pasienter som ikke tar medisiner. Bruk av terskelverdi er mest anvendbart, da utgangsverdi i praksis ofte ikke foreligger. Anbefalingene gjelder postmenopausale kvinner. Vår erfaring er imidlertid at de samme terskelverdiene kan anvendes for menn, men her foreligger lite dokumentasjon.

    Medikamentetterlevelse og behandlingseffekt

    Medikamentetterlevelse og behandlingseffekt

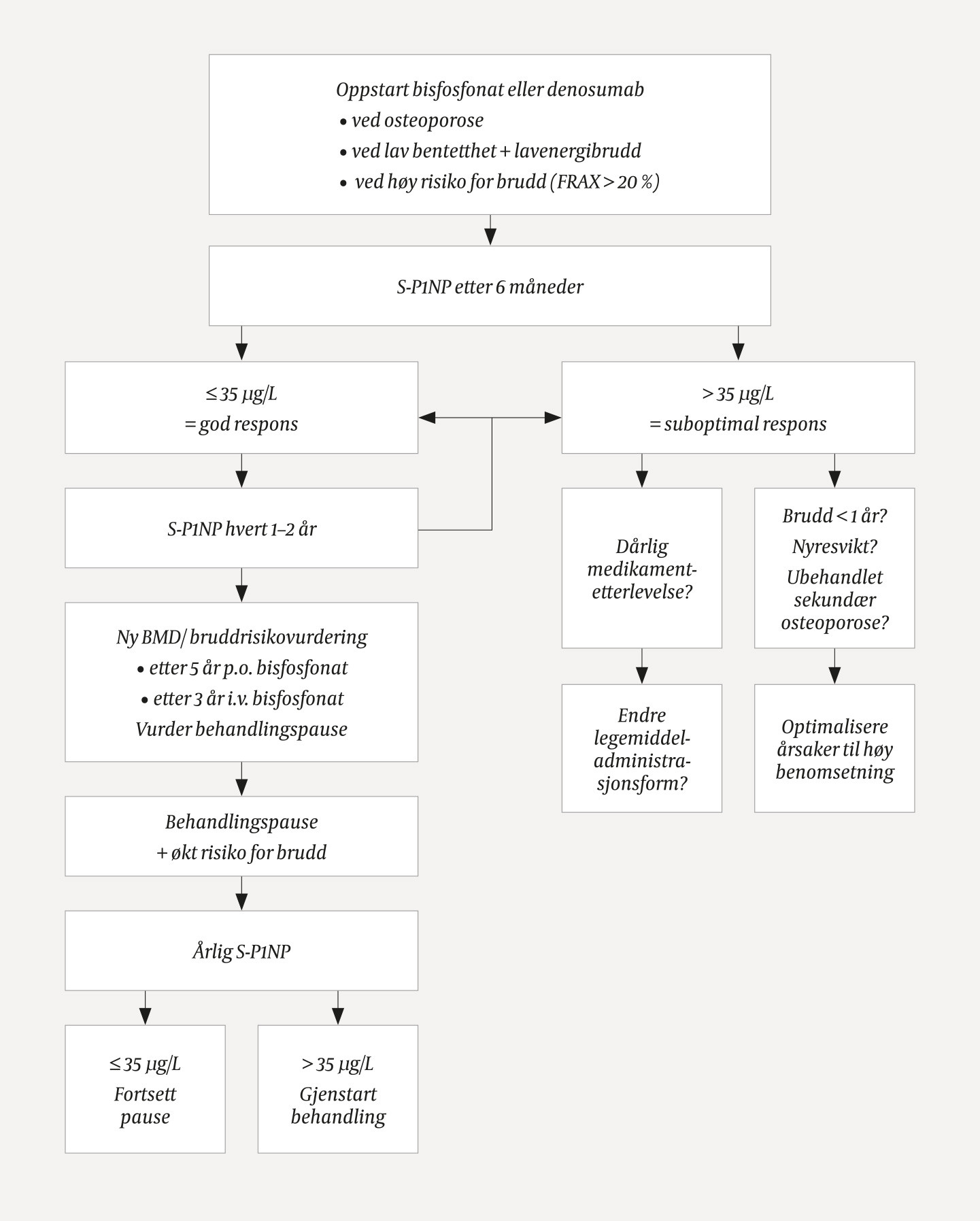
    Allerede etter tre måneders behandling med antiresorptive medikamenter som bisfosfonat og denosumab viser benmarkørene klar respons på effekt av behandlingen, vanligvis over 50 % reduksjon. For P1NP kan det ta opptil seks måneder før laveste verdi oppnås. Ved manglende reduksjon i benmarkørverdi må følgende undersøkes: Tar pasienten medikamentene som foreskrevet? Kan årsaken være nedsatt absorpsjon av perorale medikamenter? Virker ikke medisinen som den skal (genetisk disposisjon)? Eller foreligger faktorer som øker benomsetningen, som f.eks. brudd, nyresvikt, hyperparatyroidisme eller malignitet i skjelettet? (Figur 1.)

    Flere studier av osteoporosemedikamenter har vist at lave benmarkørverdier er forbundet med økning i benmineraltetthet og reduksjon i bruddrisiko. Dette er vist for selektive østrogenreseptormodulatorer (9), alendronsyre (10), zoledronsyre (11) og denosumab (12). I den største metaregresjonsanalysen som er gjort på benmarkører og brudd, med 28 000 pasienter fra 14 studier, fant man at 50 % reduksjon i P1NP-nivå medførte 62 % reduksjon i vertebrale brudd, mens 20 % reduksjon i P1NP-nivå medførte 30 % reduksjon i vertebrale brudd (13).

    Effekt og etterlevelse av osteoanabole medikamenter kan også måles med benomsetningsmarkører. En økning til en verdi over øvre referansegrense for P1NP (dvs. > 60,9 µg/L) etter seks måneder anses som adekvat behandlingsrespons (14), og respons i benmarkørene gjenspeiler som regel økning i benmineraltetthet etter to år (15).

    Lengde på behandlingspause

    Lengde på behandlingspause

    Det anbefales å vurdere behandlingspause fra bisfosfonatbehandling ved lav bruddrisiko etter fem års peroral eller tre års intravenøs behandling (2). Beslutning om behandlingspause tas på grunnlag av benmineraltetthet og bruddrisiko. En behandlingspause utnytter den lange virkningstiden av bisfosfonater med fortsatt preservasjon av benmineraltetthet etter seponering. Ved å pausere behandlingen reduseres risiko for de alvorlige, men svært sjeldne bivirkningene som atypisk lårbensbrudd og kjevebensnekrose.

    Bruk av terskelverdi er mest anvendbart, da utgangsverdi i praksis ofte ikke foreligger

    Det er ønskelig med lengst mulig pause med lavest mulig risiko for brudd. Dette kan være vanskelig å bestemme ved måling av benmineraltetthet, fordi endringene skjer så langsomt. En økning i benmarkørverdier på over 30 % eller til over terskelverdi vil være uttrykk for signifikant biologisk økning av benomsetning og avtagende bisfosfonateffekt. Gjenoppstart av behandling bør da vurderes.

    Samme prinsipp kan benyttes ved intravenøs zoledronsyrebehandling. Årlige infusjoner er vanlig ved osteoporose, men lengre intervaller (opptil tre år) har vist fortsatt reduksjon av bruddrisiko (16). Hos pasienter uten alvorlig osteoporose kan benmarkørene derfor måles årlig etter infusjon. Verdier lavere enn terskelverdi indikerer behandlingseffekt, og neste infusjon kan utsettes ett år før ny benmarkørmåling. På denne måten kan intervallene mellom infusjonene forlenges, og medikamentbelastning og helseressurser bespares. Når benomsetningsmarkørene stiger med mer enn 30 % eller over terskelverdi, bør ny infusjon gis.

    Praktisk bruk

    Praktisk bruk

    Det internasjonale osteoporoseforbundet, Norsk endokrinologisk forening og Norsk revmatologisk forening anbefaler bruk av benmarkører i oppfølging av osteoporosebehandling (2, 4, 7). Siden P1NP-målinger er enklest i bruk, også i primærhelsetjenesten, har vi laget et forslag til anvendelse av dette basert på de nasjonale faglige anbefalingene som foreligger i dag (figur 1).

    Kommentarer  ( 0 )
    PDF
    Skriv ut

    Anbefalte artikler