Behandling av akne

    ()

    sporsmal_grey_rgb
    Abstract

    Acne should not be perceived as a self-limiting affliction of adolescence. Due to the growing problem of antimicrobial-resistant bacteria, restrictive use of peroral and topical antibiotics is recommended. There are a number of effective agents for topical treatment of mild to moderate acne. In cases of severe, therapy-resistant acne, treatment with peroral isotretinoin is recommended.

    Artikkel

    Akne bør ikke oppfattes som en selvbegrensende ungdomsplage. På grunn av økende problemer med antibiotikaresistente bakterier anbefales restriktiv bruk av peroral og topikal antibiotika. Det finnes flere effektive midler for topikal behandling av lite til moderat uttalt akne. Ved uttalt, terapiresistent akne anbefales behandling med peroral isotretinoin.

    Akne er en vanlig hudsykdom som oftest debuterer i tenårene. Sykdommen bør likevel ikke oppfattes som en selvbegrensende ungdomsplage, ettersom sykdommen ofte vil vedvare i mange år. Det finnes ingen norske retningslinjer for behandling, men både Norsk legemiddelhåndbok og Retningslinjer for antibiotikabruk i allmennpraksis inneholder behandlingsalgoritmer. Å redusere bruken av antibiotika er en offentlig målsetting. Likevel ser vi som hudleger fortsatt mange aknepasienter som står på peroral antibiotika i lang tid, eller som ikke henvises til hudlege før det har oppstått arrdanning.

    I denne artikkelen gjør vi rede for egne kliniske erfaringer og presenterer de seneste europeiske retningslinjene for behandling av akne.

    Forekomst

    Forekomst

    Forekomsten av akne blant skolebarn ser ut til å øke, noe som settes i sammenheng med tidligere pubertet (1). Svært mange tenåringer har en viss grad av akne, og det antas at 15–20 % er moderat til alvorlig angrepet (1). Omtrent 85 % av personer i alderen 11–30 år har akne, og ca. halvparten av disse vil erfare aknelesjoner videre i livet (2–4).

    Arv anses som den største risikofaktoren, mens miljøfaktorer som diett og livsstil spiller en mer underordnet rolle (5). Resultater fra tvillingstudier viser at akne er svært arvelig. I én av disse fant man at omkring 80 % av variasjonen i tilbøyelighet til å utvikle sykdommen kunne forklares av genetiske faktorer (6).

    Psykososiale implikasjoner

    Psykososiale implikasjoner

    Akne kan ha stor innvirkning på livskvaliteten (7). Sykdommens psykologiske konsekvenser er ofte undervurdert (1). Det er rapportert signifikant lavere selvtillit og kroppsoppfatning og flere psykiske plager blant aknepasienter enn blant andre ungdommer (8). Ungdommer med uttalt akne rapporterer mer depresjon, angst og selvmordstanker (8), og studier blant voksne med ubehandlet akne har vist høyere arbeidsledighet og lavere sosial status (3, 9).

    Patogenese

    Patogenese

    Patogenesen ved akne er multifaktoriell. De viktigste faktorene er hormonelt indusert økt sebumproduksjon, forandringer i keratiniseringsprosessen, blokkering av follikkelkanalen med følgende follikulær bakteriekolonisering samt aktivering av det medfødte og adaptive immunsystemet (7).

    Androgenene dihydrotestosteron, testosteron og andre hormoner stimulerer sebocyttene til økt sebumproduksjon (7, 10). I talgkjertlene produseres også interleukin-1 som trigger inflammasjon, induserer hyperkeratinisering og danning av komedoner (11). Cutibacterium acnes, tidligere kjent som Propionibacterium acnes, er en grampositiv anaerob bakterie som tilhører hudens normalflora og som trives i talgkjertler og hårsekker (11). Bakterien bidrar til immunrespons, inflammasjon og stimulerer keratinocyttene til komedondanning (10, 12).

    Klinisk bilde

    Klinisk bilde

    Den kliniske presentasjonen varierer fra ikke-inflammatoriske lesjoner, som komedoner, til inflammatoriske lesjoner, som papler, pustler, noduli og cyster. Tilstanden affiserer primært hud med et høyt antall talgkjertler, slik som ansikt, nakke, bryst og rygg.

    Det finnes ikke et optimalt skåringssystem for å beskrive sykdommens alvorlighetsgrad. I Norge har det tidligere vært tradisjon for et forenklet system med telling av enkeltlesjoner, noe som ikke alltid samsvarer med reell sykdomsaktivitet eller pasientens oppfatning av sykdomsbyrden. I en europeisk konsensusrapport fra 2016 deles akne inn i fire alvorlighetsgrader ut ifra morfologi (13), der man skiller mellom ikke-inflammatoriske lesjoner og inflammatoriske lesjoner. De ulike subtypene er komedogen akne, mild til moderat papulopustuløs akne, alvorlig papulopustuløs akne og/eller moderat nodulær akne, og alvorlig nodulær akne/konglobat akne (13). Det er i hovedsak de inflammatoriske lesjonene som avgjør alvorlighetsgraden og terapivalget. Denne inndelingen samsvarer med den amerikanske (14).

    Akne hos personer eldre enn 25 år kan deles inn i persisterende akne, med vedvarende plager fra tenårene til voksen alder, eller akne som opptrer først i voksen alder, såkalt acne tarda (15). Acne tarda er vanligere hos kvinner og oftere lokalisert i hakeregionen, med færre, men dyptliggende lesjoner med høy grad av inflammasjon. Andre faktorer enn C. acnes og sebumproduksjon spiller sannsynligvis en avgjørende rolle i morfologien (15, 16).

    Aknearr

    Aknearr

    Aknearr er ofte vanskelig å behandle og kan medføre livslange plager for pasienten. Studier har vist at de fleste av pasientene utvikler arr i mildere eller sterkere grad (17).

    De viktigste kjente risikofaktorene er alvorlighetsgrad, varighet og manipulering av aknelesjoner (9). Immunresponsen synes å være avgjørende for arrutvikling. Ved å dempe inflammasjon og avkorte sykdomsperioden kan forekomsten av arrdanning senkes (9). Tidlig og effektiv behandling er derfor avgjørende (12).

    Behandling av aknearr er en utfordrende oppgave som primært bør håndteres av hudlege med spesiell erfaring.

    Behandling

    Behandling

    Det finnes mange registrerte medikamenter for behandling av akne. Grunnet økende problemer med antibiotikaresistente bakterier anbefales restriktiv bruk av antibiotika både peroralt og topikalt (7, 12). Terskelen for behandling med peroral isotretinoin er samtidig blitt senket (12). Påvirkning av livskvalitet og tegn til arrdanning bør vurderes før endelig behandlingsvalg (12).

    Topikal behandling

    Topikal behandling

    Topikale retinoider har komedolytisk og antiinflammatorisk effekt gjennom å hemme leukocyttmigrasjon, cytokinproduksjon og nedregulering av toll-like reseptorer (4, 11). Det er også sett innvirkning på matriks-metalloproteinaser, som bidrar til å motvirke arrdanning (11). Retinoidene fører til økt keratinocyttomsetning, som er fordelaktig ved behandling av postinflammatorisk hyperpigmentering (13). Dessverre har preparatene bivirkninger som rødhet, tørrhet og flassing (4, 10, 13). Det er derfor viktig at pasientene forberedes på slike bivirkninger og at de informeres om at effekten først opptrer gradvis etter flere måneders bruk. Behandlingen bør etter vår erfaring trappes gradvis opp over 2–4 uker frem til daglig bruk.

    Benzoylperoksid har baktericid virkning på C. acnes og har en svak komedolytisk og antiinflammatorisk effekt. Preparatet kan brukes som primærbehandling eller som tilleggsbehandling. Kjente bivirkninger er irritasjon og tørrhet samt at hår og klær kan bli bleket hvis det kommer i kontakt med stoffet (4). Kombinasjonspreparat adapalen 0,1 % + benzoylperoksid 2,5 %, adapalen 0,3 % + benzoylperoksid 2,5 % eller tretinoin 0,25 mg/g + klindamycin har vist bedre effekt enn adapalen, azelainsyre og benzoylperoksid i monoterapi (12).

    Topikal antibiotika i monoterapi frarådes pga. økt bakteriell resistensutvikling (4, 12, 13).

    Systemisk behandling

    Systemisk behandling

    Systemiske antibiotikapreparater har antimikrobiell og antiinflammatorisk effekt gjennom påvirkning på granulocytter og cytokinprofilen samt gjennom å redusere reaktive oksygenforbindelser (11). Antibiotika bør kun gis sammen med topikale retinoider og/eller benzoylperoksid for å begrense resistensutvikling og begrenses til 6–12 ukers varighet (2).

    Lymesyklin 300 mg 1–2 ganger daglig eller doksysyklin 100–200 mg 1–2 ganger daglig velges oftest i Europa foran tetrasyklin pga. bedre effekt overfor C. acnes (2).

    Hos kvinner kan hormonell behandling med kombinasjonspiller som har innvirkning på androgenproduksjonen, redusere akne. Effekt ses først etter 3–6 måneder. Rene progesteronholdige medikamenter, som p-stav, kan derimot indusere eller forverre tilstanden (2). Androgenreseptorhemmere, som spironolakton i lav dose, brukes utenfor godkjent indikasjon ved acne tarda (15).

    Peroral isotretinoin anses ofte som siste ledd i behandlingsstigen og har innvirkning på flere patofysiologiske mekanismer. Keratiniseringsprosessen normaliseres og sebumproduksjonen og den follikulære koloniseringen av C. acne reduseres (2). Medikamentet har i tillegg en direkte antiinflammatorisk effekt (2). Behandlingen krever erfaring og kunnskap om indikasjonsstilling og håndtering av bivirkninger og forskrives i hovedsak av spesialist i hudsykdommer.

    Behandlingen vil gi uttørring av hud og slimhinner, særlig lepper. Leveren kan påvirkes og lipidprofilen endres. Medikamentet er teratogent og det er derfor krav om bruk av sikker prevensjon og månedlig graviditetstest ved forskrivning til kvinner i fertil alder. Isotretinoin doseres vanligvis med en totaldose på 0,3–0,5 mg/kg og kuren kan forlenges eller gjentas ved behov. Ved alvorlig akne (acne fulminans) brukes samtidig prednisolon i oppstartsfasen (13).

    Behandlingsforslag

    Behandlingsforslag

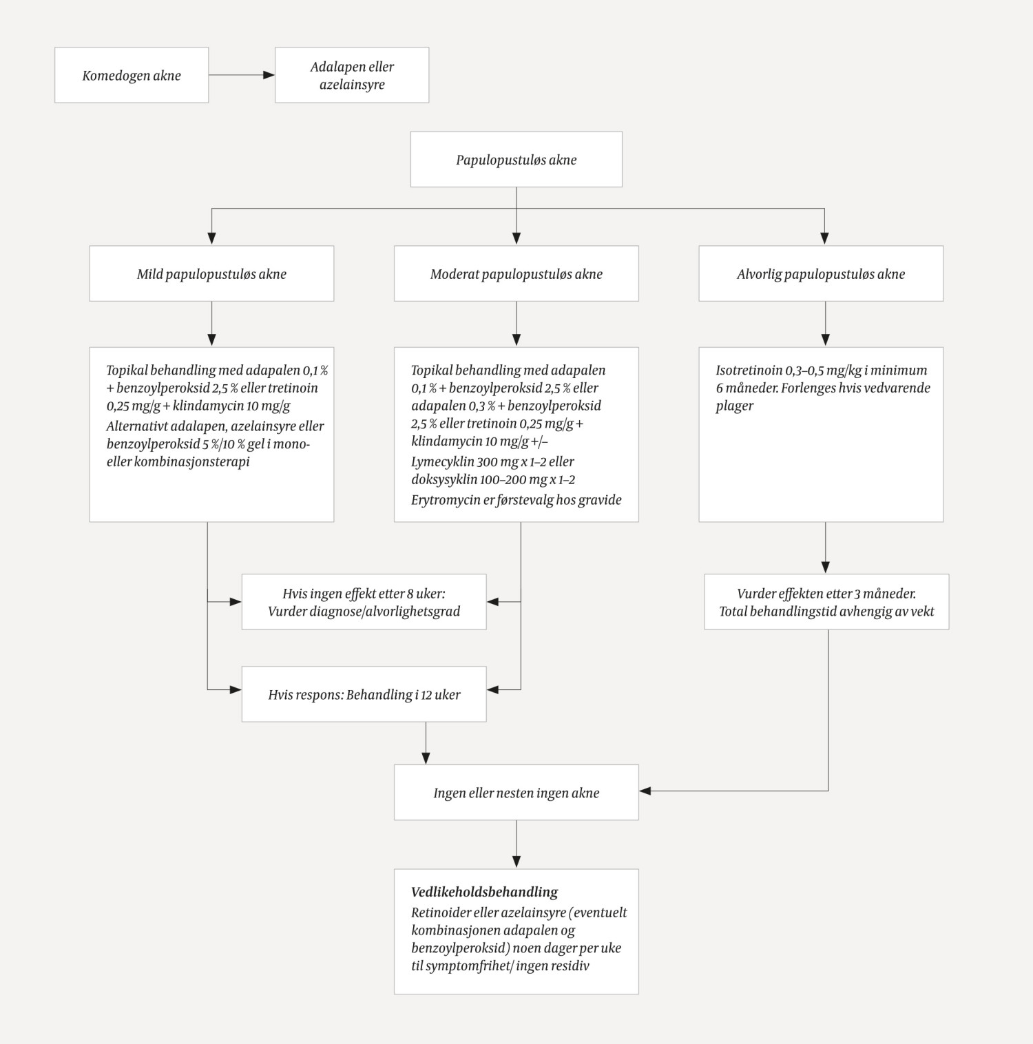
    I de europeiske retningslinjene legges det vekt på morfologi/type lesjoner og den psykiske påvirkningen på pasientens livskvalitet. Gollnick og medarbeidere har forenklet retningslinjene ved vanlig klinisk bruk, som illustrert i figur 1 (10).

    Fordi sykdommen er multifaktoriell bør man velge en behandling som påvirker flere patofysiologiske mekanismer og som tolereres over tid. På grunn av økende bakteriell resistensutvikling bør topikal og systemisk antibiotika i monoterapi og langvarig antibiotikabehandling unngås. Isotretinoinbehandling bør vurderes raskt ved arrdannende eller alvorlig nodulocystisk akne, samt ved manglende behandlingseffekt etter 2-3 måneder med antibiotika og topikalt retinoid.

    Vedlikeholdsbehandling bør vurderes hos unge pasienter og ved familiær forekomst av langvarig og/eller alvorlig akne. Vi anbefaler retinoider eller azelainsyre, eventuelt kombinasjonen av adapalen og benzoylperoksid, noen dager per uke (11).

    I første publiserte versjon av denne artikkelen sto det at «isotretinoinbehandling bør vurderes raskt ved arrdannende eller alvorlig nodulocystisk akne samt ved manglende behandlingseffekt etter 2–3 måneder, da i kombinasjon med antibiotika og topikalt retinoid.» Dette er feil, da tetrasyklin er kontraindisert ved bruk av isotretinoin på grunn av fare for hjerneødem. Feilen er nå rettet.

    Artikkelen er fagfellevurdert.

    Kommentarer  ( 0 )
    PDF
    Skriv ut

    Anbefalte artikler