Muskelstølhet og rabdomyolyse

    ()

    sporsmal_grey_rgb
    Artikkel

    Den vanlige stølheten som kommer etter uvant og hard trening, skyldes neppe inflammasjon i muskulaturen. Derimot synes den mer uvanlige og alvorlige aktivitetsutløste rabdomyolysen å ha en annen patogenese, med vevsinflammasjon og muskelcelledød, og forhøyede kreatinkinaseverdier og myoglobinuri som kliniske tegn. Både stølhet og rabdomyolyse kan forårsakes av samme type muskelarbeid.

    Muskelstølhet er et svært vanlig skjelettmuskelfenomen med distinkte særtrekk (1, 2); se tabell 1). Det oppstår etter uvant, og spesielt eksentrisk, muskelarbeid – som turen ned fra en fjelltopp. Mest støl er man etter to til tre dager, men det sitter sjelden i mer enn én uke. Muskulaturen oppleves særlig øm idet man begynner å bevege seg – f.eks. når man reiser seg fra en stol, men lite eller ingen smerter kjennes når muskulaturen er helt avspent. Bevegelse, som når man varmer opp til en idrettsaktivitet, vil etter hvert dempe stølhetsfølelsen, men den kommer tilbake igjen etter aktiviteten. Ved stølhet kan man oppleve muskulaturen som svak og ukoordinert. Det kan være slik, men oftest vil det vise seg at muskelfunksjonen er tilnærmet normal (> 90 %) om den måles objektivt med prestasjonstester. En rekke forklaringsmodeller for muskelstølhet har blitt fremstilt, inkludert laktatopphopning og spasmer, men den vanligste forklaringen i dag er at muskelstølhet, også kalt forsinket muskelstølhet/-ømhet og «delayed onset muscle soreness» (DOMS), skyldes celleskader og inflammasjon i muskulaturen ((1–3). Vi benytter kun betegnelsen muskelstølhet senere i artikkelen.

    Tabell 1

    Forskjeller mellom muskelstølhet og aktivitetsutløst rabdomyolyse (2, 3, 5, 20, 21, 24, 2732). Piler (↑↓) indikerer økning/reduksjon (gradert 1–4), og parentesene angir individuell variasjon.

    Mekanisme, symptom og tegn

    Muskelstølhet

    Rabdomyolyse

    Utløsende muskelbruk

    1. Uvante bevegelser
    2. Eksentriske > isometriske > konsentriske kontraksjoner
    3. Store leddutslag / lang muskellengde

    1. Samme som for muskelstølhet, men henimot ekstrem trening for den enkelte, stor innsats og/eller mengde
    2. Langvarig redusert blodstrøm/iskemi kan være en mekanisme
    3. Høy muskel-/kjernetemperatur, dehydrering og hyponatremi kan redusere terskelen

    Latenstid for symptomer og tegn

    ~8–12 timer

    Muskelfunksjon: umiddelbart og vedvarende redusert
    Myoglobin og CK ≥ 12 timer

    Kraftigste symptomer og tegn

    2–3 dager

    Urin/myoglobinuri: 1–3 dager
    Blodmarkører: 2–7 dager
    Vevsinflammasjon: 4–12 dager

    Varighet/normalisering

    4–7 dager

    > 3–4 uker

    Muskelstølhet ved bevegelse

    ↑(↑↑↑)

    ↑(↑↑↑)

    Muskelpalpasjonsømhet

    ↑(↑↑↑)

    ↑(↑↑↑)

    Hvilesmerter

    Ingen

    ↑(↑↑↑) Muligens inflammatorisk smerte

    Muskelhevelse

    Ingen eller liten effekt, men hevelse pga. muskelskader kan muligens forverre stølhetsopplevelsen.

    ↑(↑↑↑) Avhenger av hvilke muskler det gjelder og grad av muskelskade. Risiko for kompartmentsyndrom må alltid avklares.

    Muskelstivhet og redusert bevegelsesutslag/kontraktur

    Ingen, men stivhet pga. muskelskader kan trolig forverre stølhetsopplevelsen.

    ↑(↑↑↑)

    Muskelfunksjon/-styrke

    ↓ Muligens via redusert evne til å aktivere muskulaturen

    ↓↓(↓↓) Over 50 % reduksjon i maksimal kraft. Skader på kontraktile og kraftoverførende strukturer.

    Laboratoriefunn blodanalyser

    Myoglobin og CK

    Ingen

    ↑↑(↑↑) CK: ~5000–>100 000 U/l

    ASAT, ALAT, LDH, urinsyre, nøytrofil gelatinase-assosiert lipokalin (NGAL)

    Ingen

    ↑(↑↑)

    Kreatinin, K+, CRP, cytokiner (f.eks. interleukin-6)

    Ingen

    (↑↑)

    Terapi

    Ingen tiltak nødvendig, men massasje og isbad kan dempe stølheten.

    Ev. hospitalisering og saltvann, bikarbonat og krystalloid intravenøst mot truende nyreskade. Fysisk gjenopptrening 1–2 uker etter normalisering av symptomer og tegn.

    Klinisk kommentar

    Ubehaget er normalt overkommelig, men det kan oppleves skremmende. Viktig å erkjenne at stølhet er et fenomen som kan sameksistere med muskelskader og symptomer fra disse.

    Symptomer og kliniske tegn varierer mye, men myoglobin og CK i blod samt myoglobinuri er avgjørende markører. Ved kraftig hevelse bør sirkulasjonsforhold avklares. Muskelfunksjonen bør vurderes for å bekrefte full restitusjon ved oppfølging. Gjenopptreningen kan ta uker til måneder.

    I denne kliniske oversiktsartikkelen legger vi frem en alternativ mekanisme for smertene ved muskelstølhet og sammenligner den med mekanismene for muskelskader og rabdomyolyse. Dette er basert på vår egen erfaring gjennom forskning i feltet og en seleksjon av nyere studier på celle- og molekylærnivå i dyremodeller valgt ut fra personlig arkiv og ustrukturerte søk.

    Inflammasjon ved muskelstølhet?

    Inflammasjon ved muskelstølhet?

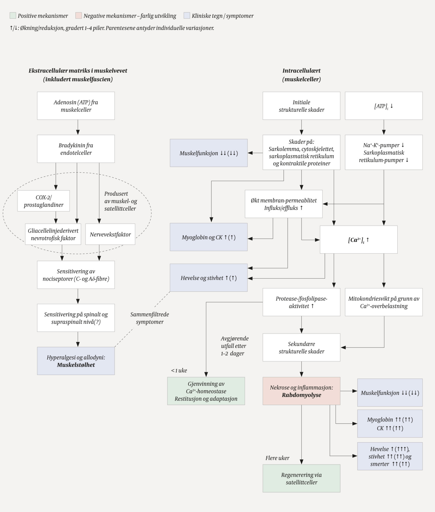
    Særlig etter uvant, eksentrisk muskelarbeid (strekk av kontrahert muskel) er det dokumentert at myofibrillene og sarkomerene får skader (2), (4–6). Skadene kan ses i elektronmikroskop umiddelbart etter muskelarbeidet, men omfanget kan tilta de påfølgende dagene. I sjeldne tilfeller kan det ta mange uker før muskulaturen har regenerert (jf. rabdomyolyse nedenfor). Strukturelle skader i det kontraktile apparatet, cytoskjelettet og cellemembranen medfører både redusert muskelfunksjon og steril, lokal inflammasjon (2); se figur 1). Med humanstudier av radiomerkede nøytrofile granulocytter og deteksjon av disse cellene og monocytter/makrofager i biopsier fra belastet muskelvev er det bekreftet at det kan foreligge en inflammatorisk reaksjon samtidig med muskelstølhet. Leukocyttene kan lokaliseres i kapillarene og mellom muskelcellene, og enkelte ganger kan man finne makrofager inne i muskelcellene ((7–9).

    Det oppsiktsvekkende er at tilstedeværelsen av leukocyttene og muskelstølheten ikke hadde samme tidsforløp. Leukocyttene ble detektert i muskelvevet først 48 timer etter arbeidet, mens muskelstølheten var klart til stede allerede etter 24 timer – og gjerne i tilbakegang når mengden inflammatoriske celler i muskelvevet var størst, dvs. fire til syv dager etter arbeidet. Dessuten kunne forsøkspersoner med kraftig stølhet ha svært få eller ingen tegn til inflammatorisk reaksjon i muskulaturen, mens andre med sterke inflammasjonstegn kunne rapportere lav grad av stølhet (7, 8). Det er heller ikke påviste årsak–virknings-forhold mellom muskelstølhet og «klassiske» cytokiner som interleukin-6 og TNF-α i humanstudier (2).

    I en studie (7) der forsøkspersonene ble gitt en COX-2-hemmer (celekoksib), ble muskelstølheten redusert, men medikamentet hadde ikke effekt på opphopningen av inflammatoriske celler. Siden medikamentet heller ikke påvirket prostaglandinnivåene i muskelinterstitialvæsken (målt med mikrodialyse), er det mulig at celekoksib demper stølhet via direkte påvirkning på det perifere eller sentrale nervesystemet.

    Dyremodeller har gitt holdepunkter for underliggende mekanismer for muskelstølhet. Mizumura & Taguchi (3) oppsummerer en rekke studier utført på rotter, som har omtrent samme tidsforløp for stølhet som mennesker. Rottene kan ikke oppgi hvor støle de er, men man kan måle hvor kraftig mekanisk trykk på muskulaturen som skal til før rotten trekker til seg benet. Metoden er validert på flere måter, men man skal huske at dyremodeller kan være villedende.

    Mizumura & Taguchi (3) hevder at muskelstølhet startes av bradykinindanning (figur 1). Dette vasodilaterende polypeptidet er en kjent inflammasjonsmediator og kan aktivere nociseptorer. Bradykinin frigjøres under muskelarbeid og binder seg til B2-bradykininreseptoren, som finnes på muskelceller. Bradykininaktiviteten vil kunne stimulere til økt syntese av mRNA for nervevekstfaktor (NGF, nerve growth factor), med påfølgende proteinsyntese. Syntesen foregår angivelig i muskel- og satellittceller (muskelens stamceller). Produksjonstiden for nervevekstfaktor kan muligens forklare tidsforsinkelsen ved muskelstølhet. Vekstfaktoren kan sensitivere C-fibre og gi trykkhyperalgesi, som er typisk for muskelstølhet. Bradykinin og nervevekstfaktor synes imidlertid ikke å være alene om å forårsake stølhet. Økt tilstedeværelse av gliacellelinjederivert nevrotrofisk faktor (GDNF, glial cell line-derived neurotrophic factor), indusert av prostaglandin-E2 ved at COX-2-aktiviteten er stimulert, kan også bidra til hyperalgesi (Aδ-fibre). Nociseptorene som formidler muskelstølhet etter påvirkning av nervevekstfaktor og gliacellelinjederivert nevrotrofisk faktor, synes altså å være de vanlige C- og Aδ-fibrene. Siden både bradykinin og prostaglandin-E2 kan produseres lokalt i muskelen og har autokrine og parakrine effekter, synes ikke muskelstølhet å være avhengig av inflammatoriske celler. Dette støtter humanstudiefunnene beskrevet ovenfor: Muskelstølhet skyldes normalt ikke en klassisk vevsinflammasjon.

    Det er verdt å merke seg at de beskrevne prosessene foregår i nærvær av kapillarer og nerveender i ekstracellulær matriks og bindevev – ikke intracellulært, selv om en del av mediatorene lages der (figur 1). Vi tror altså at muskelskader som oppstår intracellulært, ikke er direkte relatert til muskelstølhet. Vi kan imidlertid ikke utelukke at en form for vevsskade i musklenes bindevev er relatert til muskelstølhet, som foreslått av Abraham allerede i 1977 (10).

    Mer enn en lokal muskelreaksjon?

    Mer enn en lokal muskelreaksjon?

    Stølheten er altså en form for hyperalgesi ifølge den beskrevne hypotesen (3). Det vil si at smerteresponsen er oppregulert: Et hardt trykk på muskelen vil oppleves som mer ubehagelig og smertefullt enn normalt. De sterke holdepunktene for at dette skyldes sensitiverte nociseptorer (C- og Aδ-fibre) (3), utelukker ikke tilleggsmekanismer på høyere nivåer i nervesystemet, f.eks. i ryggmargen, den periakveduktale grå substans (PAG, periaqueductal gray) eller thalamus (11, 12). Særlig kan denne sentrale sensitiveringen være aktuell når stølheten en sjelden gang vedvarer i mer enn fire til fem dager.

    Stølhetssmerten kan også betegnes som allodyni, fordi nociseptorene kan respondere på mekaniske stimuli som normalt ikke gir smerte eller ubehag, f.eks. et lett trykk eller strekk av muskulaturen. En ubekreftet hypotese sier at mekanosensitive nerver, som Aβ-fibre fra muskelspoler, kan stimulere «smertebanene» på ryggmargsnivå og forårsake allodyni (5). Allodyni kan også skyldes aktivitet i de nociseptive C- og Aδ-fibrene, ettersom det er vist at disse fibrene også kan stimuleres med ikke-smertefullt trykk på og strekk av muskulaturen (3, 13). Slik fibromyalgismerte antakelig innbefatter en sensitivering i ryggmargens bakhorn, er det nærliggende å tro at en tilsvarende mekanisme er involvert også ved muskelstølhet (12, 14).

    Hvordan lindre?

    Hvordan lindre?

    Det er rimelig å tro at stølhet skal signalisere at muskulaturen trenger ro og hvile, altså restitusjon. I så tilfelle er den ikke noen fintfølende mekanisme, siden man kan være støl uten at muskelfunksjonen er nevneverdig nedsatt (8). På den annen side er stølhet som regel, men ikke alltid, til stede når muskulaturen faktisk trenger hvile. Slik sett har den høy sensitivitet, men lav spesifisitet som markør for muskelskader og behov for restitusjon. For toppidrettsutøvere er dette uansett ikke godt nok. De bør derfor måle muskelfunksjonen for å få vite når ekstra restitusjon er påkrevd.

    Den eneste sikre måten å unngå stølhet på er forsiktig, progressiv opptrening i øvelser som ville gitt stølhet ved stor startbelastning. En rekke andre tiltak har vært forsøkt for å dempe en allerede tilstedeværende stølhet. Mange av tiltakene har ingen eller ubetydelig effekt (1, 15), mens enkelte, f.eks. repeterte kuldebad og massasje, kan redusere stølhet til en viss grad (15). Mye av den lindrende effekten er kortvarig, og stølheten kommer raskt tilbake – noe som trolig kan forklares med en midlertidig inhibering i nervesystemet. Anerkjent medikamentell terapi finnes ikke (16), men det er mulig at profylaktisk bruk av ikke-steroide antiinflammatoriske midler (NSAID), særlig COX-2-hemmere, like før treningsøkten kan ha effekt (7). På den annen side kan både NSAID-preparater og kuldebad virke negativt på muskulære restitusjons- og adaptasjonsprosesser, slik at redusert treningseffekt kan bli prisen for å redusere muskelstølheten (2, 16, 17). Det er uklart om mekanismen som demper muskelstølhet, er den samme som hemmer treningsadaptasjonen.

    Rabdomyolyse

    Rabdomyolyse

    Nylig er det dokumentert økt forekomst av rabdomyolyse etter trening i Norge (18–20). Årsaken synes å være økt popularitet av svært intensive former for trening. Treningsinduserte muskelskader kan omfatte alt fra minimale subcellulære skader, som ved vanlig trening, til nedbrytning av hele muskelfibre, det vil si nekrose og rabdomyolyse.

    I våre studier har vi sett enkelte individer utvikle rabdomyolyse (4), (7–9), og vi har hatt muligheten til å følge prosessen tett både med funksjonstester og muskelbiopsier (figur 1, tabell 1). Første tegn har vært at muskelfunksjonen umiddelbart ble svekket betydelig av muskelarbeidet, det vil si til under 50 % av maksimal styrke. De initiale skadene innbefattet reguleringsmekanismene for Ca2+‑homøostasen (4, 7)det vil si ionekanaler og -pumper i sarkoplasmatisk retikulum. Konsekvensen er økte hvilenivåer av kalsiumioner i muskelcellen, som medfører økt aktivitet av ulike proteaser, f.eks. i calpain-systemet, samt fosfolipaser (2, 5, 6), . Proteasene øker det intracellulære skadeomfanget ved å bryte ned «bærebjelkene» i cytoskjelettet (inkludert desmin og dystrofin). Om cytoskjelettet kollapser, revner muskelcellemembranen. Økt cellemembranpermeabilitet medfører ikke bare ukontrollert frigjøring av intracellulære proteiner som kreatinkinase (CK), men også ytterligere økte Ca2+-nivåer (innstrømming). Områder eller segmenter av muskelcellen går inn i en ond sirkel og dør – muskelcellene skades sjelden i hele sin lengde (2). Nekroseprosessen innleder en kraftig inflammasjonsprosess og senere regenerering. Tegn til nekrose kan ses etter omtrent 48 timer, mens inflammasjonsprosessen når en topp først etter ca. en uke. Forutsatt intakt basalmembran, aktivering av satellittceller (stamceller) og god sirkulasjon vil regenereringen fortsette i noen uker (2). Dette betyr at muskelen fortsetter restitusjons- og regenereringsprosessene lenge etter at stølheten er borte.

    Rabdomyolyse diagnostiseres ved å måle CK- og myoglobinnivåene i blodet (22). Dette er viktige mål siden stor myoglobinbelastning på nyrene kan forårsake nyresvikt. Generelt sett må behandling, som intravenøst saltvann, krystalloid og bikarbonat, vurderes ved CK-verdier på over 5 000 U/l eller fem ganger høyere enn øvre grense for normalområdet. Rask initiering av behandlingen har vist seg avgjørende i alvorlige tilfeller (21, 23, 24). I tillegg vil symptomene og tegnene typisk være store muskelsmerter, kraftig muskelhevelse og muskelsvakhet samt muskelstivhet og redusert bevegelsesutslag (figur 1, tabell 1). En viktig forskjell mellom vanlig muskelstølhet og rabdomyolyse er at sistnevnte også gir muskelsmerter i hvile. Men det bør understrekes at selv ikke ekstrem grad av stølhet betyr at man har rabdomyolyse. Myoglobinuri er derimot et sikkert tegn på muskelskader, men ikke nødvendigvis et mål på tilstandens alvorlighetsgrad (19, 24).

    Det synes å være en viss genetisk disposisjon for å utvikle rabdomyolyse (24, 25), men den viktigste faktoren er hvordan man trener. Derfor skal man være spesielt forsiktig når man igangsetter trening som innebærer stort eksentrisk muskelarbeid. Det er en utbredt myte at muskulaturen må ta skade for å bygge seg større og sterkere (26).

    Oppsummering og konklusjon

    Oppsummering og konklusjon

    Muskelstølhet er en form for hyperalgesi og allodyni. Mekanismen(e) synes å kunne være uavhengig(e) av skader i muskelfibrene og klassisk vevsinflammasjon. Hovedforskjellen mellom muskelstølhet og rabdomyolyse er at stølhet bør regnes som et fysiologisk fenomen lokalisert i ekstracellulære strukturer, muskelfasciene og nervesystemet (sensitivering), mens rabdomyolyse er en intracellulær patologisk tilstand i muskelcellene. Muskelstølhet og rabdomyolyse kan være parallelle fenomen ved muskeloverbelastning (oppsummert i figur 1 og tabell 1).

    En lege som konsulteres av en pasient som klager over muskelsmerte, skal med hjelp av anamnesen og palpasjon av muskelen kunne avgjøre om det foreligger stølhet eller den farligere rabdomyolysen. Inspeksjon av urinen og blodanalyse av myoglobin og CK vil kunne avgjøre indikasjonen for sykehusinnleggelse av rabdomyolysepasienten.

    Kommentarer  ( 0 )
    PDF
    Skriv ut

    Anbefalte artikler