Anemi ved kronisk sykdom

    ()

    sporsmal_grey_rgb
    Abstract

     

    In Western countries, anaemia of chronic disease is the most common form of anaemia in hospitalised patients over the age of 50 years. The diagnosis is complicated by the fact that the typical biometric parameters, used for assessment of iron status, are affected by immune activation caused by the underlying disease.

    Artikkel

    Anemi ved kronisk sykdom er i Vesten den vanligste formen for anemi hos hospitaliserte pasienter over 50 år. Diagnostikken kompliseres av at de klassiske biokjemiske parametrene, brukt til vurdering av jernstatus, påvirkes av immunaktiveringen som er forårsaket av grunnsykdommen.

    I denne artikkelen ser vi på patofysiologi, diagnostikk og behandling ved anemi ved kronisk sykdom. Anemi ved kronisk sykdom, også kalt sekundær anemi, er et resultat av immunaktivering. Immunaktiveringen kan forårsakes av infeksjoner, kroniske betennelsessykdommer, malignitet som ikke medfører benmargsinfiltrasjon, kronisk nyresvikt, særlig ved dialyse (1), eller autoimmune sykdommer. Anemi er ikke uvanlig i disse pasientgruppene. Sikre tall for prevalens finnes imidlertid ikke, da disse varierer betydelig, fra 8 % til 95 % i sykdomsgruppene i ulike studier (2). Forekomsten av anemi øker med økende alder. I en amerikansk studie ble det vist at rundt 10 % av personer over 65 år hadde anemi. Av disse hadde 17 % jernmangelanemi og 20 % anemi ved kronisk sykdom. Bare 6 % hadde anemi forårsaket av B12-mangel alene. Hos 34 % ble det ikke funnet noen forklaring på anemien (3).

    Klinisk er anemi ved kronisk sykdom karakterisert av lett til moderat anemi med hemoglobin i størrelsesorden 9 – 12 g/dl. I motsetning til jernmangelanemi, er ferritinnivået normalt til høyt, og løselig transferrinreseptor er ikke økt. Det reduserte hemoglobinnivået skyldes i all hovedsak redusert produksjon av erytrocytter, som et uttrykk for at anemi ved kronisk sykdom er en hypoproliferativ anemi. Cellene er normocytære og normokrome (4, 5). Symptomene er ikke nødvendigvis plagsomme for pasienten, men det dreier seg om pasientgrupper som på grunn av sin primære sykdom kan ha store plager, og en lett anemi som kommer i tillegg, kan gi pasienten ytterligere plager.

    Hensikten med denne artikkelen er å gi leseren innsikt i mekanismene for utvikling av anemi ved kronisk sykdom og gi en kort gjennomgang av diagnostiske muligheter. Grunnlaget for artikkelen er et litteratursøk i databasen PubMed med skjønnsmessig utvalg av artikler, basert på forfatternes kompetanse og erfaring innen feltet.

    Patofysiologi

    Patofysiologi

    Anemi ved kronisk sykdom har en betydelig mer komplisert patogenese enn jernmangelanemi. Tilstanden er for en stor del forårsaket av endringer i jernstoffskiftet som følge av aktivering av immunsystemet. Mekanismene for utvikling av anemi ved kronisk sykdom begynner nå å bli klarlagt og baserer seg i store trekk på følgende tre forhold:

    Redusert tilgang på jern til hemoglobinproduksjon i benmargen

    Redusert tilgang på jern til hemoglobinproduksjon i benmargen

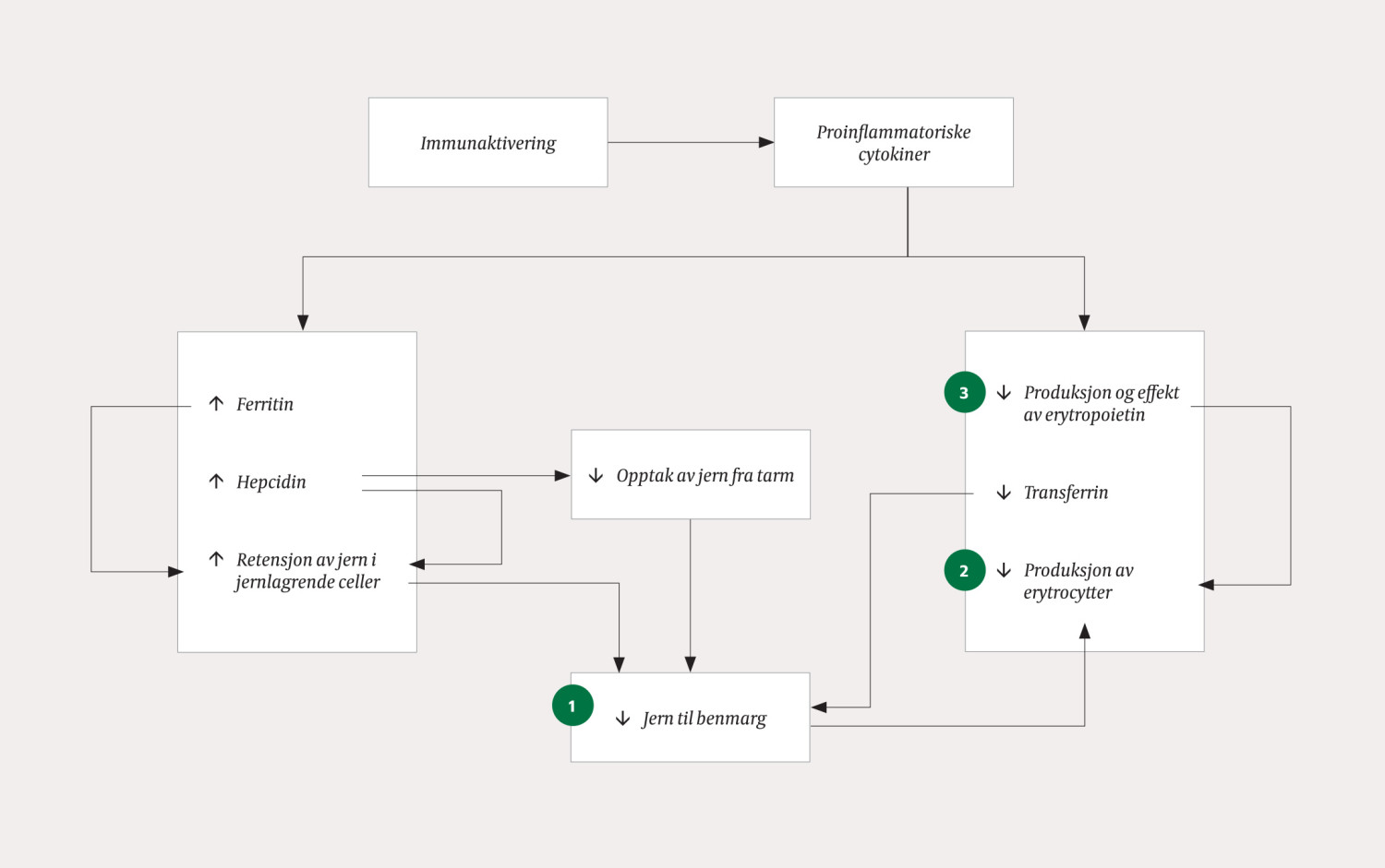
    For beskrivelse av reguleringen av jernstoffskiftet henvises det til tidligere publisert artikkel i Tidsskriftet (6). I figur 1 fremstiller man på en forenklet måte utviklingen av anemi ved kronisk sykdom: Aktivering av immunsystemet medfører retensjon av jern i jernlagrende celler, særlig makrofager og hepatocytter, og dermed til nedsatt tilførsel av jern til benmargen (5, 7). Nivået av det jernlagrende proteinet ferritin i blodet stiger, noe som kan tolkes som at intracellulær jernlagringskapasitet øker, da ferritin lekker ut fra jernlagrende celler. Det er også vist at syntese av hepcidin, et relativt nyoppdaget peptid som synes å inneha en av hovedrollene i jernstoffskiftet (8), stimuleres av proinflammatoriske cytokiner. Økt hepcidinnivå hemmer både opptak av jern i tarmen og frigjøring av jern fra makrofager. Begge deler skjer ved at jerneksportproteinet ferroportin i enterocytt- og makrofagmembranen, under påvirkning av hepcidin, brytes ned.

    Direkte hemmet produksjon av erytrocytter

    Direkte hemmet produksjon av erytrocytter

    Cytokinene INF-γ, TNF og IL-1 hemmer erytroide forstadier i benmargen via induksjon av apoptose, danning av frie radikaler og nedregulering av erytropoietinreseptorer. Erytrocyttenes levetid reduseres både på grunn av skader forårsaket av toksiske forbindelser og trolig økt erytrofagocytose (2).

    Redusert produksjon og effekt av erytropoietin

    Redusert produksjon og effekt av erytropoietin

    Ved anemi ved kronisk sykdom er erytropoietinnivået ofte lavere enn forventet, basert på graden av anemi. Dette er trolig resultatet av cytokinindusert hemming av erytropoietinproduksjon. I tillegg ser man redusert effekt av erytropoietin blant annet på grunn av nedregulering av erytropoietinreseptorer på overflaten av målcellene (2).

    Funksjonell jernmangel

    Funksjonell jernmangel

    Ved klassisk jernmangelanemi er mengden jern i kroppen redusert. Dette resulterer i lite jern til hemoglobinsyntese. Ved anemi ved kronisk sykdom er både erytropoietisk aktivitet og tilgang på jern redusert, til tross for normale jernlagre. Dette resulterer i anemi med lett nedsatt antall sirkulerende erytrocytter. Erytrocyttene har imidlertid normal mengde hemoglobin og normal størrelse, i motsetning til klassisk jernmangelanemi, som er hypokrom og mikrocytær.

    I noen tilfeller av anemi ved kronisk sykdom kan det være misforhold mellom tilgjengelighet og behov av jern, med relativt lavere tilgjengelighet av jern, selv om det i kroppen er nok jern. Det er da snakk om funksjonell jernmangel med hypokrome retikulocytter og erytrocytter. Ved utvikling av anemi relatert til jernstoffskiftet vil det alltid være et spørsmål om balanse mellom behov for jern (erytropoietisk aktivitet) og tilbud av jern (tilgjengelighet fra lagre). Man kan se funksjonell jernmangel ved behandling med rekombinant erytropoietin. Ved tilskudd av erytropoietin kan benmargen bli så kraftig stimulert at behovet for jern til produksjon av erytrocytter er større enn det kroppen er i stand til å frigjøre fra jerndepotene (hepatocytter, makrofager). Dette resulterer i funksjonell jernmangel og produksjon av erytrocytter med lite hemoglobin. Vel 20 % (4) av alle med anemi ved kronisk sykdom har også funksjonell jernmangel, som er forårsaket av immunaktivert retensjon av jern i jernlagrene. Behandling med erytropoietin ved funksjonell jernmangel har liten effekt på graden av anemi hvis det ikke samtidig gis jerninfusjon (4).

    Diagnostikk

    Diagnostikk

    Ferritin og transferrin

    Ferritin og transferrin

    Ved anemi ved kronisk sykdom er ferritin normal/økt, og transferrin er redusert/normal (4). Endringene vil avhenge av årsak til og grad av akuttfasereaksjon. Økt ferritin er et uttrykk for økt jernlagringskapasitet. Redusert transferrin medfører at mindre jern gjøres tilgjengelig for cellene, da transferrin er et jerntransportprotein. Tolkningen kan bli problematisk hvis det samtidig foreligger klassisk jernmangel ettersom transferrin da øker, og ferritin normalt vil være redusert som uttrykk for små jernlagre.

    Løselig transferrinreseptor

    Løselig transferrinreseptor

    Erytrocyttforstadiene har rikelig med transferrinreseptorer (TfR) på celleoverflaten, og mengden reseptorer øker ved jernmangel. Den ekstracellulære delen av reseptoren spaltes av under celledifferensieringen og gjenfinnes i blodet som løselig transferrinreseptor (soluble transferrin receptor, sTfR). sTfR-nivået speiler derfor TfR-mengden på erytrocyttforstadiene i benmargen. Økt sTfR-nivå kan dermed være uttrykk for at tilgangen på jern er redusert i forhold til behovet i erytroid vev. Tolkningen av mengden løselig transferrinreseptor kompliseres imidlertid av at nivået øker også ved økt erytropoese, særlig ved ulike former for hemolyse og ineffektiv erytropoese (9). Ettersom mengden løselig transferrinreseptor påvirkes i mindre grad av akuttfasereaksjon, kan måling av nivået være nyttig ved diagnose av jernmangel ved samtidig inflammasjon. sTfR-nivået øker ved jernmangel, enten det foreligger en samtidig betennelsesaktivitet eller ikke. Det vil normalt ikke være økt ved anemi ved kronisk sykdom, så lenge det ikke samtidig foreligger jernmangel (10).

    Ferritinindeks

    Ferritinindeks

    Det er vist at ratio sTfR/log ferritin, også kalt ferritinindeks, er en velegnet parameter for å identifisere pasienter med jernmangel, også i kombinasjon med anemi ved kronisk sykdom (9). Jernmangel medfører økt sTfR-nivå og redusert ferritin, dvs. en økning i ferritinindeksen. Ved høyt nivå av ferritin, som ved rikelige jernlagre, vil ferritinindeksen falle. Også ved inflammasjon vil ferritin øke og dermed medføre reduksjon av ferritinindeksen – uavhengig av jernstatus. Dette innebærer at man ved bruk av ferritinindeks må ta hensyn til om det foreligger en inflammasjonstilstand eller ikke. Man bruker altså én beslutningsgrense for tomme jernlagre i fravær av inflammasjon (CRP <5), mens beslutningsgrensen for tomme jernlagre må være lavere ved tilstedeværelse av inflammasjon (CRP >5) i minst to uker (11). Målemetoden for løselig transferrinreseptor er ikke standardisert. Derfor vil sTfR-nivå og dermed også ferritinindeks variere med analysemetode.

    Retikulocytthemoglobin

    Retikulocytthemoglobin

    Retikulocytthemoglobin er vist å være en nyttig parameter i diagnostikken av funksjonell jernmangel (12). Retikulocytter er i sirkulasjonen bare 1 – 2 dager og gir et bilde av tilgjengelighet av jern for hemoglobinproduksjon i benmargen i nåtid – i motsetning til erytrocyttparametrene (MCV, MCH) som avspeiler de 120 siste dagers erytrocyttproduksjon. Retikulocytthemoglobin under referanseverdien tyder på utilstrekkelig jerntilgang for adekvat hemoglobinsyntese.

    Thomas-plottet

    Thomas-plottet

    Ferritinindeks i kombinasjon med retikulocytthemoglobin kan være nyttig for å vurdere f.eks. tilstedeværelse av funksjonell jernmangel hos pasienter med anemi ved kronisk sykdom og adekvate jernlagre. Thomas og medarbeidere har utarbeidet en algoritme basert på ferritinindeks og retikulocytthemoglobin (11). Plottet brukes ved en del sykehus i utlandet, men oss bekjent ikke i Norge. Det er imidlertid tatt med fordi det gir et pedagogisk bilde av blant annet anemi ved kronisk sykdom (fig 2).

    Behandling

    Behandling

    Anemi ved kronisk sykdom behandles først og fremst ved å behandle grunnsykdommen i den grad det er mulig, og skal ikke uten videre behandles med jerntilskudd. Immunaktiveringen som medfører opphopning av jern i jernlagrende celler med påfølgende redusert tilgang på jern til andre formål kan være hensiktsmessig ved infeksjoner og kreftsykdommer fordi både mikroorganismer og kreftceller har behov for jern og vil hemmes av redusert jerntilgang (2).

    Det er vist at økt jerntilgang kan ha negative følger både ved infeksjoner og kreftsykdommer (13). Ved reell jernmangel kombinert med anemi ved kronisk sykdom, bør man likevel vurdere jerntilskudd (5). Dog mangler det retningslinjer for hvilken type behandling ulike pasientgrupper vil kunne ha nytte av (1). Det er for eksempel sannsynlig at peroralt jerntilskudd til pasienter med uttalt inflammasjon vil være lite effektivt på grunn av blant annet redusert opptak av jern fra tarmen. I slike tilfeller kan intravenøst jerntilskudd, kombinert med erytropoietin, ha bedre effekt.

    Kommentarer  ( 0 )
    PDF
    Skriv ut

    Anbefalte artikler