Nedsatt følsomhet for thyreoideahormon

    ()

    sporsmal_grey_rgb
    Abstract
    BAKGRUNN

    BAKGRUNN

    Ved tilstander med nedsatt følsomhet for thyreoideahormon gir ulike defekter lavere effekt av hormonet. Formålet med denne artikkelen er å gi en oversikt over slike tilstander samt oppdatert kunnskap om nedsatt følsomhet for thyreoideahormon, også kjent som thyreoideahormonresistens, med mutasjoner i thyreoideahormonreseptor-β (TRβ).

    KUNNSKAPSGRUNNLAG

    KUNNSKAPSGRUNNLAG

    Artikkelen er basert på et utvalg av engelskspråklige og norske originalartikler og oversiktsartikler funnet etter søk i PubMed og på forfatternes egne erfaringer med pasientgruppen.

    RESULTATER

    RESULTATER

    Thyreoideahormonresistens har lenge vært en kjent årsak til nedsatt virkning av thyreoideahormon. Siste tiår er flere andre tilstander med nedsatt følsomhet for thyreoideahormon blitt beskrevet, og det er påvist mutasjoner i genene som koder for thyreoideahormonreseptor-α (TRα), en cellemembrantransportør, og dejodinasene, som metaboliserer tyroksin (T4) til det bioaktive trijodtyronin (T3). Tilstandene varierer i klinisk bilde og biokjemisk profil.

    FORTOLKNING

    FORTOLKNING

    Thyreoideahormonresistens kan ut fra kliniske og biokjemiske funn feiltolkes som hypertyreose, og pasientens tilstand kan bli forverret dersom den behandles som dette. Det er derfor viktig å kjenne de forskjellige sykdomsmanifestasjonene og differensialdiagnoser.

    Abstract

    BACKGROUND

    In conditions with impaired sensitivity to thyroid hormone, reduced effect of thyroid hormone is attributable to various defects. The purpose of this article is to give an overview of these conditions, as well as to provide updated knowledge on impaired sensitivity to thyroid hormone, also known as thyroid hormone resistance, with mutations in thyroid hormone receptor β (TRβ).

    MATERIAL AND METHOD

    This article is based on a selection of English-language articles, and Norwegian original and review articles found in PubMed, and the authors’ own experiences with this patient group.

    RESULTS

    Thyroid hormone resistance has long been a recognised cause of the reduced effect of thyroid hormone. Several other conditions that involve impaired sensitivity to thyroid hormone have been described in recent decades, and mutations have been identified in genes that code for thyroid hormone receptor α (TRα), a cell membrane transporter, as well as in the deiodinases that metabolise thyroxine (T4) to the bioactive form triiodothyronine (T3). The conditions vary in terms of their clinical picture and biochemical profile.

    INTERPRETATION

    Based on clinical and biochemical findings, thyroid hormone resistance may be erroneously interpreted as hyperthyroidism. In patients with thyroid hormone resistance, the condition may be exacerbated if it is treated as hyperthyroidism. It is therefore essential to recognise the conditions and their differential diagnoses.

    Artikkel

    Ved tilstander med nedsatt følsomhet for thyreoideahormon, inklusive thyreoideahormonresistens, foreligger det forhøyede nivåer av hormonet uten samtidig supprimert thyreoideastimulerende hormon (TSH). Dette kan skyldes defekter i thyreoideahormonreseptorene, i selve transporten av hormonet over cellemembranene eller i den intracellulære metabolismen av hormonet. Tilstandene varierer både når det gjelder klinisk bilde og blodprøvesvar. De fleste er sjeldne, men thyreoideahormonresistens er viktig å kjenne til for å unngå overdiagnostisering og feilbehandling for antatt hypertyreose.

    Thyreoideahormonresistens ble først beskrevet av Samuel Refetoff og medarbeidere i 1967 (1). Han ble oppmerksom på tre beslektede pasienter med forhøyede nivåer av thyreoideahormon i blodet, men ingen symptomer på tyreotoksikose.

    I 1989 ble det genetiske grunnlaget for tilstanden kjent, da man fant en mutasjon i TRβ-genet (2). På 2000-tallet ble flere syndromer med nedsatt følsomhet for thyreoideahormon identifisert og flere mutasjoner i ulike gener påvist (3). I 2012 innførte man derfor et samlebegrep, «forstyrret følsomhet for thyreoideahormon», som inkluderte alle defekter med forstyrret biologisk aktivitet av kjemisk intakt thyreoideahormon utskilt i normal eller økt mengde (4).

    Kunnskapsgrunnlag

    Kunnskapsgrunnlag

    Denne artikkelen er basert på søk i PubMed for perioden 1.1. 1990 – 1.11. 2014 med søkestrengen «(thyroid hormone resistance OR thyroid hormone resistance syndrome OR reduced sensitivity to thyroid hormone OR impaired sensitivity to thyroid hormone) AND (history OR etiology OR epidemiology OR symptoms OR pathogenesis OR treatment)». Søket var begrenset til engelskspråklige og norske artikler og studier gjennomført på mennesker.

    Dette ga totalt 1 121 artikler. Titlene ble lest og vurdert ut fra relevans – altså om artikkelen hadde tema tilknyttet thyreoideahormonresistens som en vesentlig del av innholdet. Totalt ble 182 artikler valgt ut. For disse ble sammendraget lest, og så ble 33 artikler plukket ut. Disse ble lest i fulltekst, noe som resulterte i at 26 artikler ble inkludert. Etter gjennomgang av artiklenes referanselister ble ytterligere fem artikler inkludert.

    Generelt

    Generelt

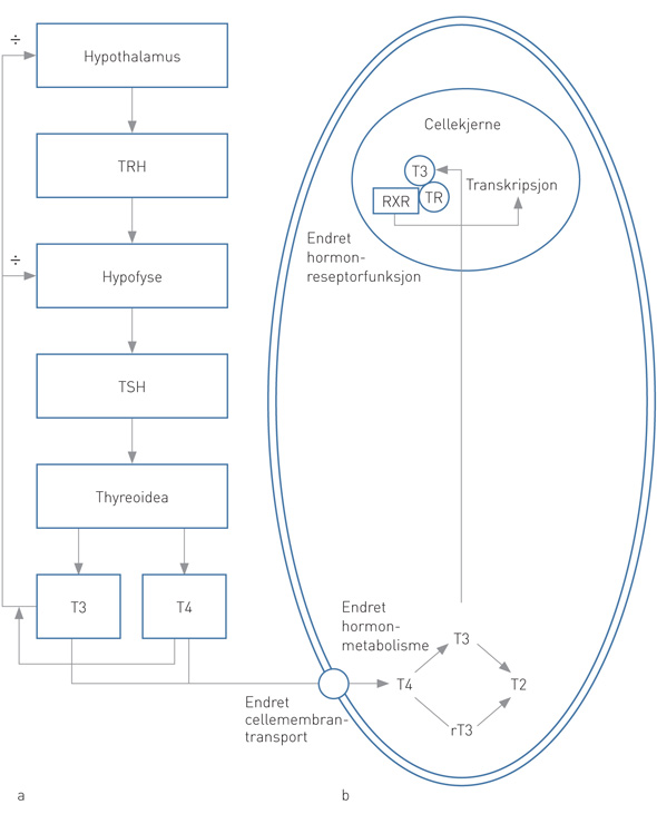
    Thyreoideahormon er nødvendig for normal utvikling og vekst hos mennesket. Hormonet regulerer cellenes basalstoffskifte ved å påvirke oksygenforbruk og varmeproduksjon (5). Nivået av thyreoideahormon i blodbanen reguleres via hypothalamus-hypofyse-thyreoidea-aksen (fig 1) (6, 7). For normal virkning av hormonet trengs adekvat konsentrasjon i blodet samt normale signalveier på cellenivå i målorganet.

    Dette oppnås via flere steg: intakt thyreoideahormon, transport over cellemembranen, hormonaktivering gjennom intracellulær metabolisme og translokasjon inn i cellekjernen, binding til hormonreseptorer og interaksjon med koregulatorer og dermed endret uttrykk av målgener (6).

    Tilstander med nedsatt følsomhet for thyreoideahormon kan inndeles i tre grupper ut fra endret funksjon av hormonreseptor, endret transport over cellemembranen, endret hormonmetabolisme (7) (tab 1).

    Tabell 1

    Oversikt over de ulike tilstandene med nedsatt følsomhet for thyreoideahormon (5 – 7)

    Etiologi

    Tilstand/gen

    Arv

    Biokjemi

    Fenotype

    Defekt i thyreoideahormonvirkning

     

    Thyreoideahormonresistens-β

    Autosomalt dominant

    TSH: Normalt

    FT4: Høyt FT3: Høyt

    T4, T3: Høyt

    Asymptomatisk

    Ev. struma, sinustakykardi Blanding av hypo- og hypertyreot symptombilde

     

    Thyreoideahormonresistens-α

    Autosomalt dominant

    TH: Lavt

    T3: Høyt

    rT3: Lavt

    Forsinket vekst, utvikling og benalder. Obstipasjon. Lærevansker

     

    Ikke-thyreoideareseptor-thyreoideahormonresistens Ukjent gen

    Autosomalt dominant

    TSH: Normalt

    FT4: Høyt

    FT3: Høyt

    T4, T3: Høyt

    Lik som for thyreoideahormonresistens-β

    Defekt i thyreoideahormon cellemembrantransport

     

    MCT8

    X-bundet

    T3, FT3: Høyt

    rT3: Lavt

    T4: Lavt/normalt

    Fysisk og psykisk utviklingshemning. Ataksi

    Defekt i thyreoideahormonmetabolisme

     

    SBP2

    Autosomalt recessiv

    TSH: Høyt

    FT4, T4: Høyt

    T3: Høyt

    rT3: Høyt

    S-Se: Lavt

    Veksthemning. Mild mental og motorisk retardasjon, muskelsvakhet, hørselsvansker. Immunsvikt

    Nedsatt følsomhet på grunn av mutasjoner i TR β-reseptor

    Nedsatt følsomhet på grunn av mutasjoner i TR β-reseptor

    Epidemiologi

    Epidemiologi

    Thyreoideahormonresistens er vanligste årsak til nedsatt følsomhet for thyreoideahormon og skyldes som regel mutasjoner i TRβ-genet (6). Insidensen er usikker, men har vært anslått til omtrent 1 :  40 000 (7, 8). Den hittil største familien som er beskrevet i litteraturen er fra Vestlandet og inkluderte 36 affiserte individer (9).

    Etiologi og patogenese

    Etiologi og patogenese

    Mennesket har to ulike typer thyreoideahormonreseptorer, TRα og TRβ. Disse tilhører kjernereseptorfamilien og kodes av gener lokalisert til henholdsvis kromosom 17 og kromosom 3 (10) – (12). De kjente mutasjonene i TRβ-reseptoren fører til redusert bindingsaffinitet for T3 eller unormal interaksjon med kofaktorer (7). Fordi thyreoideahormonreseptorer kan dimerisere, kan enkelte mutasjoner i TRβ-genet også påvirke friske TR-proteiner, såkalt dominant negativ mutasjon.

    TRα og TRβ er ulikt uttrykt i forskjellige vev (6). TRβ er blant annet rikt uttrykt i lever og hypofyse. I hypofysen vil nedsatt følsomhet for T3 hemme den negative tilbakekoblingen i hypothalamus-hypofyse-thyreoidea-aksen. Dette vil medføre en kompensatorisk stigning i TSH-nivået og dermed økt produksjon av thyreoideahormon, stimulert vekst av skjoldkjertelen og innstilling av en ny likevekt hvor nivåene av T3 og T4 i serum er forhøyet, mens TSH-nivået er normalt eller lett forhøyet.

    Vev med TRα-dominans, som hjertemuskulatur, vil utsettes for disse økte nivåene av thyreoideahormon. Tilstanden arves oftest autosomalt dominant, men det er beskrevet tre familier med autosomalt recessiv arvegang (dominant negativ mutasjon) (13).

    Kliniske funn

    Kliniske funn

    De fleste med thyreoideahormonresistens er asymptomatiske. Noen kan imidlertid ha en blanding av hypotyreose- og hypertyreosesymptomer. Det hyppigst beskrevne funnet er struma, som forekommer hos opptil 90 %. Sinustakykardi er også vanlig (6). En tredel av pasientene har lærevansker, og hos et fåtall har det vært rapportert lett mental retardasjon og lavt evnenivå ved formell testing (14).

    Hyperaktivitet og konsentrasjonsvansker er vanlige symptomer, og studier har vist en forekomst av AD/HD på 60 – 70 % hos barna og på 40 – 50 % hos de voksne (14) – (16). Tilstanden er assosiert med forsinket benmodning og kortvoksthet hos barn (17), og det er også beskrevet hørselstap og økt infeksjonstendens (14, 18). I en norsk studie av en stor familie på Vestlandet var de fleste mutasjonsbærerne asymptomatiske (9).

    Tidligere ble thyreoideahormonresistens inndelt på klinisk grunnlag i generell, isolert hypofysær eller perifer vevsresistens (6). Etter påvisning av mutasjoner i TRβ-genet er denne inndelingen forlatt fordi flere av undergruppene kan foreligge hos pasienter med samme mutasjon (19, 20).

    Diagnostikk

    Diagnostikk

    Hos personer med thyreoideahormonresistens kan det være ulikt kliniske bilde og ulike thyreoideafunksjonsvariabler, men det foreligger som regel fire kardinaltegn (ramme 1). Laboratorieprøver viser som regel forhøyet nivå av FT4 og fritt T3 (FT3), total T4 og total T3 samt revers T3 (rT3), mens TSH-nivået er normalt eller lett forhøyet. Det kan også være forhøyet serum-tyreoglobulin (TG) som uttrykk for økt aktivitet i thyreoidea.

    RAMME 1

    Kardinaltegn ved nedsatt følsomhet for thyreoideahormon

    • Høy serum-FT4-konsentrasjon (og vanligvis også FT3)

    • Ikke supprimert (normal eller høy) serum-TSH

    • Mangel på vanlige symptomer og tegn som ved hypertyreose

    • Struma

    For primærutredning av thyreoideaforstyrrelser anbefales måling av TSH-nivå og FT4-nivå. Ved prøvesvar typisk for thyreoideahormonresistens, med høyt FT4-nivå og ikke-supprimert thyreoideastimulerende hormon, er en god anamnese med vektlegging av familiehistorie og symptomer på hyper- og hypotyreose viktig. Mistenkes thyreoideahormonresistens, anbefales det i første omgang å ta en kontrollprøve der det også måles TSH-reseptorantistoff (TRAS). Viser kontrollprøven samme resultat for TSH- og FT4-nivå, bør en ny blodprøve måles med en annen analytisk metode for å utelukke heterofile antistoffer og for å redusere sannsynligheten for analytisk interferens. Spesialiserte hormonlaboratorier i Bergen og Oslo kan bidra med veiledning. Diagnosen kan bekreftes med gentesting. Dette utføres i Norge ved Hormonlaboratoriet, Oslo universitetssykehus, Aker.

    Andre tilstander vil oftest kunne utelukkes ved grundig anamnese, undersøkelse av thyreoideafunksjonsvariabler og MR-undersøkelse av hypofysen (10). Det kan derimot noen ganger være vanskelig å skille thyreoideahormonresistens fra TSH-produserende hypofyseadenom. TSHα-enhet i blodet kan måles forhøyet ved sistnevnte. Om man ikke kommer i mål, kan man gjøre Werners test, der man administrerer liotyronin (80 – 100 μg i 8 – 10 dager). Det skal normalt gi fall i TSH-nivået. Manglende fall taler for hypofyseadenom (21).

    Asymptomatiske slektninger til pasienter med påvist thyreoideahormonresistens behøver ikke utredes.

    Differensialdiagnoser

    Differensialdiagnoser

    Et viktig poeng er at thyreoideahormonresistens kan lede til feiltolkning av prøvesvar. Høyt FT4-nivå kan i noen tilfeller bli feilaktig oppfattet som Graves’ sykdom, toksisk adenom eller toksisk knutestruma, men fravær av supprimert thyreoideastimulerende hormon bør vekke mistanke om mulig thyreoideahormonresistens, eventuelt sekundær hypertyreose. Radiojodterapi eller tyreoidektomi ved thyreoideahormonresistens mistolket som Graves’ sykdom er feilbehandling (14).

    Alle tilstander med forhøyet FT4-nivå med ikke-supprimert thyreoideastimulerende hormon er aktuelle differensialdiagnoser. Feil i laboratorieanalysene må utelukkes samt endrede forhold ved bindeproteiner, som ved familiær dysalbuminisk hypertyroksinemi, en arvelig tilstand hvor en mutasjon i albuminproteinet gir økt binding av tyroksin og økt serumnivå av total T4, mens FT4-nvået vil være normalt (22). Medikamentell behandling med tyroksin, amiodaron og heparin vil også kunne gi feilmålinger. Alvorlig syke pasienter vil kunne få forandringer i thyreoideafunksjonsvariabler og utgjør en mulig differensialdiagnose. Dersom slike årsaker er utelukket, foreligger det mest sannsynlig et TSH-produserende hypofyseadenom (3).

    Prognose og behandling

    Prognose og behandling

    Forløpet er varierende. De fleste forblir asymptomatiske og oppnår normal høyde som voksne, mens enkelte blir kortvokste og med lett mental retardasjon. Symptomer på hyperaktivitet avtar som regel med økende alder.

    Behandling er oftest ikke nødvendig. Pasienter som plages av palpitasjoner, takykardi og tremor kan ha effekt av betablokkere (23). Noen studier har vist effekt av tyroksin eller liotyronin, fortrinnsvis til barn med forsinket utvikling og til pasienter med dominerende hypotyreosesymptomer. På grunn av ulik følsomhet for thyreoideahormon i ulike vev er det imidlertid en risiko for å indusere tyreotoksikose ved slik behandling.

    Nedsatt følsomhet for thyreoideahormon med mutasjon i TR α

    Nedsatt følsomhet for thyreoideahormon med mutasjon i TR α

    Mutasjon i TRα-reseptoren ble først beskrevet i 2012, og siden er flere tilfeller blitt identifisert (19, 24, 25). Reseptoren er ikke involvert i tilbakekobling av hypothalamus-hypofyse-thyreoidea-aksen, og thyreoideafunksjonstestene blir dermed annerledes enn ved thyreoideahormonresistens. Det foreligger typisk høy total T3-total T4-ratio samt lav rT3, mens TSH- og FT4-nivået oftest er innen normalområdet. Tilstanden vil derfor ikke bli fanget opp dersom bare standardprøvene analyseres (3). Nivået av veksthormon og insulinliknende vekstfaktor 1 (IGF1) er ofte lave.

    Ved genetisk utredning kan man teste for kjente mutasjoner. Det kliniske bildet domineres av veksthemning og forsinket benutvikling, obstipasjonsplager, bradykardi og mild forsinket mental utvikling. Behandling med tyroksin og veksthormon kan forsøkes. Det er beskrevet innhenting av vekst og benalder ved tyroksinbehandling i tidlig barndom samt forbedring av obstipasjonsplager og normalisering av dyslipidemi (19). På kognitive og motoriske evner er det derimot begrenset effekt av behandling (24).

    Nedsatt følsomhet for thyreoideahormon uten kjente genmutasjoner

    Nedsatt følsomhet for thyreoideahormon uten kjente genmutasjoner

    Noen pasienter har et nær identisk klinisk og biokjemisk bilde som ved thyreoideahormonresistens, men uten at man kan påvise mutasjon i TRβ-genet. Disse klassifiseres som ikke-thyreoideareseptor-thyreoideahormonresistens og utgjør om lag 10 – 15 % av pasientene med thyreoideahormonresistens (6). Hos disse er patogenesen usikker, men man mistenker at de har mutasjon i gener som koder for koaktivatorer eller korepressorer for thyreoideahormonreseptoren.

    Defekter i transporten av thyreoideahormon

    Defekter i transporten av thyreoideahormon

    Monokarboksylasetransportør 8 (MCT8)-mutasjon

    Monokarboksylasetransportør 8 (MCT8)-mutasjon

    Tidligere antok man at thyreoideahormon passivt diffunderte over cellemembranen, men i 2004 ble det påvist en mutasjon i genet som koder for monokarboksylasetransportør 8 (MCT8) på X-kromosomet. Denne mutasjonen var assosiert med redusert transport av T4 over cellemembranen (25). MCT8 er en aktiv og spesifikk cellemembrantransportør for thyreoideahormon og er uttrykt i flere vev. Blant annet har den trolig stor betydning i enkelte hjernesentre og er muligens også viktig for transport over blod-hjerne-barrieren (26) – (28).

    MCT8-mutasjonene viste seg å være den genetiske basis for Allan-Dudleys syndrom. Denne tilstanden har X-bundet arvegang og et alvorlig klinisk bilde, med debut av psykomotorisk retardasjon i spedbarnsalderen (3). Pasientene har som regel alvorlig mental retardasjon, med en IQ under 40, og 25 % får epileptiske anfall (6). Laboratorieprøver viser markert forhøyet FT3- og total T3-nivå, sterkt redusert rT3-nivå og en sterkt forhøyet total T3-rT3-ratio (3). Diagnosen fastsettes ved genetisk testing.

    Det finnes ingen kurativ behandling. Behandling med propyltiouracil har vært forsøkt, med noe bedring på metabolske variabler, men uten bedring når det gjelder psykomotorisk utvikling (26, 29). De fleste dør i ung alder, men det er beskrevet mildere symptombilde hos noen få pasienter med restfunksjon i transportøren av thyreoideahormon (29). Feil i MCT8 er en sjelden tilstand, men interessant fordi den viser at thyreoideahormon er avhengig av transportører for effektivt å passere cellemembranen.

    Defekter i metabolismen av thyreoideahormon

    Defekter i metabolismen av thyreoideahormon

    Mutasjon i SECIS (selenoccystein (sec) insertion sequence)-bindeprotein 2 (SBP2)

    Mutasjon i SECIS (selenoccystein (sec) insertion sequence)-bindeprotein 2 (SBP2)

    Mutasjoner i SBP2-genet er den hittil eneste kjente årsak til arvelig defekt i metabolismen av thyreoideahormon hos mennesket og ble første gang rapportert i 2005 (29). Den intracellulære metabolismen av thyreoideahormon reguleres av tre selenoprotein-jodtyronin-dejodinaser. Aminosyren selenocystein (Sec) er nødvendig for enzymenes aktivitet (3). Mutasjonene fører til at et kodon for selenocystein ikke avleses og dejodinasene, som er selenoproteiner, fungerer ikke (30).

    Insidensen er ukjent, men det er så langt beskrevet åtte familier og 14 ulike mutasjoner i SBP2-genet (29). Arvegangen er autosomalt recessiv, og det er ingen kjønnsforskjell. Klinisk ser man veksthemning, mild mental og motorisk retardasjon, hørselsvansker og i noen tilfeller immunsvikt. Laboratorieprøver viser forhøyet nivå av FT4, total T4 og rT3, lavt eller normalt nivå av total T3 samt normalt eller lett forhøyet TSH-nivå (29). Diagnosen fastsettes ved genetisk testing. Det er beskrevet effekt på vekstretardasjonen ved liotyroninbehandling (31).

    Konklusjon

    Konklusjon

    Det finnes ulike tilstander med forstyrrelse i følsomheten for thyreoideahormon, og disse varierer både i klinikk og biokjemisk profil. Thyreoideahormonresistens er den vanligste og best karakteriserte, og det er viktig at den ikke feiltolkes og behandles som hypertyreose. Man bør kjenne til årsaker til forstyrrelse i følsomheten for thyreoideahormon for å kunne vurdere uvanlige prøvekonstellasjoner på biokjemiske variabler på thyreoideafunksjonen.

    Kommentarer  ( 0 )
    PDF
    Skriv ut

    Anbefalte artikler