Background.
The concept «medical futile treatment» is disputed and is not unequivocally defined. The paper explores legitimate disagreement, autonomy and decision making processes in two cases concerning withdrawal of treatment. We suggest a decision making procedure for such cases.
Material and methods.
A case study of two dilemmas discussed in Norwegian mass media: a four-year-old girl with severe brain damage and a ten-year-old girl with leukaemia. Sources are public documents, newspaper articles and scientific papers. The framework used to evaluate the cases is based on ethics theory and a procedural framework originally developed for priority setting in healthcare.
Results.
Both cases illustrate disagreement between health personnel and relatives. What seemed to be a medical disagreement turned out to be a conflict where the parties valued the expected outcomes from treatment differently. The doctors found the treatment to be futile in both cases, while the parents disagreed. The conflict was not solved by giving the parents decisive influence in the decision making process. The decision making process did not adhere to standard requirements for due processes.
Interpretation.
Decisions on withdrawal of treatment should not be made by the doctors alone. Such decisions entail choices between values where there may be legitimate disagreement between affected parties. In unsolved conflicts the case should be handed to a clinical ethics committee or another independent board to ensure legitimacy and trust in the decision making process.
I de senere år har vi gjennom mediene vært vitne til flere saker der pårørende og helsepersonell har vært uenige i beslutninger som gjelder avslutning av behandling (1) – (4). I slike saker argumenterer gjerne helsepersonellet med at behandlingen synes å være medisinsk nytteløs, at den ikke lenger er til beste for pasienten og at videre behandling påfører pasienten lidelse eller gir vedkommende et uverdig liv (5, 6).
Begrepet «medisinsk nytteløs behandling» er omdiskutert og vanskelig å definere eksakt (7, 8). Det brukes i kliniske beslutningsprosesser, noen ganger bare implisitt, andre ganger eksplisitt ovenfor de pårørende, mediene eller rettsvesenet. Det er også brukt skriftlig i retningslinjer for HLR- (9). I slutten av 1980-årene og tidlig i 1990-årene ble det skrevet en rekke artikler der man forsøkte å klargjøre hva «medisinsk nytteløs behandling» betyr og hva det innebærer at klinikere kan bruke sitt kliniske skjønn eller sin kunnskap for å avgjøre om en behandling er medisinsk nytteløs. Helft og medarbeidere deler i en oversiktsartikkel litteraturen omkring nytteløs behandling i fire perioder (10).
Første periode: Forsøk på å definere begrepet «medisinsk nytteløs behandling» (11). Forslagene til definisjon ble kritisert fra ulike hold, spesielt fordi det var umulig å gjøre definisjonen helt «fysiologisk» og verdinøytral. Definisjonene ga stor beslutningsmakt til legene. Man måtte innse at slike beslutninger innebærer både faglige og verdimessige valg (12).
Annen periode: Forsøk på å løse dilemmaet ved bruk av empiriske data (13). Er et tiltak nyttig hvis sjansen for overlevelse er mer enn 2 %, 10 % eller 25 %? De fleste studier av legers holdninger viser stor variasjon i hvor de vil sette grensen (10). Foruten sannsynligheten for et nyttig utfall må man også forholde seg til usikkerheten i studiene man referer til, usikkerhet i tolking av studiene, usikkerhet omkring resultatenes overføringsverdi og usikkerhet rundt det kliniske bildet til pasienten.
Tredje periode: Forsøk på å definere hvem det er som skal ta disse beslutningene. Pasientautonomi ble satt opp som et alternativ til klinisk autonomi. Det var klarlagt at disse beslutningene også innebærer verdivalg der det kan oppstå legitim uenighet om hva det er riktig å vektlegge. Selv om man styrket pasientautonomien, klarte man ikke alltid å komme frem til gode løsninger.
Fjerde periode: Mye av litteraturen som vektlegger behandlingsavslutning i dag, dreier seg om hvordan man kan utvikle legitime prosedyrer for vanskelige medisinsk-etiske beslutninger ved livets yttergrenser (10). Med legitimitet menes at beslutningen er velbegrunnet og oppfattes som akseptabel i befolkningen.
Hva kan vi lære av den internasjonale litteraturen? Det er uenighet om faglige vurderinger og uenighet om verdier. Verken legeautonomi eller pasientautonomi løser problemet ved dyp, vedvarende uenighet. Gode prosedyrer for håndtering av uenighet er nødvendig for å sikre legitimitet og tillit i befolkningen. Dette leder oss til tre nøkkelspørsmål som vi vil bruke som teoretisk rammeverk i en analyse av to mye omtalte saker som handler om behandlingsavslutning i Norge. De tre nøkkelspørsmålene er:
Var det legitim uenighet i det aktuelle tilfellet?
Hvilken betydning hadde pasientautonomi?
Hvilke prosedyrer ble fulgt?
Vi vil til slutt komme med et konkret forslag til prosedyre for å sikre en mest mulig legitim beslutningsprosess i vanskelige saker som angår behandlingsavslutning.
Materiale og metode
Dette er en case-studie. En slik studiedesign er velegnet til å undersøke kontekstavhengig kunnskap, erfaring og handling (14). I denne saken avgrenser vi analysen til fenomenet «behandlingsavslutning», som kan oppfattes som rene medisinske valg, som etiske valg eller som en kombinasjon av disse. Vi vil derfor ikke legge vekt på aspekter som kommunikasjonsproblemer, medienes rolle og spørsmål om ressursbruk.
Kilder
Kildematerialet er offentlige dokumenter, bl.a. fra domsavsigelser og fra Helsetilsynet, medieoppslag og relevante vitenskapelige publikasjoner (15) – (17). Medioppslagene er funnet i ATEKST, norsk database med tekstarkiv for 18 aviser, tidsskrifter og telegrambyråer. Det første søkeordet (navn på pasient 1) ga 126 treff, det andre (navn på pasient 2) 32 treff. Vi søkte også med ordene «nytteløs medisinsk behandling» og «avslutning av behandling». Vi leste alle artiklene og refererer de artiklene som er mest relevante for den etiske analysen (2, 4, 17) – (21). Kilder som lå til grunn for forslaget til en legitim prosedyre er hovedsakelig hentet fra deliberativ teori og et tilsvarende proseduralt rammeverk for prioriteringsbeslutninger (22).
Analyse
Vi analyserte de to sakene med utgangspunkt i våre tre nøkkelspørsmål, og tok kun utgangspunkt i det som har vært skrevet i mediene og gjort offentlig gjennom domsavsigelser og rapporter.
Et barn med betydelig hjerneskade
Var det legitim uenighet?
Slik konflikten mellom barnets far og legene på sykehuset ble fremstilt i mediene og i en rapport fra tingretten, synes det som om utgangspunktet var uenighet om barnets tilstand og prognose (ramme 1). Behandlingsteamet mente at videre behandling var nytteløst og uetisk, mens faren mente at hun hadde et utviklingspotensial for bedring. Legene støttet sitt synspunkt på faglitteratur og tidligere erfaringer med sterkt hjerneskadede barn. De fikk også støtte ved annenhåndsvurdering (second opinion) innhentet fra andre sykehus (17). Faren argumenterte ut fra egne observasjoner og med støtte fra en venn av familien (lege). Dette kan i utgangspunktet se ut som medisinsk uenighet, der man kan komme frem til en løsning basert på overbevisende dokumentasjon og bred støtte fra kvalifiserte personer. Men her ble det altså ikke enighet mellom partene. Det så ut som det også var uenighet om verdien av mulige behandlingsutfall. I slike saker er det ofte uenighet mellom de pårørende og helsepersonellet om verdsetting av pågående lidelse eller fremtidig livskvalitet (23). Det kan også være uenighet om prinsipper: Prinsippet om ikke å skade kan være i konflikt med et prinsipp om livets ukrenkelighet eller egenverdi (24).
Pasient 1. En fire år gammel jente ble innlagt i intensivavdelingen ved et universitetssykehus etter en rasulykke. Hun hadde da hatt respirasjons- og hjertestans, og det var startet gjenoppliving prehospitalt. Hun fikk tilbake hjerteaktivitet, men hadde behov for respiratorbehandling. Det ble etter hvert konstatert store hjerneskader. På bakgrunn av omfattende undersøkelser kom sykehuset frem til at hun hadde varige ikke-opprettbare skader som rammet kognitive, sansemessige og kroppslige funksjoner. Legene konkluderte med at videre behandling var nytteløst. I en rapport fra tingretten står det:
«Saksøkte har konkludert med at videre behandling er nytteløs. Legene ved sykehuset er videre av den oppfatning at dersom hun kan oppleve smerte vil hun påføres lidelse ved sugingen av slim i luftveiene og ved spasmene. Legene mener at det er etisk uforsvarlig å forlenge (jentas) liv ved videre respiratorbehandling» (19).
Faren, derimot, mente at jenta hadde et utviklingspotensial og mente å se tegn til viljestyrt bevegelse og respons på kontakt. Han var ikke enig med legene i at man skulle avslutte respiratorbehandlingen.
Dette var utgangspunktet for en lang og krevende sak for jentas pårørende, venner, helsepersonell, ledelsen ved sykehuset, politikere, etikere, mediene og ikke minst folk flest.
Vi vet ikke sikkert i denne saken hvilke prinsipper det var uenighet om, men det kan synes som om ønsket om videre behandling var begrunnet i tanken at «så lenge det er liv, er det håp». Legene begrunnet sin beslutning i plikten til ikke å påføre pasienten mer lidelse. Slik uenighet krever en annen type prosesser enn kun faglig annenhåndsvurdering.
Hvilken betydning hadde pasientautonomi?
Legene kom raskt frem til at behandlingen av barnet burde avsluttes. Etter ni dager ble dette første gang tatt opp med faren (17). Han motsatte seg dette og ønsket utsettelse. Legene etterkom dette, og flere faktorer gjorde at beslutningen ble utsatt. Det gikk nesten fem måneder før behandlingen ble avsluttet. Man kan tolke dette som at retten til medbestemmelse ble strukket langt.
I saker med alvorlig syke barn er det som regel foreldrene som får bestemmelsesrett for barnet. Man antar at foreldrene er best skikket til å ivareta barnets beste. Men disse rettighetene er ikke absolutte. Ifølge pasientrettighetsloven har pasienter rett til å motsette seg behandling, men de eller deres pårørende har ikke samme rett til å kreve behandling (25). Samtidig er behandlende helsepersonell forpliktet til å utøve det de mener er faglig forsvarlig og omsorgsfull hjelp for pasienten ifølge helsepersonelloven, og de har meldeplikt til barnevernet dersom det er tegn på omsorgssvikt.
Hvilke prosedyrer ble fulgt?
Frem til i dag har det ikke eksistert nasjonale etiske retningslinjer for behandlingsavslutning. Det ble heller ikke offentlig vist til skriftlige retningslinjer for behandlingsavslutning ved sykehuset – selv om slike finnes (26). Ifølge Helsetilsynets tilsynssak, som omhandler kommunikasjonen mellom sykehuset og faren, ble han løpende informert om barnets tilstand, og det ble gitt uttrykk for hva legene ønsket å gjøre videre (17). Det ble også innhentet uavhengige annnenhåndsvurderinger fra ulike sykehus og fagdisipliner, og faren fikk mulighet til å hente inn ytterligere vurderinger og ble informert om muligheten til å klage. Sykehusets kliniske etikkomité ble informert, men ble ikke benyttet i den videre prosessen. Begrunnelsen var at flere av medlemmene var inhabile. Det ble ikke tatt kontakt med en ekstern klinisk etikkomité eller annen uavhengig nemnd. Faren klaget til helsetilsynet i fylket og anket saken inn for lagmannsretten. Dagen før saken skulle opp, inviterte biskopen i Bjørgvin partene til mekling. Der ble det enighet om at behandlingen skulle avsluttes (17).
Pasienter og pårørende har formell klageadgang til helsetilsynet i fylket. Klageretten gjelder blant annet om lover, forskrifter og retningslinjer er fulgt, om kvaliteten på tjenesten er god nok og om behovet for helsetjenester er dekket. Saken gjennomgås da av en tredje part som ikke er involvert i behandlingen. Men dyp etisk uenighet om hva som er et akseptabelt liv eller akseptabelt smertenivå for pasienter krever mer enn vurdering av faglig forsvarlighet. Prosedyren i denne saken sikrer ikke tilstrekkelig legitimitet. Det ble ikke vist til offentlig kjente og aksepterte etiske retningslinjer for behandlingsavslutning, og saken ble ikke behandlet av sykehusets kliniske etikkomité eller en uavhengig nemnd.
En ti år gammel jente med leukemi
Var det legitim uenighet?
Uenigheten dreide seg også her om hvorvidt videre behandling var nytteløs eller ikke (ramme 2). Legene mente det var nytteløst, siden behandlingen ikke hadde ønsket effekt på tilstanden og det ikke fantes andre behandlingsalternativer. Foreldrene så på behandlingen som nyttig, da de mente at den kunne gi dem mer tid med datteren og enda en mulighet til å avklare om det fantes annen terapi. Ut fra de sparsomme opplysningene man fikk gjennom mediene i denne saken vet vi ikke om videre behandling av infeksjonen ville ha påført barnet smerter eller forlenget en allerede påbegynt dødsprosess vesentlig. Vi har ingen grunn til å tro at det var manglende kommunikasjon som var hovedproblemet. I dette tilfellet var det uenighet om verdien av behandlingen. Slik uenighet kan være legitim og bør fremlegges for en uavhengig instans.
Pasient 2. En ti år gammel jente med leukemi var innlagt ved et universitetssykehus. Hun var svært syk. Legene oppga at hun hadde fått alle former for behandling som det var mulig å gi, hun ble blant annet behandlet for en soppinfeksjon i lungene. Beinmargstransplantasjon kunne vært aktuell behandling av grunnlidelsen, men hun var for syk til å tåle dette (8). Legene avsluttet en del av støttebehandlingen fordi de mente at den ikke hadde effekt (referert av foreldrene på TV2).
Foreldrene ble intervjuet av TV2 da de opplevde at legene avsluttet behandlingen av datteren uten at de var tilstrekkelig informert eller hadde gitt sitt samtykke til dette (24). De ønsket også sykehusets hjelp til å forespørre utenlandske eksperter om en annenhåndsvurdering. Det fikk de, uten at de amerikanske legene kom til andre konklusjoner.
Sykehuset ønsket ikke å forelegge saken for klinisk etisk komité. Statssekretær Wegard Harsvik påla sykehuset å sende saken til klinisk etikkomité ved et annet universitetssykehus. På grunn av ferieavvikling tok det tid før en nemnd ble nedsatt med medlemmer fra ulike sykehus. Nemnda støttet legenes beslutning om å avslutte behandlingen. Foreldrene godtok ikke nemndas råd. Jenta døde få dager senere.
Hvilken betydning hadde pasientautonomi?
Fordi de følte at de ikke ble hørt, brukte foreldrene mediene for å fremme sin sak. Henvisning til informert samtykke ut fra prinsippet om autonomi førte ikke frem – fordi det i Norge ikke eksisterer noen rett til å kreve behandling. Foreldrene mente at de ikke hadde fått avslaget begrunnet, men dette er vanskelig å avgjøre ut fra den informasjon som foreligger offentlig. Heller ikke i denne saken kunne vektlegging av medbestemmelse løse vedvarende uenighet.
Hvilke prosedyrer ble fulgt?
Foreldrene klaget til helsetilsynet i fylket, uten å få medhold. Fylkeslegen viste til at retten til pårørendes medvirkning var overholdt, selv om foreldrene ikke ga sitt samtykke til behandlingsavslutning. Den lokale kliniske etikkomité ved sykehuset ble ikke kontaktet om saken. Etter krav fra departementet ble det dannet en ad hoc-nemnd (4). Nemndas medlemmer var uavhengige i den forstand at de var tilknyttet etiske komiteer ved andre sykehus. Heller ikke i denne saken hadde helsetjenesten tilstrekkelig innarbeidede prosedyrer for håndtering av konflikter vedrørende behandlingsavslutning.
Diskusjon
Disse sakene er eksempler på uenighet som kan oppstå når leger mener at videre behandling er nytteløst. Avgjørelsen om behandlingsavslutning i disse to sakene synes å være riktige ut fra et medisinsk og et etisk ståsted. Men da det oppsto uenighet, ble sakene ikke håndtert på en måte som kunne sikre at befolkningen også fikk tillit til at beslutningene var akseptable.
Vår analyse tok utgangspunkt i offentlig tilgjengelig materiale. Gjennomgangen av de to taushetsbelagte sakene gir derfor ikke full oversikt over hva som faktisk skjedde, og sakene ser sikkert annerledes ut «fra innsiden». Men fordi ett av hovedkravene til legitime prosesser er åpenhet og tilgjengelighet, ønsket vi å vurdere prosessene slik de fremsto i og for offentligheten. Vi tar høyde for at disse sakene har minst to sider, men mener de illustrerer relevante aspekter ved beslutningsprosesser der det er spørsmål om pasienten utsettes for nytteløs behandling.
Gjennom analysen har vi påpekt viktigheten av å undersøke hva uenigheten faktisk dreier seg om. Er behandlingen nytteløs ut fra ønsket om å nå et mål (f.eks. sykdomsfri overlevelse), eller er det utfallet i seg selv som ikke tilskrives verdi (f.eks. overlevelse i komatøs tilstand)? Mohindra understreker nytten av at pasient/pårørende og lege har avklart dette før en intervensjon blir karakterisert som medisinsk nytteløs (12). Hun viser også hvordan man ved å definere mål og verdi klargjør hva leger plikter å gjøre for pasientene. Legers henvisning til kravet om «forsvarlig helsehjelp» kan skjule verdivalg og løser ikke nødvendigvis konflikter. Både helsetilsynets og rettsvesenets henvisning til at legene må avgjøre hva som er faglig forsvarlig, tilfredsstilte ikke foreldrene i disse sakene.
Innen moderne medisinsk etikk, særlig i den amerikanske tradisjonen, er pasientautonomi en viktig begrunnelse for å gi pasient og pårørende sterkere beslutningsmyndighet, spesielt dersom uenigheten dreier seg om verdivalg. Men i disse sakene fremsto ikke pasientautonomi som en løsning. Ved uenighet nytter det ikke å flytte beslutningsmyndigheten fra en part til en annen. Ved dyp uenighet om etiske spørsmål trengs det legitime prosedyrer. Dette er en viktig innsikt bak den «deliberative dreining» i etikken – der man fremholder demokratisering av etisk vanskelige valg. Begrunnelsen finnes hos blant andre filosofen Habermas, som i sin diskursetikk definerer en handling som moralsk gyldig dersom den er forenlig med normer som kan aksepteres av alle berørte parter etter en bred offentlig diskusjon (27).
Erfaringer fra andre land viser at innføring av gode prosedyrer for bestemmelser rundt avslutning av nytteløs behandling reduserer den emosjonelle belastningen for personalet, reduserer tiden det tar fra man opplever at pasienten behandles uverdig til han dør og gjør de pårørende mer tilfredse (28). Staten Texas innførte en interessant ikke-juridisk løsning på dette problemet allerede i 1999 (29). The Advanced Directives Act krever at dersom det oppstår uenighet om avslutning av behandling, skal saken behandles i en klinisk etikkomité med strenge krav til beslutningsprosessen. Erfaringene fra Texas etter to år viser at etikkomiteen var enig med behandlingsteamet i 43 av 47 tilfeller. I samme perioden økte antall eksplisitte beslutninger om nytteløs behandling med 67 %. Fine & Mayo mener at loven fremmer åpenhet, den etablerer grenser for hva de pårørende kan kreve og den setter grenser hvor lenge man skal behandle en pasient før beslutningen gjennomføres (29). Kritikere av loven har påpekt at kliniske etikkomiteer ofte ikke er tilstrekkelig representative og at de fleste konflikter kunne vært unngått eller løst ved bedre kommunikasjons- og forhandlingsferdigheter (30, 31).
I Norge skal alle regionale helseforetak sørge for at det finnes en klinisk etikkomité (KEK) ved foretakene. Et av mandatene til komiteen er å være et rådgivende organ for helsepersonell og pasienter. Den lokale etikkomiteen var ikke benyttet i de analyserte tilfellene. Kunne sakene vært sikret bredere og mer tillitskapende behandling hvis den etiske komiteen ved sykehuset eller et annet sykehus hadde vært koblet inn? Det er vanskelig å vurdere, fordi systemet med etiske komiteer er relativt nyetablert i norske sykehus, og de er ikke nødvendigvis utrustet logistisk eller er representative nok til å håndtere pågående saker og gi uavhengige råd. I prinsippet er det en slik institusjonell løsning som må på plass.
I kjølvannet av kasuistikk 1 ble det fremmet et dokument 8-forslag om danning av en uavhengig nemnd (20). Departementet har foreløpig ikke konkretisert planer og mandat for et slikt organ. En tilsvarende diskusjon i 1990-årene omkring rett til behandling i utlandet førte til opprettelsen av Klagenemnda for rett til bidrag ved behandling i utlandet (32). Nemndas avgjørelser var endelige og kunne ikke omgjøres av helseministeren eller ankes videre. Rådet ble etablert for å skape en rettferdig prioriteringsprosess, ved at de som fikk avslag på søknad om bidrag fikk klagerett. Nemnda fulgte åpne prosedyrer, og det ble lagt vekt på å gi grundige begrunnelser for vedtak. Vi mener erfaringen fra denne og tilsvarende klageorganer bør benyttes for enten å styrke systemet med etiske komiteer eller ved etablering av uavhengig nemnd.
Saker som angår behandlingsavslutning har mange likhetstrekk med prioriteringsbeslutninger. Dersom sykehusene følger kunnskapsbaserte kliniske retningslinjer og nasjonale prosedyrer for avslutning av behandling, vil dette sikre en god ivaretakelse av pasientenes rettigheter. Opplysningene om hvilke prosedyrer som gjelder, kan være offentlig tilgjengelig på sykehusenes nettsider. Ved mediekontakt kan det vises til disse, uten at taushetsplikten brytes. Det kan styrke beslutningens kvalitet og legitimitet og befolkningens tillit.
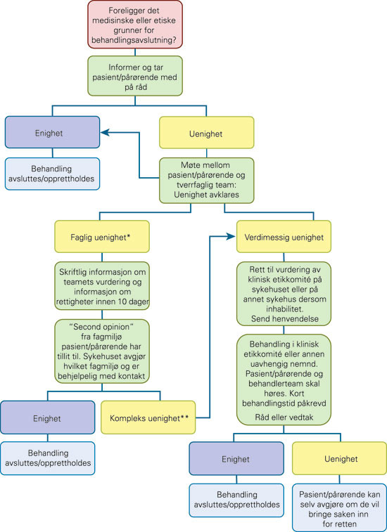
Helse- og omsorgsdepartementet, Legeforeningen og Senter for medisinsk etikk har formulert en nasjonal veileder for behandlingsavslutning som har vært på høring (33). Som et bidrag til debatten presenterer vi et forslag til prosedyre for å sikre legitime beslutninger (fig 1). Til grunn for forslaget ligger innsikt fra deliberativ teori og sammenliknbare prosedyrer innen prioritering. For å sikre nødvendig åpenhet om prosessen, grunnene som vektlegges og klagemulighetene er det viktig at prosedyren er konkret og offentlig kjent. Prosedyren krever avklaring i enkelte ledd. Mandatet til de kliniske etikkkomiteene må avklares. Dersom komiteen kun skal være et rådgivende organ, slik det er i dag, kreves det et uavhengig organ som kan tre inn i tilfeller der den ikke strekker til. Dersom komiteen skal ha en utøvende funksjon, må den styrkes med kompetanse, midler og mulighet for upartisk saksbehandling.
Det er også nødvendig med klarere regler for valg av medlemmer til kliniske etikkomiteer og klare prosedyrer ved inhabilitet. Dersom enkeltmedlemmer er inhabile, bør disse kunne fratre eller skiftes ut uten at hele komiteen erklæres som inhabil. Da en uavhengig nemnd ble diskutert, var en av innvendingene fra medisinsk personell at dette ville bli for tid- og ressurskrevende og kunne føre til mer overbehandling av intensivpasienter (19, 34). Erfaringene fra Texas viser at behandlingstiden gikk ned, ettersom prosedyren satte begrensninger for hvor lenge uenigheten kunne pågå, men at det ble en økning i antall saker. Ut fra erfaringene fra klagenemnda antar vi at det blir en overgangsperiode med mange saker, før det blir en bevissthet i befolkningen om hvilke saker som er aktuelle og hvilke som kan avklares på et tidligere tidspunkt. Alternativet til gode prosedurale ordninger vil være økt bruk av rettsapparatet og fare for ensidig journalistikk (32).
Konklusjon
Leger bør ikke lenger ta beslutninger alene om å avslutte behandling når dette er nødvendig. Slike beslutninger medfører verdivalg hvor det kan være legitim uenighet mellom de berørte parter. Det vil komme flere slike saker, og de strategier som fungerte tidligere, fungerer ikke lenger i en opplyst befolkning med pluralistiske verdier og store forventninger til helsetjenesten. Behandlingsavslutning handler ikke bare om god kommunikasjon med pasient og pårørende, det handler om god kommunikasjon med omverdenen. Etiske beslutningsprosesser skal være åpne for de involverte, og beslutningstakere skal kunne begrunne sine beslutninger overfor en gruppe uavhengige personer.
Vi takker Trond Markestad, Reidun Førde og Reidar Pedersen for gjennomlesing og nyttige kommentarer.
Oppgitte interessekonflikter:
Ole Frithjof Norheim er medlem av klinisk etikkomité ved Helse Bergen, men hadde permisjon på grunn av forskningsopphold i USA da den ene omtalte saken pågikk. Ingrid Miljeteig og Kjell Arne Johansson har ingen oppgitte interessekonflikter.
Tabell
| Hovedbudskap |
|
- 1.
Gransker Ullevål for aktiv dødshjelp. NTBtekst 22.9.2007.
- 2.
Austefjord K. Vil stanse behandling av fireåring. Bergens Tidende 18.1.2006.
- 3.
Sykehus får stoppe behandling av syk gutt. NTBtekst 6.7.2007.
- 4.
Haukeland blir presset til løsning. Bergens Tidende 18.7.2007.
- 5.
Pedersen R, Bahus MK, Kvisle EM. Behandlingsunnlatelse, etikk og jus Tidsskr Nor Lægeforen 2007; 127: 1648 – 50.
- 6.
Laake JH. Livsavslutning i intensivavdelinger. Tidsskr Nor Lægeforen 2007; 127: 3235.
- 7.
Brody BA, Halevy A. Is futility a futile concept? J Med Philos 1995; 20: 123 – 44.
- 8.
Førde R. Kven definerer nyttelaus behandling – pasienten eller legen? Tidsskr Nor Lægeforen 1998; 118: 2652 – 4.
- 9.
Sommer I, Pedersen R, Høye AG et al. Retningslinjer for forhåndsvurdering av å avstå fra hjerte-lunge-redning Tidsskr Nor Lægeforen 2007; 127: 1368 – 9.
- 10.
Helft PR, Siegler M, Lantos J. The rise and fall of the futility movement. N Engl J Med 2000; 343: 293 – 6.
- 11.
Schneiderman LJ, Jecker NS, Jonsen AR. Medical futility: its meaning and ethical implications. Ann Intern Med 1990; 112: 949 – 54.
- 12.
Mohindra RK. Medical futility: a conceptual model. J Med Ethics 2007; 33: 71 – 5.
- 13.
McCrary SV, Swanson JW, Youngner SJ et al. Physicians’ quantitative assessments of medical futility. J Clin Ethics 1994; 5: 100 – 5.
- 14.
Yin RK. Applications of case study research. 2. utg. Thousand Oaks, CA: Sage Publications, 2003.
- 15.
Helsetilsynet. Forsvarlig helsehjelp i Kristina-saken. 2006. www.helsetilsynet.no/templates/ArticleWithLinks____8974.aspx (13.4.2008).
- 16.
Kjennelse: Kristina Isabel Hjartåker mot Helse Bergen HF. Bergen: Bergen tingrett 18.1.2006.
- 17.
Helsetilsynet. Tilsynssak – Helse Bergen HF, Haukeland Universitetssykehus. 2006/398 IGHH. www.helsetilsynet.no/upload/Publikasjoner/brevandreuttalelser/tilsynssak_helse_bergenhf_haukeland2006.pdf (14.4.2008).
- 18.
Klager over dårlig kommunikasjon; fakta kreftbarna. Bergens Tidende 11.7.2007.
- 19.
Haukeland hardt ut mot «Kristinalova». Bergens Tidende 9.4.2006.
- 20.
Lunde Å. Vil ha Kristina-lov. Bergens Tidende 19.2.2006.
- 21.
Hvamb T. Bønnfaller sykehuset. 8.7.2007. www.nettavisen.no/innenriks/article1207413.ece (11.11.2007).
- 22.
Daniels N, Sabin J. Setting limits fairly. Can we learn to share scarce medical resources? Cambridge: Oxford University Press, 2002.
- 23.
Caplan AL, McCartney JJ, Sisti DA. The case of Terri Schiavo. Ethics at the end of life. New York: Prometheus Books, 2006.
- 24.
Beauchamp TL, Childress JF. Principles of biomedical ethics. 5. utg. New York: Oxford University Press, 2001.
- 25.
Lov om pasientrettigheter (pasientrettighetsloven), 2. juli 1999 nr. 63. Kap. 1. Prioritering av spesialisthelsetjenester og rett til nødvendig helsehjelp fra spesialisthelsetjenesten. § 2-1. Rett til nødvendig helsehjelp. Oslo: Helse- og omsorgsdepartementet, 1999.
- 26.
Flaatten H. Metodebok 2007. Intensivmedisinsk seksjon. www.helse-bergen.no/avd/intensivmed/handboker/Metode.htm (17.12.2007).
- 27.
Habermas J. Justification and application. Cambridge: Polity Press, 1993.
- 28.
Schneiderman LJ, Gilmer T, Teetzel HD. Impact of ethics consultations in the intensive care setting: a randomized, controlled trial. Crit Care Med 2000; 28: 3920 – 4.
- 29.
Fine RL, Mayo TW. Resolution of futility by due process: early experience with the Texas Advanced Directives Act. Ann Intern Med 2003; 138: 743 – 6.
- 30.
Truog RD. Tackling medical futility in Texas. N Engl J Med 2007; 357: 1 – 3.
- 31.
Burns JP, Truog RD. Futility: a concept in evolution. Chest 2007; 132: 1987 – 93.
- 32.
Norheim OF, Fougner J, Søreide O et al. Klagenemnda for bidrag til behandling i utlandet Tidsskr Nor Lægeforen 2002; 122: 1560 – 3.
- 33.
Økt satsing på de kliniske etikk-komitéene. Fakta om kliniske etikk-komitéer. Oslo: Helse- og omsorgsdepartementet, 2007.
- 34.
Schem B-C. Nye rettigheter – alltid et gode? Tidsskr Nor Lægeforen 2006; 126: 2366.